Suppr超能文献

膳食岩藻糖影响小鼠巨噬细胞极化和生殖性能。

Dietary Fucose Affects Macrophage Polarization and Reproductive Performance in Mice.

作者信息

Litvinova Ekaterina A, Bets Victoria D, Feofanova Natalya A, Gvozdeva Olga V, Achasova Kseniya M, Alperina Elizaveta L, Kozhevnikova Elena N

机构信息

Scientific-Research Institute of Neurosciences and Medicine, 630117 Novosibirsk, Russia.

Siberian Federal Scientific Centre of Agro-BioTechnologies of the Russian Academy of Sciences, Krasnoobsk, 630501 Novosibirsk Region, Russia.

出版信息

Nutrients. 2021 Mar 5;13(3):855. doi: 10.3390/nu13030855.

Abstract

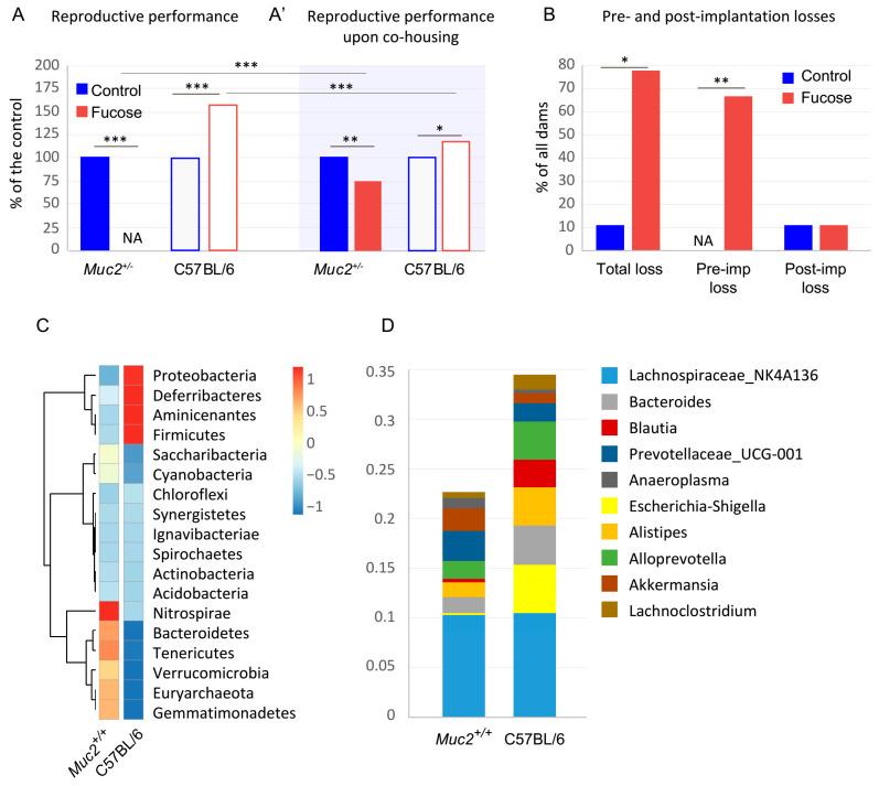
Intestinal mucus protects epithelial and immune cells from the gut resident microorganisms, and provides growth-promoting factors as mucus-derived O-glycans for beneficial bacteria. A lack of intestinal protective mucus results in changes in the commensal microflora composition, mucosal immune system reprogramming, and inflammation. Previous work has shown that fucose, the terminal glycan chain component of the intestinal glycoprotein Mucin2, and fucoidan polysaccharides have an anti-inflammatory effect in some mouse models of colitis. This study evaluates the effect of fucose on reproductive performance in heterozygous mutant female mice. We found that even though females are physiologically indistinguishable from C57Bl/6 mice, they have a significantly reduced reproductive performance upon dietary fucose supplementation. Metagenomic analysis reveals that the otherwise healthy wild-type siblings of animals have reduced numbers of some of the intestinal commensal bacterial species, compared to C57BL/6 mice. We propose that the changes in beneficial microflora affect the immune status in mice, which causes implantation impairment. In accordance with this hypothesis, we find that macrophage polarization during pregnancy is impaired in females upon addition of fucose. Metabolic profiling of peritoneal macrophages from females reveals their predisposition towards anaerobic glycolysis in favor of oxidative phosphorylation, compared to C57BL/6-derived cells. In vitro experiments on phagocytosis activity and mitochondrial respiration suggest that fucose affects oxidative phosphorylation in a genotype-specific manner, which might interfere with implantation depending on the initial status of macrophages. This hypothesis is further confirmed in BALB/c female mice, where fucose caused pregnancy loss and opposed implantation-associated M2 macrophage polarization. Taken together, these data suggest that intestinal microflora affects host immunity and pregnancy outcome. At the same time, dietary fucose might act as a differential regulator of macrophage polarization during implantation, depending on the immune status of the host.

摘要

肠道黏液可保护上皮细胞和免疫细胞免受肠道常驻微生物的侵害,并为有益细菌提供如黏液衍生的O-聚糖等生长促进因子。肠道保护性黏液的缺乏会导致共生微生物群落组成的改变、黏膜免疫系统的重新编程以及炎症。先前的研究表明,岩藻糖是肠道糖蛋白Mucin2末端聚糖链的组成成分,而岩藻多糖在一些结肠炎小鼠模型中具有抗炎作用。本研究评估了岩藻糖对杂合突变雌性小鼠生殖性能的影响。我们发现,尽管这些雌性小鼠在生理上与C57Bl/6小鼠没有区别,但在补充膳食岩藻糖后,它们的生殖性能显著降低。宏基因组分析显示,与C57Bl/6小鼠相比,这些动物原本健康的野生型同胞中一些肠道共生细菌的数量减少。我们推测有益微生物群落的变化会影响小鼠的免疫状态,从而导致着床障碍。根据这一假设,我们发现添加岩藻糖后,雌性小鼠在孕期的巨噬细胞极化受到损害。与源自C57Bl/6的细胞相比,对雌性小鼠腹膜巨噬细胞的代谢谱分析表明,它们倾向于无氧糖酵解而非氧化磷酸化。关于吞噬活性和线粒体呼吸的体外实验表明,岩藻糖以基因型特异性方式影响氧化磷酸化,这可能会根据巨噬细胞的初始状态干扰着床。这一假设在BALB/c雌性小鼠中得到进一步证实 在这些小鼠中,岩藻糖导致妊娠丢失并抑制与着床相关的M2巨噬细胞极化。综上所述,这些数据表明肠道微生物群落会影响宿主免疫和妊娠结局。同时,膳食岩藻糖可能根据宿主的免疫状态,在着床期间作为巨噬细胞极化的差异调节因子。

https://cdn.ncbi.nlm.nih.gov/pmc/blobs/6789/8001062/5b80ae349bd1/nutrients-13-00855-g001.jpg

文献检索

告别复杂PubMed语法,用中文像聊天一样搜索,搜遍4000万医学文献。AI智能推荐,让科研检索更轻松。

立即免费搜索

文件翻译

保留排版,准确专业,支持PDF/Word/PPT等文件格式,支持 12+语言互译。

免费翻译文档

深度研究

AI帮你快速写综述,25分钟生成高质量综述,智能提取关键信息,辅助科研写作。

立即免费体验