• 文献检索
  • 文档翻译
  • 深度研究
  • 学术资讯
  • Suppr Zotero 插件Zotero 插件
  • 邀请有礼
  • 套餐&价格
  • 历史记录
应用&插件
Suppr Zotero 插件Zotero 插件浏览器插件Mac 客户端Windows 客户端微信小程序
定价
高级版会员购买积分包购买API积分包
服务
文献检索文档翻译深度研究API 文档MCP 服务
关于我们
关于 Suppr公司介绍联系我们用户协议隐私条款
关注我们

Suppr 超能文献

核心技术专利:CN118964589B侵权必究
粤ICP备2023148730 号-1Suppr @ 2026

文献检索

告别复杂PubMed语法,用中文像聊天一样搜索,搜遍4000万医学文献。AI智能推荐,让科研检索更轻松。

立即免费搜索

文件翻译

保留排版,准确专业,支持PDF/Word/PPT等文件格式,支持 12+语言互译。

免费翻译文档

深度研究

AI帮你快速写综述,25分钟生成高质量综述,智能提取关键信息,辅助科研写作。

立即免费体验

[Zr]-帕妥珠单抗 PET 显像显示紫杉醇治疗疗效与人类乳腺癌异种移植小鼠模型中 HER2 表达呈正相关。

[Zr]-Pertuzumab PET Imaging Reveals Paclitaxel Treatment Efficacy Is Positively Correlated with HER2 Expression in Human Breast Cancer Xenograft Mouse Models.

机构信息

Department of Radiology, University of Alabama at Birmingham, Birmingham, AL 35233, USA.

Graduate Biomedical Sciences, University of Alabama at Birmingham, Birmingham, AL 35233, USA.

出版信息

Molecules. 2021 Mar 12;26(6):1568. doi: 10.3390/molecules26061568.

DOI:10.3390/molecules26061568
PMID:33809310
原文链接:https://pmc.ncbi.nlm.nih.gov/articles/PMC8001650/
Abstract

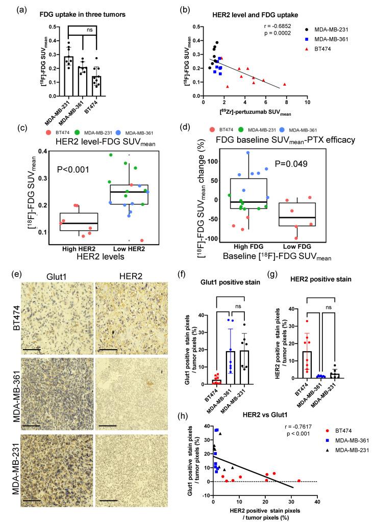
Paclitaxel (PTX) treatment efficacy varies in breast cancer, yet the underlying mechanism for variable response remains unclear. This study evaluates whether human epidermal growth factor receptor 2 (HER2) expression level utilizing advanced molecular positron emission tomography (PET) imaging is correlated with PTX treatment efficacy in preclinical mouse models of HER2+ breast cancer. HER2 positive (BT474, MDA-MB-361), or HER2 negative (MDA-MB-231) breast cancer cells were subcutaneously injected into athymic nude mice and PTX (15 mg/kg) was administrated. In vivo HER2 expression was quantified through [Zr]-pertuzumab PET/CT imaging. PTX treatment response was quantified by [F]-fluorodeoxyglucose ([F]-FDG) PET/CT imaging. Spearman's correlation, Kendall's tau, Kolmogorov-Smirnov test, and ANOVA were used for statistical analysis. [Zr]-pertuzumab mean standard uptake values (SUV) of BT474 tumors were 4.9 ± 1.5, MDA-MB-361 tumors were 1.4 ± 0.2, and MDA-MB-231 (HER2-) tumors were 1.1 ± 0.4. [F]-FDG SUV changes were negatively correlated with [Zr]-pertuzumab SUV (r = -0.5887, = 0.0030). The baseline [F]-FDG SUV was negatively correlated with initial [Zr]-pertuzumab SUV (r = -0.6852, = 0.0002). This study shows PTX treatment efficacy is positively correlated with HER2 expression level in human breast cancer mouse models. Molecular imaging provides a non-invasive approach to quantify biological interactions, which will help in identifying chemotherapy responders and potentially enhance clinical decision-making.

摘要

紫杉醇 (PTX) 治疗疗效在乳腺癌中存在差异,但对于这种差异的潜在机制仍不清楚。本研究评估了利用先进的分子正电子发射断层扫描 (PET) 成像技术评估人表皮生长因子受体 2 (HER2) 表达水平是否与 HER2+乳腺癌的临床前小鼠模型中的 PTX 治疗疗效相关。将 HER2 阳性 (BT474、MDA-MB-361) 或 HER2 阴性 (MDA-MB-231) 乳腺癌细胞皮下注射到裸鼠中,并给予 PTX (15mg/kg)。通过 [Zr]-曲妥珠单抗 PET/CT 成像定量测定体内 HER2 表达。通过 [F]-氟脱氧葡萄糖 ([F]-FDG) PET/CT 成像定量测定 PTX 治疗反应。使用 Spearman 相关、Kendall's tau、Kolmogorov-Smirnov 检验和 ANOVA 进行统计分析。BT474 肿瘤的 [Zr]-曲妥珠单抗平均标准摄取值 (SUV) 为 4.9 ± 1.5,MDA-MB-361 肿瘤为 1.4 ± 0.2,而 MDA-MB-231(HER2-)肿瘤为 1.1 ± 0.4。[F]-FDG SUV 变化与 [Zr]-pertuzumab SUV 呈负相关 (r = -0.5887, = 0.0030)。基线 [F]-FDG SUV 与初始 [Zr]-pertuzumab SUV 呈负相关 (r = -0.6852, = 0.0002)。本研究表明,在人乳腺癌小鼠模型中,PTX 治疗疗效与 HER2 表达水平呈正相关。分子成像提供了一种非侵入性的方法来定量测定生物相互作用,这将有助于识别化疗反应者,并可能增强临床决策。

https://cdn.ncbi.nlm.nih.gov/pmc/blobs/df0e/8001650/065a1bbe1892/molecules-26-01568-g007.jpg
https://cdn.ncbi.nlm.nih.gov/pmc/blobs/df0e/8001650/d9d825de0783/molecules-26-01568-g001.jpg
https://cdn.ncbi.nlm.nih.gov/pmc/blobs/df0e/8001650/7dd0287ccbd0/molecules-26-01568-g002.jpg
https://cdn.ncbi.nlm.nih.gov/pmc/blobs/df0e/8001650/d1738b55bd2b/molecules-26-01568-g003.jpg
https://cdn.ncbi.nlm.nih.gov/pmc/blobs/df0e/8001650/ff76848e25a3/molecules-26-01568-g005.jpg
https://cdn.ncbi.nlm.nih.gov/pmc/blobs/df0e/8001650/6d26eede38c9/molecules-26-01568-g006.jpg
https://cdn.ncbi.nlm.nih.gov/pmc/blobs/df0e/8001650/065a1bbe1892/molecules-26-01568-g007.jpg
https://cdn.ncbi.nlm.nih.gov/pmc/blobs/df0e/8001650/d9d825de0783/molecules-26-01568-g001.jpg
https://cdn.ncbi.nlm.nih.gov/pmc/blobs/df0e/8001650/7dd0287ccbd0/molecules-26-01568-g002.jpg
https://cdn.ncbi.nlm.nih.gov/pmc/blobs/df0e/8001650/d1738b55bd2b/molecules-26-01568-g003.jpg
https://cdn.ncbi.nlm.nih.gov/pmc/blobs/df0e/8001650/ff76848e25a3/molecules-26-01568-g005.jpg
https://cdn.ncbi.nlm.nih.gov/pmc/blobs/df0e/8001650/6d26eede38c9/molecules-26-01568-g006.jpg
https://cdn.ncbi.nlm.nih.gov/pmc/blobs/df0e/8001650/065a1bbe1892/molecules-26-01568-g007.jpg

相似文献

1
[Zr]-Pertuzumab PET Imaging Reveals Paclitaxel Treatment Efficacy Is Positively Correlated with HER2 Expression in Human Breast Cancer Xenograft Mouse Models.[Zr]-帕妥珠单抗 PET 显像显示紫杉醇治疗疗效与人类乳腺癌异种移植小鼠模型中 HER2 表达呈正相关。
Molecules. 2021 Mar 12;26(6):1568. doi: 10.3390/molecules26061568.
2
Imaging of HER2 with [Zr]pertuzumab in Response to T-DM1 Therapy.T-DM1 治疗后用 [Zr]pertuzumab 进行 HER2 成像。
Cancer Biother Radiopharm. 2019 May;34(4):209-217. doi: 10.1089/cbr.2018.2654. Epub 2019 Jan 24.
3
Monitoring Src status after dasatinib treatment in HER2+ breast cancer with Zr-trastuzumab PET imaging.Zr-曲妥珠单抗 PET 显像监测曲达西他滨治疗后 HER2+乳腺癌中的Src 状态。
Breast Cancer Res. 2018 Oct 25;20(1):130. doi: 10.1186/s13058-018-1055-2.
4
Evaluation of (89)Zr-pertuzumab in Breast cancer xenografts.(89)Zr-帕妥珠单抗在乳腺癌异种移植模型中的评估。
Mol Pharm. 2014 Nov 3;11(11):3988-95. doi: 10.1021/mp500323d. Epub 2014 Aug 5.
5
Positron-Emission Tomography of HER2-Positive Breast Cancer Xenografts in Mice with Zr-Labeled Trastuzumab-DM1: A Comparison with Zr-Labeled Trastuzumab.Zr 标记曲妥珠单抗-DM1 对荷 HER2 阳性乳腺癌小鼠的正电子发射断层扫描:与 Zr 标记曲妥珠单抗的比较
Mol Pharm. 2018 Aug 6;15(8):3383-3393. doi: 10.1021/acs.molpharmaceut.8b00392. Epub 2018 Jul 16.
6
First-in-Human Human Epidermal Growth Factor Receptor 2-Targeted Imaging Using Zr-Pertuzumab PET/CT: Dosimetry and Clinical Application in Patients with Breast Cancer.人表皮生长因子受体 2 靶向 Zr-帕妥珠单抗 PET/CT 用于人体的首次研究:乳腺癌患者的剂量学和临床应用。
J Nucl Med. 2018 Jun;59(6):900-906. doi: 10.2967/jnumed.117.202010. Epub 2017 Nov 16.
7
The Influence of Glycans-Specific Bioconjugation on the FcγRI Binding and Performance of Zr-DFO-Pertuzumab.糖基特异性生物缀合对 Zr-DFO-帕妥珠单抗与 FcγRI 结合和性能的影响。
Theranostics. 2020 Jan 1;10(4):1746-1757. doi: 10.7150/thno.39089. eCollection 2020.
8
Zr-mAb3481 PET for HER3 tumor status assessment during lapatinib treatment.Zr-mAb3481 PET 用于评估拉帕替尼治疗期间 HER3 肿瘤状态。
MAbs. 2017 Nov/Dec;9(8):1370-1378. doi: 10.1080/19420862.2017.1371382. Epub 2017 Sep 5.
9
Identification of HER2-Positive Metastases in Patients with HER2-Negative Primary Breast Cancer by Using HER2-targeted Zr-Pertuzumab PET/CT.采用 HER2 靶向 Zr-pertuzumab PET/CT 识别 HER2 阴性原发性乳腺癌患者的 HER2 阳性转移灶。
Radiology. 2020 Aug;296(2):370-378. doi: 10.1148/radiol.2020192828. Epub 2020 Jun 9.
10
Imaging biomarkers predict response to anti-HER2 (ErbB2) therapy in preclinical models of breast cancer.在乳腺癌临床前模型中,影像学生物标志物可预测对抗HER2(ErbB2)治疗的反应。
Clin Cancer Res. 2009 Jul 15;15(14):4712-21. doi: 10.1158/1078-0432.CCR-08-2635. Epub 2009 Jul 7.

引用本文的文献

1
First performance evaluation of easyPET.3D, a high-resolution and cost-effective benchtop preclinical PET scanner.高分辨率且经济高效的台式临床前PET扫描仪easyPET.3D的首次性能评估。
EJNMMI Phys. 2025 May 26;12(1):48. doi: 10.1186/s40658-025-00757-0.
2
Currents status of radiotracers for breast cancer imaging in PET.正电子发射断层显像(PET)中用于乳腺癌成像的放射性示踪剂的现状。
Transl Oncol. 2025 Mar;53:102304. doi: 10.1016/j.tranon.2025.102304. Epub 2025 Feb 7.
3
Novel Molecular Classification of Breast Cancer with PET Imaging.基于PET成像的乳腺癌新型分子分类

本文引用的文献

1
Anti-tumor effects of an ID antagonist with no observed acquired resistance.一种未观察到获得性耐药的ID拮抗剂的抗肿瘤作用
NPJ Breast Cancer. 2021 May 24;7(1):58. doi: 10.1038/s41523-021-00266-0.
2
Anti-HER2 induced myeloid cell alterations correspond with increasing vascular maturation in a murine model of HER2+ breast cancer.抗 HER2 诱导的髓系细胞改变与 HER2+乳腺癌小鼠模型中血管成熟度的增加相对应。
BMC Cancer. 2020 Apr 28;20(1):359. doi: 10.1186/s12885-020-06868-4.
3
GLUT1 expression in high-risk prostate cancer: correlation with F-FDG-PET/CT and clinical outcome.
Medicina (Kaunas). 2024 Dec 21;60(12):2099. doi: 10.3390/medicina60122099.
4
Comparison of Tumor Non-specific and PD-L1 Specific Imaging by Near-Infrared Fluorescence/Cerenkov Luminescence Dual-Modality In-situ Imaging.近红外荧光/切伦科夫光双模原位成像对肿瘤非特异性和 PD-L1 特异性成像的比较。
Mol Imaging. 2024 Jun 14;23:15353508241261473. doi: 10.1177/15353508241261473. eCollection 2024 Jan-Dec.
5
Evaluating the immunologically "cold" tumor microenvironment after treatment with immune checkpoint inhibitors utilizing PET imaging of CD4 + and CD8 + T cells in breast cancer mouse models.利用 PET 成像评估乳腺癌小鼠模型中免疫检查点抑制剂治疗后 CD4+和 CD8+T 细胞的免疫“冷”肿瘤微环境。
Breast Cancer Res. 2024 Jun 25;26(1):104. doi: 10.1186/s13058-024-01844-3.
6
Dual anti-HER2/EGFR inhibition synergistically increases therapeutic effects and alters tumor oxygenation in HNSCC.双重抗 HER2/EGFR 抑制协同增强治疗效果并改变头颈部鳞状细胞癌的肿瘤氧合作用。
Sci Rep. 2024 Feb 14;14(1):3771. doi: 10.1038/s41598-024-52897-5.
7
[Zr]-Atezolizumab-PET Imaging Reveals Longitudinal Alterations in PDL1 during Therapy in TNBC Preclinical Models.[锆]-阿替利珠单抗-PET成像揭示三阴性乳腺癌临床前模型治疗期间PDL1的纵向变化。
Cancers (Basel). 2023 May 11;15(10):2708. doi: 10.3390/cancers15102708.
8
Quantifying Tumor Heterogeneity via MRI Habitats to Characterize Microenvironmental Alterations in HER2+ Breast Cancer.通过MRI栖息地量化肿瘤异质性以表征HER2+乳腺癌中的微环境改变
Cancers (Basel). 2022 Apr 6;14(7):1837. doi: 10.3390/cancers14071837.
9
Preclinical PET Imaging of Granzyme B Shows Promotion of Immunological Response Following Combination Paclitaxel and Immune Checkpoint Inhibition in Triple Negative Breast Cancer.颗粒酶B的临床前PET成像显示,在三阴性乳腺癌中,紫杉醇与免疫检查点抑制联合使用后免疫反应得到增强。
Pharmaceutics. 2022 Feb 18;14(2):440. doi: 10.3390/pharmaceutics14020440.
10
Modulation of the Tumor Microenvironment with Trastuzumab Enables Radiosensitization in HER2+ Breast Cancer.曲妥珠单抗对肿瘤微环境的调节可使HER2阳性乳腺癌实现放射增敏。
Cancers (Basel). 2022 Feb 17;14(4):1015. doi: 10.3390/cancers14041015.
GLUT1 在高危前列腺癌中的表达:与 F-FDG-PET/CT 的相关性及其临床结局。
Prostate Cancer Prostatic Dis. 2020 Sep;23(3):441-448. doi: 10.1038/s41391-020-0202-x. Epub 2020 Jan 13.
4
Pertuzumab in the treatment of HER2-positive breast cancer: an evidence-based review of its safety, efficacy, and place in therapy.帕妥珠单抗治疗HER2阳性乳腺癌:基于证据的安全性、疗效及治疗地位综述
Core Evid. 2019 Oct 31;14:51-70. doi: 10.2147/CE.S217848. eCollection 2019.
5
PET imaging of a Ga labeled modified HER2 affibody in breast cancers: from xenografts to patients.Ga 标记的改良 HER2 亲和体在乳腺癌中的 PET 成像:从异种移植到患者。
Br J Radiol. 2019 Dec;92(1104):20190425. doi: 10.1259/bjr.20190425. Epub 2019 Oct 8.
6
Prediction of Chemotherapy Response of Osteosarcoma Using Baseline F-FDG Textural Features Machine Learning Approaches with PCA.使用基于 PCA 的 F-FDG 纹理特征机器学习方法预测骨肉瘤的化疗反应。
Contrast Media Mol Imaging. 2019 Jul 24;2019:3515080. doi: 10.1155/2019/3515080. eCollection 2019.
7
Role of F-FDG PET/CT in establishing new clinical and therapeutic modalities in lung cancer. A short review.F-FDG PET/CT在肺癌新临床及治疗模式建立中的作用。简要综述。
Rev Esp Med Nucl Imagen Mol (Engl Ed). 2019 Jul-Aug;38(4):229-233. doi: 10.1016/j.remn.2019.02.003. Epub 2019 Jun 13.
8
PET imaging of HER2 expression with an 18F-fluoride labeled aptamer.采用 18F 标记的适体进行 HER2 表达的 PET 成像。
PLoS One. 2019 Jan 25;14(1):e0211047. doi: 10.1371/journal.pone.0211047. eCollection 2019.
9
Imaging of HER2 with [Zr]pertuzumab in Response to T-DM1 Therapy.T-DM1 治疗后用 [Zr]pertuzumab 进行 HER2 成像。
Cancer Biother Radiopharm. 2019 May;34(4):209-217. doi: 10.1089/cbr.2018.2654. Epub 2019 Jan 24.
10
PET Imaging of HER2-Positive Tumors with Cu-64-Labeled Affibody Molecules.采用 Cu-64 标记的亲和体分子进行 HER2 阳性肿瘤的 PET 成像。
Mol Imaging Biol. 2019 Oct;21(5):907-916. doi: 10.1007/s11307-018-01310-5.