• 文献检索
  • 文档翻译
  • 深度研究
  • 学术资讯
  • Suppr Zotero 插件Zotero 插件
  • 邀请有礼
  • 套餐&价格
  • 历史记录
应用&插件
Suppr Zotero 插件Zotero 插件浏览器插件Mac 客户端Windows 客户端微信小程序
定价
高级版会员购买积分包购买API积分包
服务
文献检索文档翻译深度研究API 文档MCP 服务
关于我们
关于 Suppr公司介绍联系我们用户协议隐私条款
关注我们

Suppr 超能文献

核心技术专利:CN118964589B侵权必究
粤ICP备2023148730 号-1Suppr @ 2026

文献检索

告别复杂PubMed语法,用中文像聊天一样搜索,搜遍4000万医学文献。AI智能推荐,让科研检索更轻松。

立即免费搜索

文件翻译

保留排版,准确专业,支持PDF/Word/PPT等文件格式,支持 12+语言互译。

免费翻译文档

深度研究

AI帮你快速写综述,25分钟生成高质量综述,智能提取关键信息,辅助科研写作。

立即免费体验

输入特异性调制小鼠伏隔核差异调节享乐性进食。

Input-specific modulation of murine nucleus accumbens differentially regulates hedonic feeding.

机构信息

Nancy Pritzker Laboratory, Department of Psychiatry and Behavioral Sciences, Stanford University, Stanford, CA, USA.

Department of Anesthesiology, Perioperative and Pain Medicine, Stanford University School of Medicine, Stanford, CA, USA.

出版信息

Nat Commun. 2021 Apr 9;12(1):2135. doi: 10.1038/s41467-021-22430-7.

DOI:10.1038/s41467-021-22430-7
PMID:33837200
原文链接:https://pmc.ncbi.nlm.nih.gov/articles/PMC8035198/
Abstract

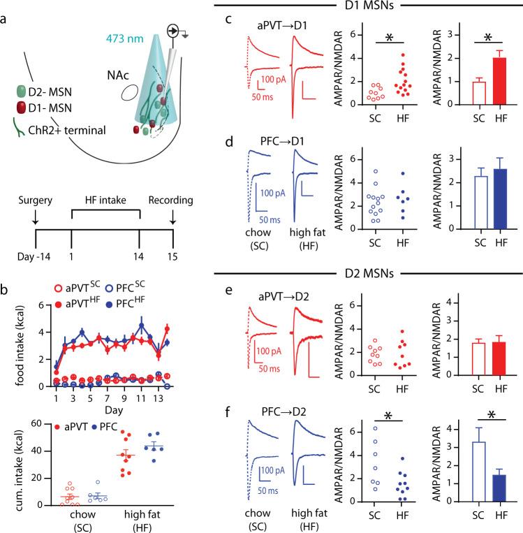
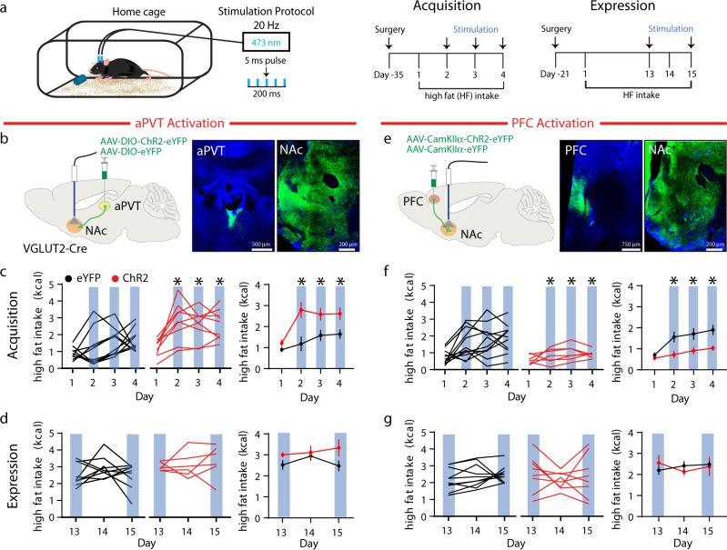
Hedonic feeding is driven by the "pleasure" derived from consuming palatable food and occurs in the absence of metabolic need. It plays a critical role in the excessive feeding that underlies obesity. Compared to other pathological motivated behaviors, little is known about the neural circuit mechanisms mediating excessive hedonic feeding. Here, we show that modulation of prefrontal cortex (PFC) and anterior paraventricular thalamus (aPVT) excitatory inputs to the nucleus accumbens (NAc), a key node of reward circuitry, has opposing effects on high fat intake in mice. Prolonged high fat intake leads to input- and cell type-specific changes in synaptic strength. Modifying synaptic strength via plasticity protocols, either in an input-specific optogenetic or non-specific electrical manner, causes sustained changes in high fat intake. These results demonstrate that input-specific NAc circuit adaptations occur with repeated exposure to a potent natural reward and suggest that neuromodulatory interventions may be therapeutically useful for individuals with pathologic hedonic feeding.

摘要

享乐性进食是由食用美味食物所带来的“愉悦”驱动的,发生在没有代谢需求的情况下。它在肥胖症的过度进食中起着关键作用。与其他病理性动机行为相比,人们对介导过度享乐性进食的神经回路机制知之甚少。在这里,我们表明,调节前额叶皮层(PFC)和前室旁丘脑(aPVT)对伏隔核(NAc)的兴奋性输入,NAc 是奖励回路的关键节点,对小鼠的高脂肪摄入有相反的影响。长期高脂肪摄入会导致突触强度的输入和细胞类型特异性变化。通过可塑性方案改变突触强度,无论是特定于输入的光遗传学还是非特异性的电方式,都会导致高脂肪摄入的持续变化。这些结果表明,随着反复接触强效天然奖励,NAc 电路会发生特定于输入的适应性改变,并表明神经调节干预可能对病理性享乐性进食的个体具有治疗作用。

https://cdn.ncbi.nlm.nih.gov/pmc/blobs/8841/8035198/9aad32e57cba/41467_2021_22430_Fig6_HTML.jpg
https://cdn.ncbi.nlm.nih.gov/pmc/blobs/8841/8035198/784f61609e0f/41467_2021_22430_Fig1_HTML.jpg
https://cdn.ncbi.nlm.nih.gov/pmc/blobs/8841/8035198/8d5043ed518b/41467_2021_22430_Fig2_HTML.jpg
https://cdn.ncbi.nlm.nih.gov/pmc/blobs/8841/8035198/4de491506680/41467_2021_22430_Fig3_HTML.jpg
https://cdn.ncbi.nlm.nih.gov/pmc/blobs/8841/8035198/0d3330a6c5f0/41467_2021_22430_Fig4_HTML.jpg
https://cdn.ncbi.nlm.nih.gov/pmc/blobs/8841/8035198/09c94e664202/41467_2021_22430_Fig5_HTML.jpg
https://cdn.ncbi.nlm.nih.gov/pmc/blobs/8841/8035198/9aad32e57cba/41467_2021_22430_Fig6_HTML.jpg
https://cdn.ncbi.nlm.nih.gov/pmc/blobs/8841/8035198/784f61609e0f/41467_2021_22430_Fig1_HTML.jpg
https://cdn.ncbi.nlm.nih.gov/pmc/blobs/8841/8035198/8d5043ed518b/41467_2021_22430_Fig2_HTML.jpg
https://cdn.ncbi.nlm.nih.gov/pmc/blobs/8841/8035198/4de491506680/41467_2021_22430_Fig3_HTML.jpg
https://cdn.ncbi.nlm.nih.gov/pmc/blobs/8841/8035198/0d3330a6c5f0/41467_2021_22430_Fig4_HTML.jpg
https://cdn.ncbi.nlm.nih.gov/pmc/blobs/8841/8035198/09c94e664202/41467_2021_22430_Fig5_HTML.jpg
https://cdn.ncbi.nlm.nih.gov/pmc/blobs/8841/8035198/9aad32e57cba/41467_2021_22430_Fig6_HTML.jpg

相似文献

1
Input-specific modulation of murine nucleus accumbens differentially regulates hedonic feeding.输入特异性调制小鼠伏隔核差异调节享乐性进食。
Nat Commun. 2021 Apr 9;12(1):2135. doi: 10.1038/s41467-021-22430-7.
2
Paraventricular Thalamus Projection Neurons Integrate Cortical and Hypothalamic Signals for Cue-Reward Processing.室旁丘脑投射神经元整合皮层和下丘脑信号以进行线索-奖励处理。
Neuron. 2019 Aug 7;103(3):423-431.e4. doi: 10.1016/j.neuron.2019.05.018. Epub 2019 Jun 10.
3
Cocaine Experience Enhances Thalamo-Accumbens N-Methyl-D-Aspartate Receptor Function.可卡因体验增强丘脑伏隔核N-甲基-D-天冬氨酸受体功能。
Biol Psychiatry. 2016 Nov 1;80(9):671-681. doi: 10.1016/j.biopsych.2016.04.002. Epub 2016 Apr 7.
4
Prefrontal Cortex to Accumbens Projections in Sleep Regulation of Reward.前额叶皮质向伏隔核的投射在奖励的睡眠调节中的作用
J Neurosci. 2016 Jul 27;36(30):7897-910. doi: 10.1523/JNEUROSCI.0347-16.2016.
5
Activation of Glutamatergic Fibers in the Anterior NAc Shell Modulates Reward Activity in the aNAcSh, the Lateral Hypothalamus, and Medial Prefrontal Cortex and Transiently Stops Feeding.前脑腹侧被盖区壳核谷氨酸能纤维的激活调节前脑腹侧被盖区壳核、外侧下丘脑和内侧前额叶皮质的奖赏活动,并短暂停止进食。
J Neurosci. 2016 Dec 14;36(50):12511-12529. doi: 10.1523/JNEUROSCI.1605-16.2016.
6
A food-predictive cue attributed with incentive salience engages subcortical afferents and efferents of the paraventricular nucleus of the thalamus.具有动机显著性的食物预测线索会激活丘脑室旁核的皮质下传入和传出神经。
Neuroscience. 2017 Jan 6;340:135-152. doi: 10.1016/j.neuroscience.2016.10.043. Epub 2016 Oct 25.
7
Lateral Hypothalamic Area Glutamatergic Neurons and Their Projections to the Lateral Habenula Regulate Feeding and Reward.外侧下丘脑区谷氨酸能神经元及其向外侧缰核的投射调节进食与奖赏。
J Neurosci. 2016 Jan 13;36(2):302-11. doi: 10.1523/JNEUROSCI.1202-15.2016.
8
Glutamatergic projections from homeostatic to hedonic brain nuclei regulate intake of highly palatable food.代谢性核团至愉悦性核团的谷氨酸能投射调节美味食物的摄入。
Sci Rep. 2020 Dec 16;10(1):22093. doi: 10.1038/s41598-020-78897-9.
9
Hippocampal-Evoked Feedforward Inhibition in the Nucleus Accumbens.海马诱发的伏隔核中的前馈抑制。
J Neurosci. 2018 Oct 17;38(42):9091-9104. doi: 10.1523/JNEUROSCI.1971-18.2018. Epub 2018 Sep 5.
10
Cell-Type- and Endocannabinoid-Specific Synapse Connectivity in the Adult Nucleus Accumbens Core.成年伏隔核核心中细胞类型和内源性大麻素特异突触连接。
J Neurosci. 2020 Jan 29;40(5):1028-1041. doi: 10.1523/JNEUROSCI.1100-19.2019. Epub 2019 Dec 12.

引用本文的文献

1
Cryo-EM structure of a blue-shifted channelrhodopsin from Klebsormidium nitens.来自莱茵衣藻的蓝移通道视紫红质的冷冻电镜结构。
Nat Commun. 2025 Jun 18;16(1):5297. doi: 10.1038/s41467-025-59299-9.
2
Genetic etiology and clinical features of non-syndromic pediatric obesity in the Chinese population: a large cohort study.中国人群非综合征性儿童肥胖的遗传病因及临床特征:一项大型队列研究
BMC Pediatr. 2025 May 7;25(1):358. doi: 10.1186/s12887-025-05702-9.
3
Neuropeptide Y neurons in the basolateral amygdala project to the nucleus accumbens and stimulate high-fat intake.

本文引用的文献

1
Depression of Accumbal to Lateral Hypothalamic Synapses Gates Overeating.伏隔核到外侧下丘脑突触的抑郁会抑制暴饮暴食。
Neuron. 2020 Jul 8;107(1):158-172.e4. doi: 10.1016/j.neuron.2020.03.029. Epub 2020 Apr 24.
2
Nucleus Accumbens Cell Type- and Input-Specific Suppression of Unproductive Reward Seeking.伏隔核细胞类型和输入特异性抑制非生产性奖励寻求。
Cell Rep. 2020 Mar 17;30(11):3729-3742.e3. doi: 10.1016/j.celrep.2020.02.095.
3
Hippocampal Input to the Nucleus Accumbens Shell Enhances Food Palatability.海马对伏隔核壳部的输入增强了食物的美味性。
基底外侧杏仁核中的神经肽Y神经元投射到伏隔核并刺激高脂肪摄入。
Front Cell Neurosci. 2025 Mar 27;19:1565939. doi: 10.3389/fncel.2025.1565939. eCollection 2025.
4
Endogenous opioid receptors and the feast or famine of maladaptive feeding.内源性阿片受体与适应不良性进食的饱食或饥饿状态
Nat Commun. 2025 Mar 6;16(1):2270. doi: 10.1038/s41467-025-57515-0.
5
The nucleus accumbens in reward and aversion processing: insights and implications.伏隔核在奖赏与厌恶加工中的作用:见解与启示
Front Behav Neurosci. 2024 Aug 9;18:1420028. doi: 10.3389/fnbeh.2024.1420028. eCollection 2024.
6
Distinct basal forebrain-originated neural circuits promote homoeostatic feeding and suppress hedonic feeding in male mice.不同的基底前脑起源的神经回路促进雄性小鼠的稳态进食并抑制享乐性进食。
Nat Metab. 2024 Sep;6(9):1775-1790. doi: 10.1038/s42255-024-01099-4. Epub 2024 Aug 7.
7
Optogenetics and Targeted Gene Therapy for Retinal Diseases: Unravelling the Fundamentals, Applications, and Future Perspectives.视网膜疾病的光遗传学与靶向基因治疗:解读基本原理、应用及未来展望
J Clin Med. 2024 Jul 19;13(14):4224. doi: 10.3390/jcm13144224.
8
Activation of Metabotropic Glutamate Receptor 3 Modulates Thalamo-accumbal Transmission and Rescues Schizophrenia-Like Physiological and Behavioral Deficits.代谢型谷氨酸受体 3 的激活调节丘脑-伏隔核传递,挽救精神分裂症样的生理和行为缺陷。
Biol Psychiatry. 2024 Aug 1;96(3):230-242. doi: 10.1016/j.biopsych.2023.11.023. Epub 2023 Dec 5.
9
Effects of junk-food on food-motivated behavior and nucleus accumbens glutamate plasticity; insights into the mechanism of calcium-permeable AMPA receptor recruitment.垃圾食品对食物驱动行为和伏隔核谷氨酸可塑性的影响;钙通透性 AMPA 受体募集机制的研究进展。
Neuropharmacology. 2024 Jan 1;242:109772. doi: 10.1016/j.neuropharm.2023.109772. Epub 2023 Oct 26.
10
A paraventricular thalamus to insular cortex glutamatergic projection gates "emotional" stress-induced binge eating in females.室旁丘脑至岛叶皮层谷氨酸能投射控制雌性的“情绪”应激诱导的暴食行为。
Neuropsychopharmacology. 2023 Dec;48(13):1931-1940. doi: 10.1038/s41386-023-01665-6. Epub 2023 Jul 20.
Biol Psychiatry. 2020 Apr 1;87(7):597-608. doi: 10.1016/j.biopsych.2019.09.007. Epub 2019 Sep 19.
4
Dopamine and diet-induced obesity.多巴胺与饮食诱导的肥胖
Nat Neurosci. 2019 Jan;22(1):1-2. doi: 10.1038/s41593-018-0304-0.
5
A Neural Circuit Mechanism for Encoding Aversive Stimuli in the Mesolimbic Dopamine System.中脑边缘多巴胺系统中编码厌恶刺激的神经回路机制。
Neuron. 2019 Jan 2;101(1):133-151.e7. doi: 10.1016/j.neuron.2018.11.005. Epub 2018 Nov 29.
6
Coordinated Reductions in Excitatory Input to the Nucleus Accumbens Underlie Food Consumption.协调兴奋输入到伏隔核的减少是食物消费的基础。
Neuron. 2018 Sep 19;99(6):1260-1273.e4. doi: 10.1016/j.neuron.2018.07.051. Epub 2018 Aug 23.
7
Anterior Paraventricular Thalamus to Nucleus Accumbens Projection Is Involved in Feeding Behavior in a Novel Environment.室旁核前部丘脑至伏隔核的投射参与新环境中的进食行为。
Front Mol Neurosci. 2018 Jun 7;11:202. doi: 10.3389/fnmol.2018.00202. eCollection 2018.
8
Opioid and Psychostimulant Plasticity: Targeting Overlap in Nucleus Accumbens Glutamate Signaling.阿片类药物和精神兴奋剂的可塑性:针对伏隔核谷氨酸信号的重叠靶点。
Trends Pharmacol Sci. 2018 Mar;39(3):276-294. doi: 10.1016/j.tips.2017.12.004. Epub 2018 Jan 12.
9
Nucleus Accumbens Subnuclei Regulate Motivated Behavior via Direct Inhibition and Disinhibition of VTA Dopamine Subpopulations.伏隔核亚核通过直接抑制和去抑制 VTA 多巴胺亚群调节动机行为。
Neuron. 2018 Jan 17;97(2):434-449.e4. doi: 10.1016/j.neuron.2017.12.022. Epub 2018 Jan 4.
10
Closing the loop on impulsivity via nucleus accumbens delta-band activity in mice and man.通过小鼠和人类伏隔核的δ波段活动来消除冲动性。
Proc Natl Acad Sci U S A. 2018 Jan 2;115(1):192-197. doi: 10.1073/pnas.1712214114. Epub 2017 Dec 18.