Suppr超能文献

数字健康干预措施的可接受性:拥抱复杂性。

Acceptability of digital health interventions: embracing the complexity.

机构信息

Department of Behavioural Science and Health, University College London, London, UK.

Melbourne Centre for Behaviour Change, Melbourne School of Psychological Sciences, University of Melbourne, Melbourne, Australia.

出版信息

Transl Behav Med. 2021 Jul 29;11(7):1473-1480. doi: 10.1093/tbm/ibab048.

Abstract

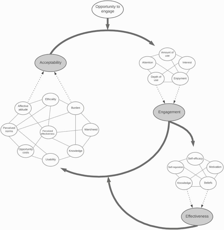
Acceptability is a core concept in digital health. Available frameworks have not clearly articulated why and how researchers, practitioners and policy makers may wish to study the concept of acceptability. Here, we aim to discuss (i) the ways in which acceptability might differ from closely related concepts, including user engagement; (ii) the utility of the concept of acceptability in digital health research and practice; (iii) social and cultural norms that influence acceptability; and (iv) pragmatic means of measuring acceptability, within and beyond the research process. Our intention is not to offer solutions to these open questions but to initiate a debate within the digital health community. We conducted a narrative review of theoretical and empirical examples from the literature. First, we argue that acceptability may usefully be considered an emergent property of a complex, adaptive system of interacting components (e.g., affective attitude, beliefs), which in turn influences (and is influenced by) user engagement. Second, acceptability is important due to its ability to predict and explain key outcomes of interest, including user engagement and intervention effectiveness. Third, precisely what people find acceptable is deeply contextualized and interlinked with prevailing social and cultural norms. Understanding and designing for such norms (e.g., through drawing on principles of user centered design) is therefore key. Finally, there is a lack of standard acceptability measures and thresholds. Star ratings coupled with free-text responses may provide a pragmatic means of capturing acceptability. Acceptability is a multifaceted concept, which may usefully be studied with a complexity science lens.

摘要

可接受性是数字健康的一个核心概念。现有的框架并没有明确说明研究人员、从业者和政策制定者为什么以及如何希望研究可接受性的概念。在这里,我们旨在讨论:(i) 可接受性可能与密切相关的概念(如用户参与)不同的方式;(ii) 可接受性概念在数字健康研究和实践中的效用;(iii) 影响可接受性的社会和文化规范;以及 (iv) 在研究过程内外衡量可接受性的实用方法。我们的意图不是为这些开放性问题提供解决方案,而是在数字健康社区内引发一场辩论。我们对文献中的理论和经验示例进行了叙述性回顾。首先,我们认为可接受性可以被视为一个复杂、自适应的相互作用组件系统(例如,情感态度、信念)的涌现属性,而这反过来又会影响(并受到)用户参与的影响。其次,可接受性很重要,因为它能够预测和解释关键的感兴趣结果,包括用户参与和干预效果。第三,人们认为可接受的东西是非常具体的,与流行的社会和文化规范密切相关。因此,了解和针对这些规范进行设计(例如,通过借鉴以用户为中心的设计原则)是关键。最后,缺乏标准的可接受性衡量标准和阈值。星级评分加自由文本回复可能是一种捕捉可接受性的实用方法。可接受性是一个多方面的概念,可以用复杂性科学的视角来研究。

https://cdn.ncbi.nlm.nih.gov/pmc/blobs/ed2e/8320880/1530c994636e/ibab048f0001.jpg

文献检索

告别复杂PubMed语法,用中文像聊天一样搜索,搜遍4000万医学文献。AI智能推荐,让科研检索更轻松。

立即免费搜索

文件翻译

保留排版,准确专业,支持PDF/Word/PPT等文件格式,支持 12+语言互译。

免费翻译文档

深度研究

AI帮你快速写综述,25分钟生成高质量综述,智能提取关键信息,辅助科研写作。

立即免费体验