• 文献检索
  • 文档翻译
  • 深度研究
  • 学术资讯
  • Suppr Zotero 插件Zotero 插件
  • 邀请有礼
  • 套餐&价格
  • 历史记录
应用&插件
Suppr Zotero 插件Zotero 插件浏览器插件Mac 客户端Windows 客户端微信小程序
定价
高级版会员购买积分包购买API积分包
服务
文献检索文档翻译深度研究API 文档MCP 服务
关于我们
关于 Suppr公司介绍联系我们用户协议隐私条款
关注我们

Suppr 超能文献

核心技术专利:CN118964589B侵权必究
粤ICP备2023148730 号-1Suppr @ 2026

文献检索

告别复杂PubMed语法,用中文像聊天一样搜索,搜遍4000万医学文献。AI智能推荐,让科研检索更轻松。

立即免费搜索

文件翻译

保留排版,准确专业,支持PDF/Word/PPT等文件格式,支持 12+语言互译。

免费翻译文档

深度研究

AI帮你快速写综述,25分钟生成高质量综述,智能提取关键信息,辅助科研写作。

立即免费体验

基底细胞癌的转录组景观分析揭示了新的信号通路和可操作的靶点。

The transcriptional landscape analysis of basal cell carcinomas reveals novel signalling pathways and actionable targets.

机构信息

Division of Dermatology, Department of Medicine, McGill University, Montreal, Canada

Division of Dermatology, Department of Medicine, McGill University, Montreal, Canada.

出版信息

Life Sci Alliance. 2021 May 10;4(7). doi: 10.26508/lsa.202000651. Print 2021 Jul.

DOI:10.26508/lsa.202000651
PMID:33972406
原文链接:https://pmc.ncbi.nlm.nih.gov/articles/PMC8200290/
Abstract

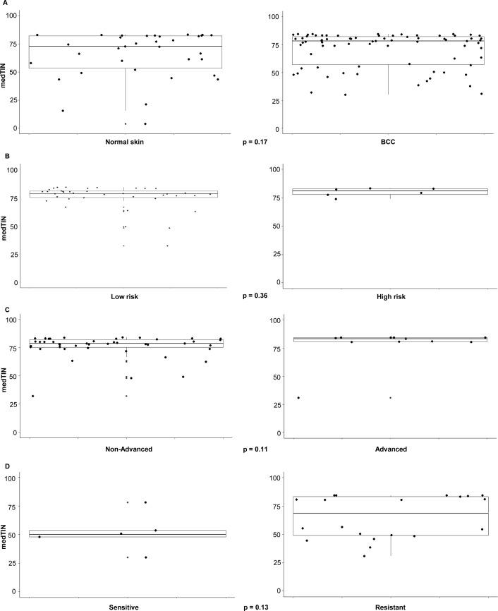
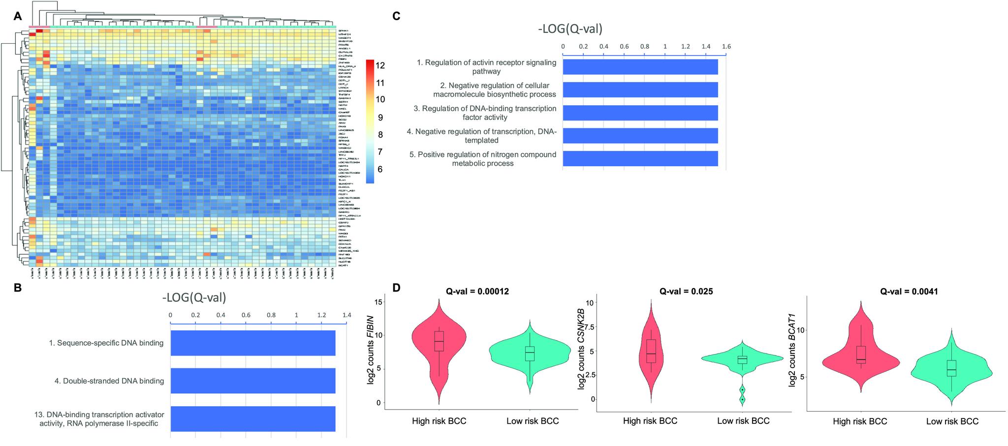
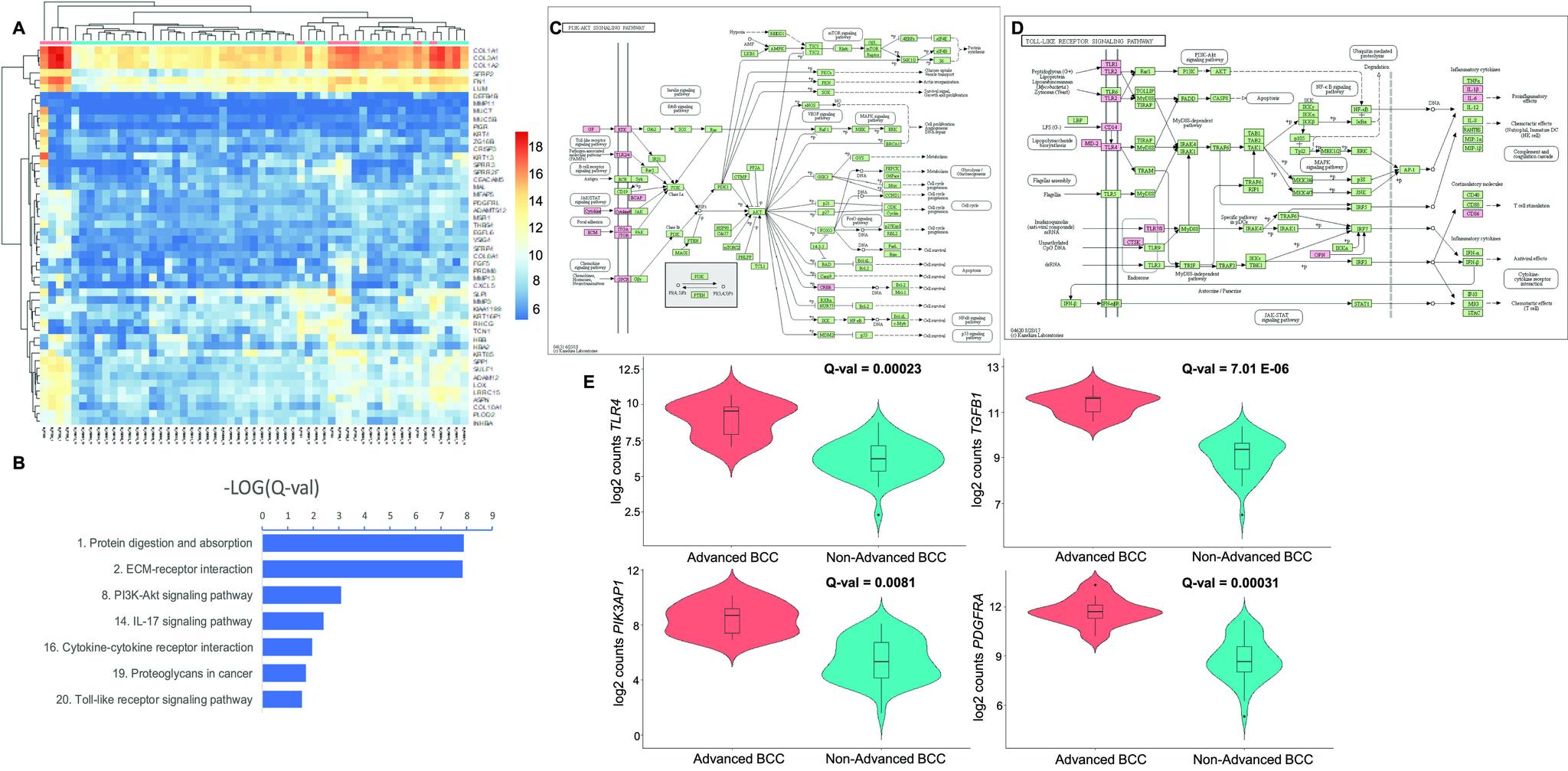
Basal cell carcinoma (BCC) is the most common skin cancer and human malignancy. Although most BCCs are easily managed, some are aggressive locally, require Mohs micrographic surgery, or can even metastasize. In the latter, resistance to Sonic Hedgehog inhibitors may occur. Despite their frequent occurrence in clinical practice, their transcriptional landscape remains poorly understood. By analyzing BCC RNA sequencing data according to clinically important features (all BCCs versus normal skin, high-risk versus low-risk BCCs based solely on histopathological subtypes with aggressive features, advanced versus non-advanced BCCs, and vismodegib-resistant versus vismodegib-sensitive tumors), we have identified novel differentially regulated genes and new targetable pathways implicated in BCC tumorigenesis. Pathways as diverse as , , , cadherins, integrins, , and β are promising therapeutic avenues for local and systemic agents in managing this common malignancy, including through drug re-purposing of existing medications. We experimentally validated several of these targets as biomarkers in our patient-derived cohort of primary BCC tumors.

摘要

基底细胞癌(BCC)是最常见的皮肤癌和人类恶性肿瘤。尽管大多数 BCC 易于治疗,但有些肿瘤具有局部侵袭性,需要 Mohs 显微外科手术治疗,甚至可能转移。在后者中,可能会出现对 Sonic Hedgehog 抑制剂的耐药性。尽管它们在临床实践中经常发生,但它们的转录景观仍知之甚少。通过根据临床重要特征(所有 BCC 与正常皮肤、仅根据具有侵袭性特征的组织病理学亚型进行高风险与低风险 BCC 分类、晚期与非晚期 BCC 以及维莫德吉耐药与维莫德吉敏感肿瘤)分析 BCC RNA 测序数据,我们已经确定了新的差异调控基因和新的可靶向途径,这些途径与 BCC 肿瘤发生有关。各种途径,如 Wnt、Notch、Hedgehog、钙黏着蛋白、整合素、PI3K-Akt 和 MAPK,为局部和全身药物管理这种常见的恶性肿瘤提供了有前途的治疗途径,包括通过重新利用现有药物进行药物再利用。我们在我们的患者衍生的原发性 BCC 肿瘤队列中实验验证了其中几个作为生物标志物的靶点。

https://cdn.ncbi.nlm.nih.gov/pmc/blobs/5b1f/8200290/d8fc19d4dbe5/LSA-2020-00651_FigS8.jpg
https://cdn.ncbi.nlm.nih.gov/pmc/blobs/5b1f/8200290/623d3fea03b2/LSA-2020-00651_Fig1.jpg
https://cdn.ncbi.nlm.nih.gov/pmc/blobs/5b1f/8200290/9a98b8abab90/LSA-2020-00651_FigS1.jpg
https://cdn.ncbi.nlm.nih.gov/pmc/blobs/5b1f/8200290/13b4a6eefb0b/LSA-2020-00651_FigS2.jpg
https://cdn.ncbi.nlm.nih.gov/pmc/blobs/5b1f/8200290/028dd0f7d96d/LSA-2020-00651_Fig2.jpg
https://cdn.ncbi.nlm.nih.gov/pmc/blobs/5b1f/8200290/faf865a1b420/LSA-2020-00651_Fig3.jpg
https://cdn.ncbi.nlm.nih.gov/pmc/blobs/5b1f/8200290/5ab22fac533b/LSA-2020-00651_FigS3.jpg
https://cdn.ncbi.nlm.nih.gov/pmc/blobs/5b1f/8200290/26bff795ff7d/LSA-2020-00651_Fig4.jpg
https://cdn.ncbi.nlm.nih.gov/pmc/blobs/5b1f/8200290/c32901f611e0/LSA-2020-00651_Fig5.jpg
https://cdn.ncbi.nlm.nih.gov/pmc/blobs/5b1f/8200290/3b8f3bc57991/LSA-2020-00651_FigS4.jpg
https://cdn.ncbi.nlm.nih.gov/pmc/blobs/5b1f/8200290/781704830448/LSA-2020-00651_FigS5.jpg
https://cdn.ncbi.nlm.nih.gov/pmc/blobs/5b1f/8200290/8164f3a14fdc/LSA-2020-00651_Fig6.jpg
https://cdn.ncbi.nlm.nih.gov/pmc/blobs/5b1f/8200290/e985f17590ff/LSA-2020-00651_Fig7.jpg
https://cdn.ncbi.nlm.nih.gov/pmc/blobs/5b1f/8200290/ad96d5679b0a/LSA-2020-00651_FigS6.jpg
https://cdn.ncbi.nlm.nih.gov/pmc/blobs/5b1f/8200290/1b46da432cf5/LSA-2020-00651_FigS7.jpg
https://cdn.ncbi.nlm.nih.gov/pmc/blobs/5b1f/8200290/d8fc19d4dbe5/LSA-2020-00651_FigS8.jpg
https://cdn.ncbi.nlm.nih.gov/pmc/blobs/5b1f/8200290/623d3fea03b2/LSA-2020-00651_Fig1.jpg
https://cdn.ncbi.nlm.nih.gov/pmc/blobs/5b1f/8200290/9a98b8abab90/LSA-2020-00651_FigS1.jpg
https://cdn.ncbi.nlm.nih.gov/pmc/blobs/5b1f/8200290/13b4a6eefb0b/LSA-2020-00651_FigS2.jpg
https://cdn.ncbi.nlm.nih.gov/pmc/blobs/5b1f/8200290/028dd0f7d96d/LSA-2020-00651_Fig2.jpg
https://cdn.ncbi.nlm.nih.gov/pmc/blobs/5b1f/8200290/faf865a1b420/LSA-2020-00651_Fig3.jpg
https://cdn.ncbi.nlm.nih.gov/pmc/blobs/5b1f/8200290/5ab22fac533b/LSA-2020-00651_FigS3.jpg
https://cdn.ncbi.nlm.nih.gov/pmc/blobs/5b1f/8200290/26bff795ff7d/LSA-2020-00651_Fig4.jpg
https://cdn.ncbi.nlm.nih.gov/pmc/blobs/5b1f/8200290/c32901f611e0/LSA-2020-00651_Fig5.jpg
https://cdn.ncbi.nlm.nih.gov/pmc/blobs/5b1f/8200290/3b8f3bc57991/LSA-2020-00651_FigS4.jpg
https://cdn.ncbi.nlm.nih.gov/pmc/blobs/5b1f/8200290/781704830448/LSA-2020-00651_FigS5.jpg
https://cdn.ncbi.nlm.nih.gov/pmc/blobs/5b1f/8200290/8164f3a14fdc/LSA-2020-00651_Fig6.jpg
https://cdn.ncbi.nlm.nih.gov/pmc/blobs/5b1f/8200290/e985f17590ff/LSA-2020-00651_Fig7.jpg
https://cdn.ncbi.nlm.nih.gov/pmc/blobs/5b1f/8200290/ad96d5679b0a/LSA-2020-00651_FigS6.jpg
https://cdn.ncbi.nlm.nih.gov/pmc/blobs/5b1f/8200290/1b46da432cf5/LSA-2020-00651_FigS7.jpg
https://cdn.ncbi.nlm.nih.gov/pmc/blobs/5b1f/8200290/d8fc19d4dbe5/LSA-2020-00651_FigS8.jpg

相似文献

1
The transcriptional landscape analysis of basal cell carcinomas reveals novel signalling pathways and actionable targets.基底细胞癌的转录组景观分析揭示了新的信号通路和可操作的靶点。
Life Sci Alliance. 2021 May 10;4(7). doi: 10.26508/lsa.202000651. Print 2021 Jul.
2
Sonic Hedgehog Pathway Inhibition in the Treatment of Advanced Basal Cell Carcinoma.Sonic Hedgehog 通路抑制在晚期基底细胞癌治疗中的应用。
Curr Treat Options Oncol. 2019 Nov 26;20(11):84. doi: 10.1007/s11864-019-0683-9.
3
Loss of Primary Cilia Drives Switching from Hedgehog to Ras/MAPK Pathway in Resistant Basal Cell Carcinoma.原发性纤毛丧失驱动基底细胞癌耐药中 Hedgehog 通路向 Ras/MAPK 通路的转变。
J Invest Dermatol. 2019 Jul;139(7):1439-1448. doi: 10.1016/j.jid.2018.11.035. Epub 2019 Jan 29.
4
Next-generation sequencing of the basal cell carcinoma miRNome and a description of novel microRNA candidates under neoadjuvant vismodegib therapy: an integrative molecular and surgical case study.基底细胞癌 miRNA 组的下一代测序及新 miRNA 候选物在新辅助维莫德吉治疗下的描述:一项综合分子和手术的病例研究。
Ann Oncol. 2016 Feb;27(2):332-8. doi: 10.1093/annonc/mdv551. Epub 2015 Nov 16.
5
SOX9 Transcriptionally Regulates mTOR-Induced Proliferation of Basal Cell Carcinomas.SOX9 转录调控 mTOR 诱导的基底细胞癌增殖。
J Invest Dermatol. 2018 Aug;138(8):1716-1725. doi: 10.1016/j.jid.2018.01.040. Epub 2018 Mar 14.
6
Genomic Profiling of Metastatic Basal cell Carcinoma Reveals Candidate Drivers of Disease and Therapeutic Targets.转移性基底细胞癌的基因组分析揭示了疾病的候选驱动因素和治疗靶点。
Mod Pathol. 2023 Apr;36(4):100099. doi: 10.1016/j.modpat.2023.100099. Epub 2023 Jan 10.
7
Radiation Sensitization of Basal Cell and Head and Neck Squamous Cell Carcinoma by the Hedgehog Pathway Inhibitor Vismodegib.维莫德吉抑制 Hedgehog 通路对基底细胞癌和头颈部鳞状细胞癌的放射增敏作用。
Int J Mol Sci. 2018 Aug 23;19(9):2485. doi: 10.3390/ijms19092485.
8
A comprehensive review of the role of the hedgehog pathway and vismodegib in the management of basal cell carcinoma.对刺猬信号通路及维莫德吉在基底细胞癌治疗中作用的全面综述。
Curr Med Res Opin. 2015 Apr;31(4):743-56. doi: 10.1185/03007995.2015.1018988. Epub 2015 Mar 17.
9
Transcriptomic Analysis of Early-Stage Basal Cell Carcinomas in Murine Skin Following Topical Treatments With Ablative Fractional Laser and Vismodegib.经皮消融激光和维莫德吉处理后早期皮肤基底细胞癌的转录组分析。
Exp Dermatol. 2024 Oct;33(10):e15187. doi: 10.1111/exd.15187.
10
Small Molecule Inhibitors of the Hedgehog Pathway in the Treatment of Basal Cell Carcinoma of the Skin.小分子抑制剂在治疗皮肤基底细胞癌中的 Hedgehog 通路作用。
Am J Clin Dermatol. 2018 Apr;19(2):195-207. doi: 10.1007/s40257-017-0319-4.

引用本文的文献

1
Targeting PRAME directly or via EZH2 inhibition overcomes retinoid resistance and represents a novel therapy for keratinocyte carcinoma.直接靶向PRAME或通过抑制EZH2克服维甲酸耐药性,是一种治疗皮肤鳞状细胞癌的新疗法。
Mol Oncol. 2025 May;19(5):1471-1492. doi: 10.1002/1878-0261.13820. Epub 2025 Mar 18.
2
Contribution of Keratinocytes in Skin Cancer Initiation and Progression.角质形成细胞在皮肤癌发生和进展中的作用。
Int J Mol Sci. 2024 Aug 13;25(16):8813. doi: 10.3390/ijms25168813.
3
Molecular Classifiers in Skin Cancers: Challenges and Promises.

本文引用的文献

1
In silico analyses of the tumor microenvironment highlight tumoral inflammation, a Th2 cytokine shift and a mesenchymal stem cell-like phenotype in advanced in basal cell carcinomas.基底细胞癌晚期肿瘤微环境的计算机模拟分析突出了肿瘤炎症、Th2细胞因子转变和间充质干细胞样表型。
J Cell Commun Signal. 2020 Jun;14(2):245-254. doi: 10.1007/s12079-020-00563-6. Epub 2020 Mar 21.
2
A cell identity switch allows residual BCC to survive Hedgehog pathway inhibition.细胞身份转换使残留的基底细胞癌能够在 Hedgehog 通路抑制下存活。
Nature. 2018 Oct;562(7727):429-433. doi: 10.1038/s41586-018-0596-y. Epub 2018 Oct 8.
3
N-cadherin in cancer metastasis, its emerging role in haematological malignancies and potential as a therapeutic target in cancer.
皮肤癌中的分子分类器:挑战与前景
Cancers (Basel). 2023 Sep 7;15(18):4463. doi: 10.3390/cancers15184463.
4
Gene-Environment Analyses in a UK Biobank Skin Cancer Cohort Identifies Important SNPs in DNA Repair Genes That May Help Prognosticate Disease Risk.在英国生物银行皮肤癌队列中进行的基因-环境分析确定了 DNA 修复基因中的重要 SNP,这些 SNP 可能有助于预测疾病风险。
Cancer Epidemiol Biomarkers Prev. 2023 Nov 1;32(11):1599-1607. doi: 10.1158/1055-9965.EPI-23-0545.
5
Assessing Skin Cancer Risk Factors, Sun Safety Behaviors and Melanoma Concern in Atlantic Canada: A Comprehensive Survey Study.评估加拿大大西洋地区的皮肤癌风险因素、防晒行为及对黑色素瘤的担忧:一项综合调查研究。
Cancers (Basel). 2023 Jul 25;15(15):3753. doi: 10.3390/cancers15153753.
6
National trends in incidence and geographic distribution of melanoma and keratinocyte carcinoma in the Russian Federation.俄罗斯联邦黑色素瘤和角质形成细胞癌的发病率及地理分布的全国趋势。
Front Med (Lausanne). 2023 Jul 20;10:1188038. doi: 10.3389/fmed.2023.1188038. eCollection 2023.
7
Ectopically Expressed Meiosis-Specific Cancer Testis Antigen HORMAD1 Promotes Genomic Instability in Squamous Cell Carcinomas.异位表达的减数分裂特异性肿瘤睾丸抗原 HORMAD1 促进鳞状细胞癌的基因组不稳定性。
Cells. 2023 Jun 14;12(12):1627. doi: 10.3390/cells12121627.
8
Comparison of the Basal Cell Carcinoma (BCC) Tumour Microenvironment to Other Solid Malignancies.基底细胞癌(BCC)肿瘤微环境与其他实体恶性肿瘤的比较。
Cancers (Basel). 2023 Jan 2;15(1):305. doi: 10.3390/cancers15010305.
9
The Use of Retinoids for the Prevention and Treatment of Skin Cancers: An Updated Review.类视黄醇在皮肤癌的预防和治疗中的应用:最新综述。
Int J Mol Sci. 2022 Oct 20;23(20):12622. doi: 10.3390/ijms232012622.
10
The Contributions of Cancer-Testis and Developmental Genes to the Pathogenesis of Keratinocyte Carcinomas.癌-睾丸基因和发育基因对角化细胞癌发病机制的作用
Cancers (Basel). 2022 Jul 26;14(15):3630. doi: 10.3390/cancers14153630.
N-钙黏蛋白在癌症转移中的作用、其在血液系统恶性肿瘤中日益凸显的作用以及作为癌症治疗靶点的潜力。
BMC Cancer. 2018 Oct 1;18(1):939. doi: 10.1186/s12885-018-4845-0.
4
Discovery of the IL-23/IL-17 Signaling Pathway and the Treatment of Psoriasis.IL-23/IL-17 信号通路的发现与银屑病的治疗。
J Immunol. 2018 Sep 15;201(6):1605-1613. doi: 10.4049/jimmunol.1800013.
5
Blocking the FSTL1-DIP2A Axis Improves Anti-tumor Immunity.阻断 FSTL1-DIP2A 轴可增强抗肿瘤免疫。
Cell Rep. 2018 Aug 14;24(7):1790-1801. doi: 10.1016/j.celrep.2018.07.043.
6
Efficacy, safety, and comparison of sonic hedgehog inhibitors in basal cell carcinomas: A systematic review and meta-analysis.索那替尼抑制剂治疗基底细胞癌的疗效、安全性及比较:系统评价和荟萃分析。
J Am Acad Dermatol. 2018 Dec;79(6):1089-1100.e17. doi: 10.1016/j.jaad.2018.07.004. Epub 2018 Jul 10.
7
Matrix Metalloproteinase Inhibitors in Cancer Therapy: Turning Past Failures Into Future Successes.基质金属蛋白酶抑制剂在癌症治疗中的应用:从过去的失败中汲取教训,迈向未来的成功。
Mol Cancer Ther. 2018 Jun;17(6):1147-1155. doi: 10.1158/1535-7163.MCT-17-0646. Epub 2018 May 7.
8
Targeting the Wnt/beta-catenin pathway in cancer: Update on effectors and inhibitors.癌症中靶向Wnt/β-连环蛋白信号通路:效应物与抑制剂的最新进展
Cancer Treat Rev. 2018 Jan;62:50-60. doi: 10.1016/j.ctrv.2017.11.002. Epub 2017 Nov 13.
9
The Reactome Pathway Knowledgebase.Reactome 通路知识库。
Nucleic Acids Res. 2018 Jan 4;46(D1):D649-D655. doi: 10.1093/nar/gkx1132.
10
TruSeq-Based Gene Expression Analysis of Formalin-Fixed Paraffin-Embedded (FFPE) Cutaneous T-Cell Lymphoma Samples: Subgroup Analysis Results and Elucidation of Biases from FFPE Sample Processing on the TruSeq Platform.基于TruSeq的福尔马林固定石蜡包埋(FFPE)皮肤T细胞淋巴瘤样本的基因表达分析:亚组分析结果及TruSeq平台上FFPE样本处理偏差的阐释
Front Med (Lausanne). 2017 Sep 22;4:153. doi: 10.3389/fmed.2017.00153. eCollection 2017.