Suppr超能文献

蛋白质-无机杂化纳米花作为治疗细菌感染的高效仿生抗生素

Protein-Inorganic Hybrid Nanoflowers as Efficient Biomimetic Antibiotics in the Treatment of Bacterial Infection.

作者信息

Zhou Ying, Li Ying, Fei Yunwei, Zhang Mingrui, Wang Shuang, Li Fuqiu, Bao Xingfu

机构信息

Department of Dermatology, Second Hospital of Jilin University, Jilin University, Changchun, China.

Jilin Provincial Key Laboratory of Tooth Development and Bone Remodeling, Hospital of Stomatology, Jilin University, Changchun, China.

出版信息

Front Chem. 2021 Apr 30;9:681566. doi: 10.3389/fchem.2021.681566. eCollection 2021.

Abstract

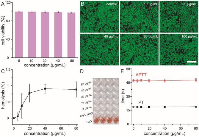
Nanozymes have been developed as new generation of biomimetic antibiotics against wound infection. However, most of new-developed nanozymes based on inorganic particles or hybrid ones usually originate from incompatible raw materials or unwanted metal salts, highly limiting their further biomedical usages. To overcome above drawbacks, it is highly required to develop novel nanozymes with great antibacterial activity by using biocompatible reagents and endogenous metal species as raw materials. Here, we demonstrated that bovine serum albumin enwrapped copper phosphate-based protein-inorganic hybrid nanoflowers possessed intrinsic peroxidase-like activity, which could be used as efficient biomimetic antibiotics against bacterial infection via the nanozyme-mediated generation of high toxic reactive oxygen species (ROS). With the admirable peroxidase-like activity, our nanoflowers could efficiently kill drug-resistance bacteria under physiological conditions, improve the wound healing after pathogen-induced infection, as well as avoid the potential tissue injury in time. Comprehensive toxicity exploration of these nanoflowers indicated their high biocompatibility and excellent biosafety. Our current strategy toward the design of protein-inorganic hybrid nanozymes with high biosafety and few side effects could provide a new paradigm for the development of nanozyme-based antibacterial platform in future.

摘要

纳米酶已被开发为新一代用于对抗伤口感染的仿生抗生素。然而,大多数新开发的基于无机颗粒或杂化颗粒的纳米酶通常源自不相容的原材料或有害金属盐,这极大地限制了它们在生物医学领域的进一步应用。为克服上述缺点,迫切需要使用生物相容性试剂和内源性金属物种作为原材料来开发具有强大抗菌活性的新型纳米酶。在此,我们证明了牛血清白蛋白包裹的磷酸铜基蛋白质-无机杂化纳米花具有内在的过氧化物酶样活性,其可通过纳米酶介导产生高毒性活性氧(ROS)用作对抗细菌感染的高效仿生抗生素。凭借令人钦佩的过氧化物酶样活性,我们的纳米花能够在生理条件下有效杀灭耐药细菌,改善病原体诱导感染后的伤口愈合,同时及时避免潜在的组织损伤。对这些纳米花的全面毒性研究表明它们具有高生物相容性和出色的生物安全性。我们目前设计具有高生物安全性和低副作用的蛋白质-无机杂化纳米酶的策略可为未来基于纳米酶的抗菌平台的开发提供新的范例。

https://cdn.ncbi.nlm.nih.gov/pmc/blobs/bb15/8119892/211e00af9d95/fchem-09-681566-g0001.jpg

文献检索

告别复杂PubMed语法,用中文像聊天一样搜索,搜遍4000万医学文献。AI智能推荐,让科研检索更轻松。

立即免费搜索

文件翻译

保留排版,准确专业,支持PDF/Word/PPT等文件格式,支持 12+语言互译。

免费翻译文档

深度研究

AI帮你快速写综述,25分钟生成高质量综述,智能提取关键信息,辅助科研写作。

立即免费体验