Suppr超能文献

定量单细胞蛋白质组学作为一种表征细胞层次结构的工具。

Quantitative single-cell proteomics as a tool to characterize cellular hierarchies.

机构信息

The Finsen Laboratory, Rigshospitalet, Faculty of Health Sciences, University of Copenhagen, Copenhagen, Denmark.

Biotech Research and Innovation Centre (BRIC), University of Copenhagen, Copenhagen, Denmark.

出版信息

Nat Commun. 2021 Jun 7;12(1):3341. doi: 10.1038/s41467-021-23667-y.

Abstract

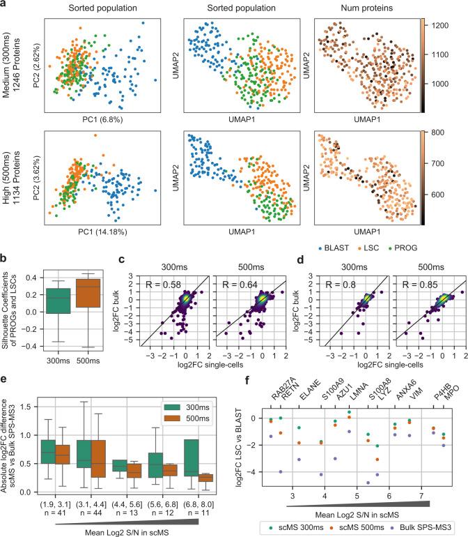
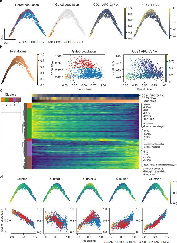
Large-scale single-cell analyses are of fundamental importance in order to capture biological heterogeneity within complex cell systems, but have largely been limited to RNA-based technologies. Here we present a comprehensive benchmarked experimental and computational workflow, which establishes global single-cell mass spectrometry-based proteomics as a tool for large-scale single-cell analyses. By exploiting a primary leukemia model system, we demonstrate both through pre-enrichment of cell populations and through a non-enriched unbiased approach that our workflow enables the exploration of cellular heterogeneity within this aberrant developmental hierarchy. Our approach is capable of consistently quantifying ~1000 proteins per cell across thousands of individual cells using limited instrument time. Furthermore, we develop a computational workflow (SCeptre) that effectively normalizes the data, integrates available FACS data and facilitates downstream analysis. The approach presented here lays a foundation for implementing global single-cell proteomics studies across the world.

摘要

大规模单细胞分析对于捕获复杂细胞系统中的生物学异质性至关重要,但在很大程度上受到 RNA 基技术的限制。在这里,我们提出了一个全面的基准实验和计算工作流程,该流程将基于全局单细胞质谱的蛋白质组学确立为大规模单细胞分析的工具。通过利用原发性白血病模型系统,我们通过细胞群体的预富集和非富集的无偏方法证明了我们的工作流程能够在这种异常发育层次结构内探索细胞异质性。我们的方法能够在数千个单个细胞中使用有限的仪器时间,每细胞一致地定量约 1000 个蛋白质。此外,我们开发了一种计算工作流程(SCeptre),可有效地对数据进行标准化,集成可用的 FACS 数据并促进下游分析。这里提出的方法为在全球范围内实施全局单细胞蛋白质组学研究奠定了基础。

https://cdn.ncbi.nlm.nih.gov/pmc/blobs/27ad/8185083/b1ab25288ea2/41467_2021_23667_Fig1_HTML.jpg

文献AI研究员

20分钟写一篇综述,助力文献阅读效率提升50倍。

立即体验

用中文搜PubMed

大模型驱动的PubMed中文搜索引擎

马上搜索

文档翻译

学术文献翻译模型,支持多种主流文档格式。

立即体验