Research Group Microbial Immunology, Leibniz Institute for Natural Product Research and Infection Biology - Hans Knoell Institute, Beutenbergstraße 11a, Jena, Germany.
Laboratory Dr. Wisplinghoff, Department of Molecular Biology, Horbeller Strasse 18-20, Cologne, Germany.
Nat Commun. 2021 Jun 23;12(1):3899. doi: 10.1038/s41467-021-24095-8.
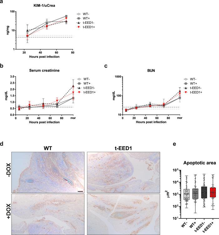
The ability of the fungal pathogen Candida albicans to undergo a yeast-to-hypha transition is believed to be a key virulence factor, as filaments mediate tissue damage. Here, we show that virulence is not necessarily reduced in filament-deficient strains, and the results depend on the infection model used. We generate a filament-deficient strain by deletion or repression of EED1 (known to be required for maintenance of hyphal growth). Consistent with previous studies, the strain is attenuated in damaging epithelial cells and macrophages in vitro and in a mouse model of intraperitoneal infection. However, in a mouse model of systemic infection, the strain is as virulent as the wild type when mice are challenged with intermediate infectious doses, and even more virulent when using low infectious doses. Retained virulence is associated with rapid yeast proliferation, likely the result of metabolic adaptation and improved fitness, leading to high organ fungal loads. Analyses of cytokine responses in vitro and in vivo, as well as systemic infections in immunosuppressed mice, suggest that differences in immunopathology contribute to some extent to retained virulence of the filament-deficient mutant. Our findings challenge the long-standing hypothesis that hyphae are essential for pathogenesis of systemic candidiasis by C. albicans.
真菌病原体白色念珠菌(Candida albicans)由酵母相到菌丝相转变的能力被认为是一种关键的毒力因子,因为菌丝体介导组织损伤。在这里,我们表明,在菌丝缺陷型菌株中,毒力不一定降低,并且结果取决于所使用的感染模型。我们通过缺失或抑制 EED1(已知是维持菌丝生长所必需的)来产生菌丝缺陷型菌株。与以前的研究一致,该菌株在体外破坏上皮细胞和巨噬细胞以及在腹腔内感染的小鼠模型中减弱。然而,在全身性感染的小鼠模型中,当用中等感染剂量挑战时,该菌株与野生型一样具有毒力,而当使用低感染剂量时,该菌株甚至更具毒力。保留的毒力与酵母的快速增殖有关,可能是由于代谢适应和适应性提高,导致器官真菌负荷增加。体外和体内细胞因子反应以及免疫抑制小鼠的系统性感染分析表明,免疫病理学的差异在一定程度上导致了菌丝缺陷型突变体保留毒力。我们的发现挑战了长期以来的假设,即菌丝对于白色念珠菌引起的系统性念珠菌病的发病机制是必不可少的。