DKFZ-Division Translational Neurooncology at the West German Cancer Center (WTZ), University Hospital Essen/University of Duisburg-Essen, Essen, Germany.
German Cancer Research Center (DKFZ), Heidelberg, Germany.
Nat Commun. 2021 Jun 23;12(1):3895. doi: 10.1038/s41467-021-23995-z.
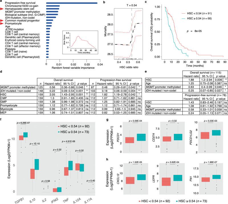
Brain tumors are typically immunosuppressive and refractory to immunotherapies for reasons that remain poorly understood. The unbiased profiling of immune cell types in the tumor microenvironment may reveal immunologic networks affecting therapy and course of disease. Here we identify and validate the presence of hematopoietic stem and progenitor cells (HSPCs) within glioblastoma tissues. Furthermore, we demonstrate a positive link of tumor-associated HSPCs with malignant and immunosuppressive phenotypes. Compared to the medullary hematopoietic compartment, tumor-associated HSPCs contain a higher fraction of immunophenotypically and transcriptomically immature, CD38- cells, such as hematopoietic stem cells and multipotent progenitors, express genes related to glioblastoma progression and display signatures of active cell cycle phases. When cultured ex vivo, tumor-associated HSPCs form myeloid colonies, suggesting potential in situ myelopoiesis. In experimental models, HSPCs promote tumor cell proliferation, expression of the immune checkpoint PD-L1 and secretion of tumor promoting cytokines such as IL-6, IL-8 and CCL2, indicating concomitant support of both malignancy and immunosuppression. In patients, the amount of tumor-associated HSPCs in tumor tissues is prognostic for patient survival and correlates with immunosuppressive phenotypes. These findings identify an important element in the complex landscape of glioblastoma that may serve as a target for brain tumor immunotherapies.
脑肿瘤通常具有免疫抑制性,并且由于原因尚不清楚而对免疫疗法产生抗性。对肿瘤微环境中免疫细胞类型的无偏分析可能揭示影响治疗和疾病进程的免疫网络。在这里,我们鉴定并验证了脑胶质瘤组织中存在造血干细胞和祖细胞 (HSPC)。此外,我们证明了肿瘤相关 HSPC 与恶性和免疫抑制表型之间存在正相关。与骨髓造血部分相比,肿瘤相关 HSPC 包含更高比例的免疫表型和转录组不成熟、CD38-细胞,如造血干细胞和多能祖细胞,表达与脑胶质瘤进展相关的基因,并显示出活跃细胞周期阶段的特征。当在体外培养时,肿瘤相关 HSPC 形成髓样集落,表明可能存在原位髓样生成。在实验模型中,HSPC 促进肿瘤细胞增殖、免疫检查点 PD-L1 的表达以及肿瘤促进细胞因子的分泌,如 IL-6、IL-8 和 CCL2,表明同时支持恶性和免疫抑制。在患者中,肿瘤组织中肿瘤相关 HSPC 的数量与患者的生存预后相关,并与免疫抑制表型相关。这些发现确定了脑胶质瘤复杂景观中的一个重要因素,它可能成为脑肿瘤免疫疗法的一个靶点。