Suppr超能文献

环境在抗菌药物耐药性(AMR)通过食物链出现和传播过程中所起的作用。

Role played by the environment in the emergence and spread of antimicrobial resistance (AMR) through the food chain.

作者信息

Koutsoumanis Konstantinos, Allende Ana, Álvarez-Ordóñez Avelino, Bolton Declan, Bover-Cid Sara, Chemaly Marianne, Davies Robert, De Cesare Alessandra, Herman Lieve, Hilbert Friederike, Lindqvist Roland, Nauta Maarten, Ru Giuseppe, Simmons Marion, Skandamis Panagiotis, Suffredini Elisabetta, Argüello Héctor, Berendonk Thomas, Cavaco Lina Maria, Gaze William, Schmitt Heike, Topp Ed, Guerra Beatriz, Liébana Ernesto, Stella Pietro, Peixe Luisa

出版信息

EFSA J. 2021 Jun 17;19(6):e06651. doi: 10.2903/j.efsa.2021.6651. eCollection 2021 Jun.

Abstract

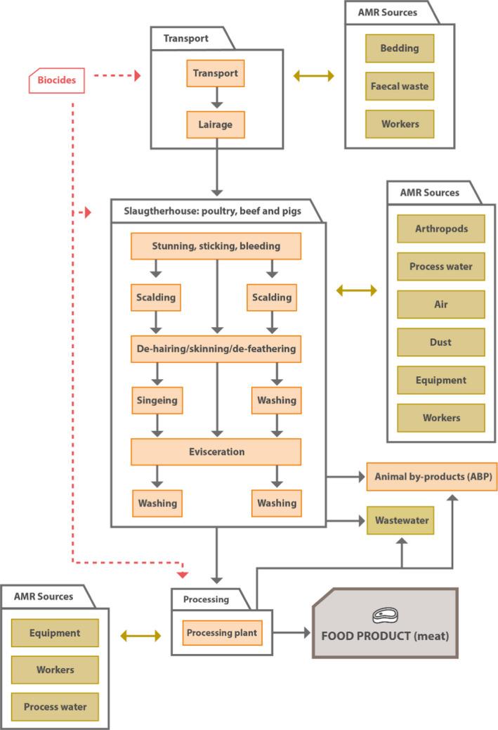
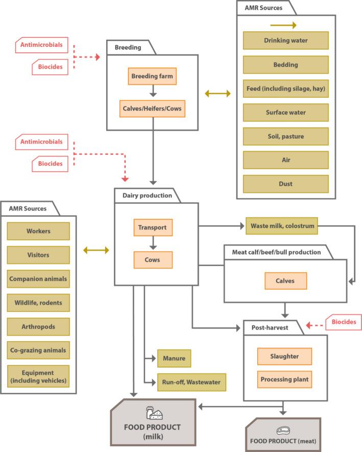
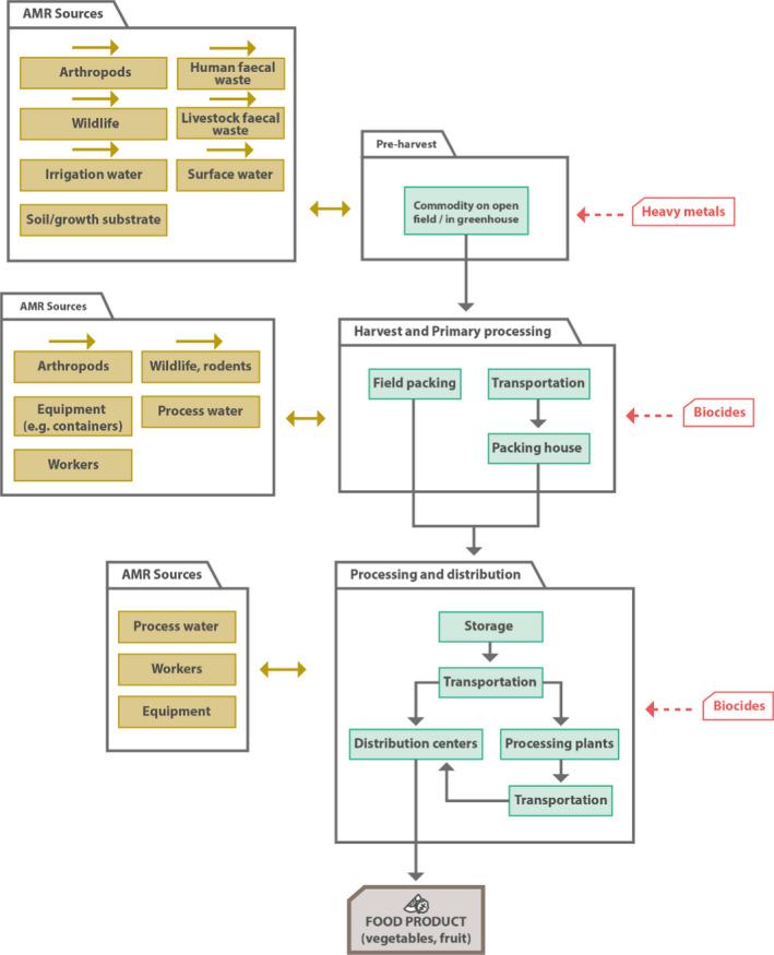
The role of food-producing environments in the emergence and spread of antimicrobial resistance (AMR) in EU plant-based food production, terrestrial animals (poultry, cattle and pigs) and aquaculture was assessed. Among the various sources and transmission routes identified, fertilisers of faecal origin, irrigation and surface water for plant-based food and water for aquaculture were considered of major importance. For terrestrial animal production, potential sources consist of feed, humans, water, air/dust, soil, wildlife, rodents, arthropods and equipment. Among those, evidence was found for introduction with feed and humans, for the other sources, the importance could not be assessed. Several ARB of highest priority for public health, such as carbapenem or extended-spectrum cephalosporin and/or fluoroquinolone-resistant Enterobacterales (including ), fluoroquinolone-resistant spp., methicillin-resistant and glycopeptide-resistant and were identified. Among highest priority ARGs , , , , , , , , and were reported. These highest priority bacteria and genes were identified in different sources, at primary and post-harvest level, particularly faeces/manure, soil and water. For all sectors, reducing the occurrence of faecal microbial contamination of fertilisers, water, feed and the production environment and minimising persistence/recycling of ARB within animal production facilities is a priority. Proper implementation of good hygiene practices, biosecurity and food safety management systems is very important. Potential AMR-specific interventions are in the early stages of development. Many data gaps relating to sources and relevance of transmission routes, diversity of ARB and ARGs, effectiveness of mitigation measures were identified. Representative epidemiological and attribution studies on AMR and its effective control in food production environments at EU level, linked to One Health and environmental initiatives, are urgently required.

摘要

评估了食品生产环境在欧盟植物性食品生产、陆生动物(家禽、牛和猪)及水产养殖中抗菌药物耐药性(AMR)出现和传播中的作用。在确定的各种来源和传播途径中,粪便来源的肥料、植物性食品的灌溉用水和地表水以及水产养殖用水被认为至关重要。对于陆生动物生产,潜在来源包括饲料、人类、水、空气/灰尘、土壤、野生动物、啮齿动物、节肢动物和设备。其中,已发现有证据表明饲料和人类会引入耐药菌,对于其他来源,其重要性无法评估。确定了几种对公共卫生具有最高优先级的耐药菌,如碳青霉烯或超广谱头孢菌素及/或耐氟喹诺酮类肠杆菌科细菌(包括 )、耐氟喹诺酮类 菌属、耐甲氧西林 菌及耐糖肽 菌和 菌。报告了最高优先级的几种耐药基因 、 、 、 、 、 、 、 、 及 。这些最高优先级的细菌和基因在不同来源中被发现,包括初级和收获后阶段,特别是粪便/粪肥、土壤和水中。对于所有部门而言,减少肥料、水、饲料和生产环境中粪便微生物污染的发生,并尽量减少动物生产设施内耐药菌的持久性/循环利用是首要任务。正确实施良好卫生规范、生物安全和食品安全管理系统非常重要。针对AMR的潜在干预措施尚处于开发的早期阶段。发现了许多与传播途径的来源和相关性、耐药菌和耐药基因的多样性、缓解措施的有效性相关的数据空白。迫切需要开展与“同一健康”和环境倡议相关的、关于欧盟层面食品生产环境中AMR及其有效控制的代表性流行病学和归因研究。

https://cdn.ncbi.nlm.nih.gov/pmc/blobs/e5eb/8210462/8e65003d6f66/EFS2-19-e06651-g002.jpg

文献AI研究员

20分钟写一篇综述,助力文献阅读效率提升50倍。

立即体验

用中文搜PubMed

大模型驱动的PubMed中文搜索引擎

马上搜索

文档翻译

学术文献翻译模型,支持多种主流文档格式。

立即体验