Wang Yinhui, Yu Kun, Zhao Chengcheng, Zhou Ling, Cheng Jia, Wang Dao Wen, Zhao Chunxia
Hubei Key Laboratory of Genetics and Molecular Mechanisms of Cardiological Disorders, Division of Cardiology, Department of Internal Medicine, Tongji Hospital, Tongji Medical College, Huazhong University of Science and Technology, Wuhan, China.
Front Pharmacol. 2021 Jul 27;12:683335. doi: 10.3389/fphar.2021.683335. eCollection 2021.
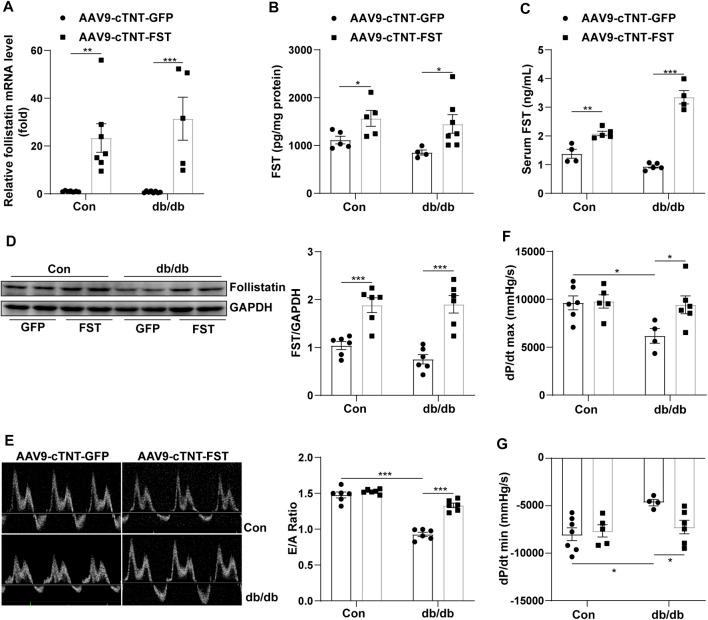
Follistatin (FST) is an endogenous protein that irreversibly inhibits TGF-β superfamily members and plays an anti-fibrotic role in other diseases. However, the role of FST in diabetic cardiomyopathy remains unclear. In this study, we investigated the effects of FST on diabetic cardiomyopathy. The expression of FST was downregulated in the hearts of db/db mice. Remarkably, overexpressing FST efficiently protected against cardiac dysfunction. In addition, overexpression of FST promoted cardiac hypertrophy with an unchanged expression of atrial natriuretic peptide (ANP) and the ratio of myosin heavy chain-β/myosin heavy chain-α (MYH7/MYH6). Furthermore, FST reduced cardiac fibrosis and the production of reactive oxygen species (ROS), and enhanced matrix metallopeptidase 9 (MMP9) activities in db/db mouse hearts. We also observed that overexpressing FST decreased the level of transforming growth factor beta (TGF-β) superfamily members and the phosphorylation of Smad3; consistently, experiments also verified the above results. Our findings revealed the cardioprotective role of FST in attenuating diabetic cardiomyopathy through its anti-fibrotic effects through the TGF-β-Smad3 pathway and provided a promising therapeutic strategy for diabetic cardiomyopathy.
卵泡抑素(FST)是一种内源性蛋白质,它能不可逆地抑制转化生长因子-β(TGF-β)超家族成员,并在其他疾病中发挥抗纤维化作用。然而,FST在糖尿病性心肌病中的作用仍不清楚。在本研究中,我们调查了FST对糖尿病性心肌病的影响。在db/db小鼠的心脏中,FST的表达下调。值得注意的是,过表达FST能有效预防心脏功能障碍。此外,FST的过表达促进了心脏肥大,而心房钠尿肽(ANP)的表达以及肌球蛋白重链-β/肌球蛋白重链-α(MYH7/MYH6)的比值未发生变化。此外,FST减少了db/db小鼠心脏中的心肌纤维化和活性氧(ROS)的产生,并增强了基质金属蛋白酶9(MMP9)的活性。我们还观察到,过表达FST降低了TGF-β超家族成员的水平和Smad3的磷酸化;一致地,实验也证实了上述结果。我们的研究结果揭示了FST通过TGF-β-Smad3途径的抗纤维化作用在减轻糖尿病性心肌病方面的心脏保护作用,并为糖尿病性心肌病提供了一种有前景的治疗策略。