• 文献检索
  • 文档翻译
  • 深度研究
  • 学术资讯
  • Suppr Zotero 插件Zotero 插件
  • 邀请有礼
  • 套餐&价格
  • 历史记录
应用&插件
Suppr Zotero 插件Zotero 插件浏览器插件Mac 客户端Windows 客户端微信小程序
定价
高级版会员购买积分包购买API积分包
服务
文献检索文档翻译深度研究API 文档MCP 服务
关于我们
关于 Suppr公司介绍联系我们用户协议隐私条款
关注我们

Suppr 超能文献

核心技术专利:CN118964589B侵权必究
粤ICP备2023148730 号-1Suppr @ 2026

文献检索

告别复杂PubMed语法,用中文像聊天一样搜索,搜遍4000万医学文献。AI智能推荐,让科研检索更轻松。

立即免费搜索

文件翻译

保留排版,准确专业,支持PDF/Word/PPT等文件格式,支持 12+语言互译。

免费翻译文档

深度研究

AI帮你快速写综述,25分钟生成高质量综述,智能提取关键信息,辅助科研写作。

立即免费体验

转录组分析揭示了杂交鲍耐热杂种优势的分子机制。

Transcriptome analysis reveals the molecular mechanisms of heterosis on thermal resistance in hybrid abalone.

机构信息

State Key Laboratory of Marine Environmental Science, College of Ocean and Earth Sciences, Xiamen University, Xiamen, 361102, People's Republic of China.

Fujian Key Laboratory of Genetics and Breeding of Marine Organisms, Xiamen University, Xiamen, 361102, People's Republic of China.

出版信息

BMC Genomics. 2021 Sep 8;22(1):650. doi: 10.1186/s12864-021-07954-y.

DOI:10.1186/s12864-021-07954-y
PMID:34496767
原文链接:https://pmc.ncbi.nlm.nih.gov/articles/PMC8428104/
Abstract

BACKGROUND

Heterosis has been exploited for decades in different animals and crops due to it resulting in dramatic increases in yield and adaptability. Hybridization is a classical breeding method that can effectively improve the genetic characteristics of organisms through heterosis. Abalone has become an increasingly economically important aquaculture resource with high commercial value. However, due to changing climate, abalone is now facing serious threats of high temperature in summer. Interspecific hybrid abalone (Haliotis gigantea ♀ × H. discus hannai ♂, SD) has been cultured at large scale in southern China and has been shown high survival rates under heat stress in summer. Therefore, SD has become a good model material for heterosis research, but the molecular basis of heterosis remains elusive.

RESULTS

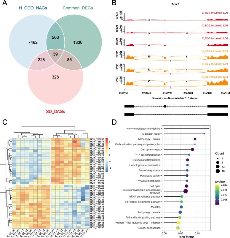
Heterosis in thermal tolerance of SD was verified through Arrhenius break temperatures (ABT) of cardiac performance in this study. Then RNA-Sequencing was conducted to obtain gene expression patterns and alternative splicing events at control temperature (20 °C) and heat stress temperature (30 °C). A total of 356 (317 genes), 476 (435genes), and 876 (726 genes) significantly diverged alternative splicing events were identified in H. discus hannai (DD), H. gigantea (SS), and SD in response to heat stress, respectively. In the heat stress groups, 93.37% (20,512 of 21,969) of the expressed genes showed non-additive expression patterns, and over-dominance expression patterns of genes account for the highest proportion (40.15%). KEGG pathway enrichment analysis showed that the overlapping genes among common DEGs and NAGs were significantly enriched in protein processing in the endoplasmic reticulum, mitophagy, and NF-κB signaling pathway. In addition, we found that among these overlap genes, 39 genes had undergone alternative splicing events in SD. These pathways and genes may play an important role in the thermal resistance of hybrid abalone.

CONCLUSION

More alternative splicing events and non-additive expressed genes were detected in hybrid under heat stress and this may contribute to its thermal heterosis. These results might provide clues as to how hybrid abalone has a better physiological regulation ability than its parents under heat stress, to increase our understanding of heterosis in abalone.

摘要

背景

杂种优势在不同的动物和作物中已经被利用了几十年,因为它导致产量和适应性的显著提高。杂交是一种经典的育种方法,可以通过杂种优势有效地改善生物体的遗传特性。鲍鱼已经成为一种越来越重要的具有高商业价值的水产养殖资源。然而,由于气候变化,鲍鱼现在面临着夏季高温的严重威胁。中国南方已经大规模养殖了种间杂交鲍(♀Haliotis gigantea ×♂H. discus hannai,SD),并且在夏季高温胁迫下表现出很高的存活率。因此,SD 已经成为杂种优势研究的一个很好的模型材料,但杂种优势的分子基础仍然难以捉摸。

结果

本研究通过心脏功能的 Arrhenius 断裂温度(ABT)验证了 SD 在热耐受性方面的杂种优势。然后在对照温度(20°C)和热应激温度(30°C)下进行 RNA 测序,以获得基因表达模式和选择性剪接事件。在 H. discus hannai(DD)、H. gigantea(SS)和 SD 中,分别有 356(317 个基因)、476(435 个基因)和 876(726 个基因)个显著差异的选择性剪接事件对热应激作出响应。在热应激组中,93.37%(21969 个中的 20512 个)表达基因表现出非加性表达模式,并且基因的过显性表达模式占比最高(40.15%)。KEGG 通路富集分析表明,在共差异表达基因和非加性表达基因的重叠基因中,内质网蛋白加工、线粒体自噬和 NF-κB 信号通路显著富集。此外,我们发现这些重叠基因中有 39 个基因在 SD 中发生了选择性剪接事件。这些通路和基因可能在杂交鲍的耐热性中发挥重要作用。

结论

在热应激下,杂种中检测到更多的选择性剪接事件和非加性表达基因,这可能有助于其耐热杂种优势。这些结果可能为我们提供线索,了解杂交鲍在热应激下如何比其亲本具有更好的生理调节能力,从而增加我们对鲍鱼杂种优势的理解。

https://cdn.ncbi.nlm.nih.gov/pmc/blobs/e633/8428104/1e0c4eb9c733/12864_2021_7954_Fig6_HTML.jpg
https://cdn.ncbi.nlm.nih.gov/pmc/blobs/e633/8428104/8f2a229a6e6d/12864_2021_7954_Fig1_HTML.jpg
https://cdn.ncbi.nlm.nih.gov/pmc/blobs/e633/8428104/296ceed2f2f7/12864_2021_7954_Fig2_HTML.jpg
https://cdn.ncbi.nlm.nih.gov/pmc/blobs/e633/8428104/b589a9de8a2c/12864_2021_7954_Fig3_HTML.jpg
https://cdn.ncbi.nlm.nih.gov/pmc/blobs/e633/8428104/53ed8e8fc32d/12864_2021_7954_Fig4_HTML.jpg
https://cdn.ncbi.nlm.nih.gov/pmc/blobs/e633/8428104/01caa004a87b/12864_2021_7954_Fig5_HTML.jpg
https://cdn.ncbi.nlm.nih.gov/pmc/blobs/e633/8428104/1e0c4eb9c733/12864_2021_7954_Fig6_HTML.jpg
https://cdn.ncbi.nlm.nih.gov/pmc/blobs/e633/8428104/8f2a229a6e6d/12864_2021_7954_Fig1_HTML.jpg
https://cdn.ncbi.nlm.nih.gov/pmc/blobs/e633/8428104/296ceed2f2f7/12864_2021_7954_Fig2_HTML.jpg
https://cdn.ncbi.nlm.nih.gov/pmc/blobs/e633/8428104/b589a9de8a2c/12864_2021_7954_Fig3_HTML.jpg
https://cdn.ncbi.nlm.nih.gov/pmc/blobs/e633/8428104/53ed8e8fc32d/12864_2021_7954_Fig4_HTML.jpg
https://cdn.ncbi.nlm.nih.gov/pmc/blobs/e633/8428104/01caa004a87b/12864_2021_7954_Fig5_HTML.jpg
https://cdn.ncbi.nlm.nih.gov/pmc/blobs/e633/8428104/1e0c4eb9c733/12864_2021_7954_Fig6_HTML.jpg

相似文献

1
Transcriptome analysis reveals the molecular mechanisms of heterosis on thermal resistance in hybrid abalone.转录组分析揭示了杂交鲍耐热杂种优势的分子机制。
BMC Genomics. 2021 Sep 8;22(1):650. doi: 10.1186/s12864-021-07954-y.
2
Proteomic analysis of muscle between hybrid abalone and parental lines Haliotis gigantea Reeve and Haliotis discus hannai Ino.杂交鲍与亲本皱纹盘鲍和盘鲍肌肉的蛋白质组学分析
Heredity (Edinb). 2015 Jun;114(6):564-74. doi: 10.1038/hdy.2014.124. Epub 2015 Feb 11.
3
Hybridization improved bacteria resistance in abalone: Evidence from physiological and molecular responses.杂交提高了鲍鱼的细菌抗性:来自生理和分子反应的证据。
Fish Shellfish Immunol. 2018 Jan;72:679-689. doi: 10.1016/j.fsi.2017.11.009. Epub 2017 Nov 7.
4
Transcriptomic responses to thermal stress in hybrid abalone ( ♀ × ♂).杂交鲍鱼(♀×♂)对热应激的转录组反应
Front Genet. 2022 Nov 16;13:1053674. doi: 10.3389/fgene.2022.1053674. eCollection 2022.
5
Transcriptome analysis reveals fluid shear stress (FSS) and atherosclerosis pathway as a candidate molecular mechanism of short-term low salinity stress tolerance in abalone.转录组分析揭示了流体力(FSS)和动脉粥样硬化途径是鲍鱼短期耐低盐胁迫的候选分子机制。
BMC Genomics. 2022 May 23;23(1):392. doi: 10.1186/s12864-022-08611-8.
6
The role of hybridization in improving the immune response and thermal tolerance of abalone.杂交在提高鲍鱼免疫反应和耐热性中的作用。
Fish Shellfish Immunol. 2014 Jul;39(1):69-77. doi: 10.1016/j.fsi.2014.04.014. Epub 2014 Apr 30.
7
Proteomic profiling of eggs from a hybrid abalone and its parental lines: Haliotis discus hannai Ino and Haliotis gigantea.杂交鲍鱼及其亲本系(皱纹盘鲍和大鲍)卵的蛋白质组分析
Anim Genet. 2015 Dec;46(6):646-54. doi: 10.1111/age.12330. Epub 2015 Oct 8.
8
Growth Performance and Transcriptomic Response of Warm-Acclimated Hybrid Abalone Haliotis rufescens (♀) × H. corrugata (♂).暖驯化杂交鲍(Haliotis rufescens♀×H. corrugata♂)的生长性能和转录组反应。
Mar Biotechnol (NY). 2021 Feb;23(1):62-76. doi: 10.1007/s10126-020-10002-7. Epub 2020 Oct 11.
9
Transcriptome Analysis of Reciprocal Hybrids Between Crassostrea gigas and C. angulata Reveals the Potential Mechanisms Underlying Thermo-Resistant Heterosis.扇贝属内杂交正反交后代转录组分析揭示了耐高温杂种优势的潜在机制。
Mar Biotechnol (NY). 2023 Apr;25(2):235-246. doi: 10.1007/s10126-023-10197-5. Epub 2023 Jan 19.
10
Different Transcriptomic Responses to Thermal Stress in Heat-Tolerant and Heat-Sensitive Pacific Abalones Indicated by Cardiac Performance.心脏性能指标显示耐热和热敏太平洋鲍鱼对热应激的不同转录组反应
Front Physiol. 2019 Jan 9;9:1895. doi: 10.3389/fphys.2018.01895. eCollection 2018.

引用本文的文献

1
Chromosome-level genome of Cyprinus rubrofuscus ♀ × Sinocyclocheilus grahami ♂ provides high-quality parental haplotype genomes and insights into hybrid economic traits enhancement.鲤♀×中华倒刺鲃♂的染色体水平基因组提供了高质量的亲本单倍型基因组,并为杂种经济性状改良提供了见解。
BMC Genomics. 2025 Aug 11;26(1):739. doi: 10.1186/s12864-025-11929-8.
2
Gut Microbiota Contribute to Heterosis for Growth Trait and Muscle Nutrient Composition in Hybrid Largemouth Bass ().肠道微生物群对杂交大口黑鲈生长性状和肌肉营养成分的杂种优势有贡献。
Microorganisms. 2025 Jun 22;13(7):1449. doi: 10.3390/microorganisms13071449.
3
Synthesis of transcriptomic studies reveals a core response to heat stress in abalone (genus Haliotis).

本文引用的文献

1
An enhanced photosynthesis and carbohydrate metabolic capability contributes to heterosis of the cotton (Gossypium hirsutum) hybrid 'Huaza Mian H318', as revealed by genome-wide gene expression analysis.基因组范围的基因表达分析表明,增强的光合作用和碳水化合物代谢能力有助于棉花(Gossypium hirsutum)杂种‘华杂棉 H318’的杂种优势。
BMC Genomics. 2021 Apr 17;22(1):277. doi: 10.1186/s12864-021-07580-8.
2
Genome-wide profiling of alternative splicing genes in hybrid poplar (P.alba×P.glandulosa cv.84K) leaves.杂种白杨(银白杨×腺毛杨 cv.84K)叶片中可变剪接基因的全基因组分析。
PLoS One. 2020 Nov 18;15(11):e0241914. doi: 10.1371/journal.pone.0241914. eCollection 2020.
3
转录组学研究的综合分析揭示了鲍鱼(鲍属)对热应激的核心反应。
BMC Genomics. 2025 May 13;26(1):474. doi: 10.1186/s12864-025-11680-0.
4
Insights into the transcriptomic responses of silver-lipped pearl oysters Pinctada maxima exposed to a simulated large-scale seismic survey.对暴露于模拟大规模地震勘探的银唇珠母贝转录组反应的见解。
BMC Genomics. 2024 Dec 6;25(1):1188. doi: 10.1186/s12864-024-11091-7.
5
PAGER: A novel genotype encoding strategy for modeling deviations from additivity in complex trait association studies.PAGER:一种用于在复杂性状关联研究中对加性偏差进行建模的新型基因型编码策略。
BioData Min. 2024 Oct 11;17(1):41. doi: 10.1186/s13040-024-00393-x.
6
Non-Additive and Asymmetric Allelic Expression of in Hybrid Tilapia ( ♀ × ♂).杂交罗非鱼(♀×♂)中基因的非加性和不对称等位基因表达
Animals (Basel). 2024 Jan 15;14(2):266. doi: 10.3390/ani14020266.
7
The Responses of Alternative Splicing during Heat Stress in the Pacific White Shrimp .热应激条件下太平洋白对虾可变剪接的响应
Genes (Basel). 2023 Jul 19;14(7):1473. doi: 10.3390/genes14071473.
8
Accumulation of gene copy number variations during the early phase of free-spawning abalone speciation.自由产卵鲍鱼物种形成早期基因拷贝数变异的积累。
Ecol Evol. 2023 Feb 17;13(2):e9816. doi: 10.1002/ece3.9816. eCollection 2023 Feb.
9
Transcriptome Analysis of Reciprocal Hybrids Between Crassostrea gigas and C. angulata Reveals the Potential Mechanisms Underlying Thermo-Resistant Heterosis.扇贝属内杂交正反交后代转录组分析揭示了耐高温杂种优势的潜在机制。
Mar Biotechnol (NY). 2023 Apr;25(2):235-246. doi: 10.1007/s10126-023-10197-5. Epub 2023 Jan 19.
10
Genome-wide sequencing identifies a thermal-tolerance related synonymous mutation in the mussel, Mytilisepta virgata.全基因组测序鉴定出贻贝 Mytilisepta virgata 中与耐热性相关的同义突变。
Commun Biol. 2023 Jan 3;6(1):5. doi: 10.1038/s42003-022-04407-4.
Growth Performance and Transcriptomic Response of Warm-Acclimated Hybrid Abalone Haliotis rufescens (♀) × H. corrugata (♂).
暖驯化杂交鲍(Haliotis rufescens♀×H. corrugata♂)的生长性能和转录组反应。
Mar Biotechnol (NY). 2021 Feb;23(1):62-76. doi: 10.1007/s10126-020-10002-7. Epub 2020 Oct 11.
4
Heterosis-associated genes confer high yield in super hybrid rice.杂种优势相关基因赋予超级杂交稻高产。
Theor Appl Genet. 2020 Dec;133(12):3287-3297. doi: 10.1007/s00122-020-03669-y. Epub 2020 Aug 27.
5
Comparative transcriptome analysis of inbred lines and contrasting hybrids reveals overdominance mediate early biomass vigor in hybrid cotton.同源系和杂交种的比较转录组分析揭示杂种优势在杂交棉早期生物量活力中起作用。
BMC Genomics. 2020 Feb 10;21(1):140. doi: 10.1186/s12864-020-6561-9.
6
Comparative transcriptome analysis reveals important roles of nonadditive genes in maize hybrid An'nong 591 under heat stress.比较转录组分析揭示了非加性基因在热胁迫下玉米杂交种安农 591 中的重要作用。
BMC Plant Biol. 2019 Jun 24;19(1):273. doi: 10.1186/s12870-019-1878-8.
7
Roles of Toll-Like Receptors in Nitroxidative Stress in Mammals. Toll 样受体在哺乳动物氮氧应激中的作用。
Cells. 2019 Jun 12;8(6):576. doi: 10.3390/cells8060576.
8
Integrated Analysis of Transcriptomic, miRNA and Proteomic Changes of a Novel Hybrid Yellow Catfish Uncovers Key Roles for miRNAs in Heterosis.新型杂交黄颡鱼转录组、miRNA 和蛋白质组综合分析揭示了 miRNA 在杂种优势中的关键作用。
Mol Cell Proteomics. 2019 Jul;18(7):1437-1453. doi: 10.1074/mcp.RA118.001297. Epub 2019 May 15.
9
Overdominance is the major genetic basis of lint yield heterosis in interspecific hybrids between G. hirsutum and G. barbadense.超显性是陆地棉和海岛棉种间杂种铃重杂种优势的主要遗传基础。
Heredity (Edinb). 2019 Sep;123(3):384-394. doi: 10.1038/s41437-019-0211-5. Epub 2019 Mar 22.
10
Different Transcriptomic Responses to Thermal Stress in Heat-Tolerant and Heat-Sensitive Pacific Abalones Indicated by Cardiac Performance.心脏性能指标显示耐热和热敏太平洋鲍鱼对热应激的不同转录组反应
Front Physiol. 2019 Jan 9;9:1895. doi: 10.3389/fphys.2018.01895. eCollection 2018.