Division of Life Science and Applied Life Science (BK21 Four), College of Natural Sciences, Gyeongsang National University, Jinju 52828, Korea.
Int J Mol Sci. 2021 Sep 3;22(17):9583. doi: 10.3390/ijms22179583.
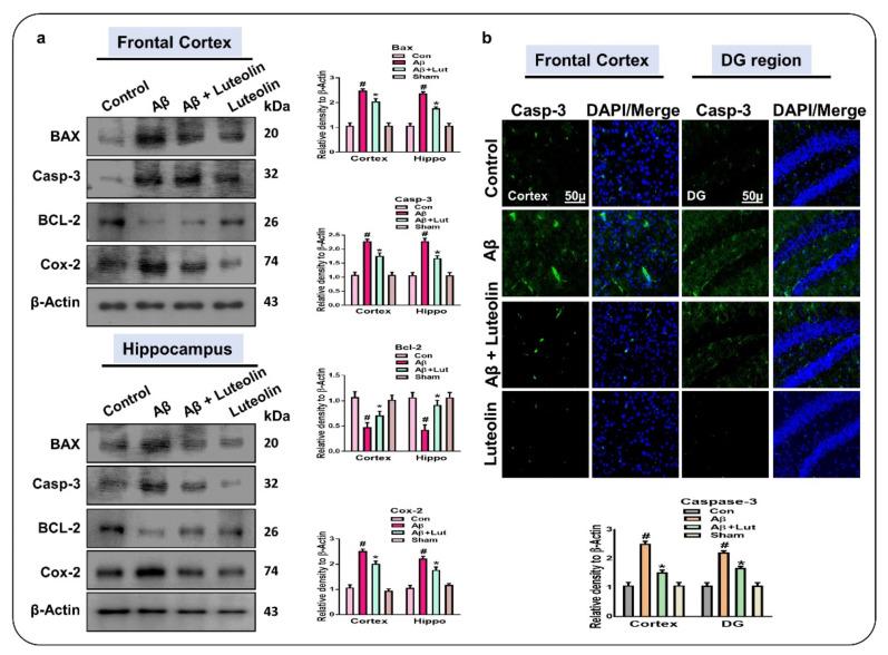
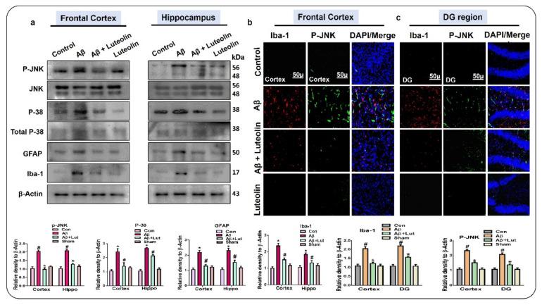
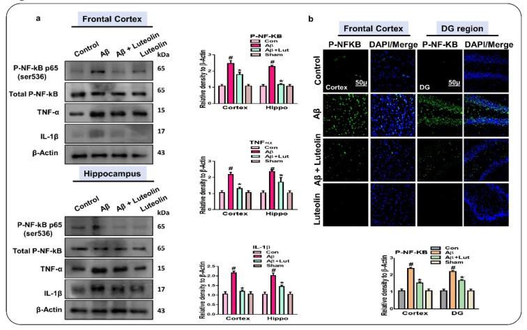
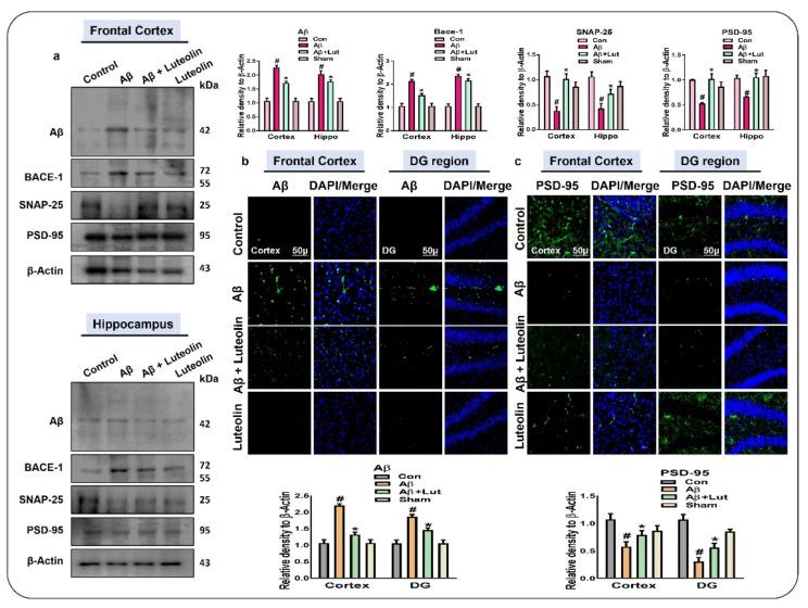
The current study was undertaken to unveil the protective effects of Luteolin, a natural flavonoid, against amyloid-beta (Aβ-)-induced neuroinflammation, amyloidogenesis, and synaptic dysfunction in mice. For the development of an AD mouse model, amyloid-beta (Aβ-, 5 μL/5 min/mouse) oligomers were injected intracerebroventricularly (i.c.v.) into mice's brain by using a stereotaxic frame. After that, the mice were treated with Luteolin for two weeks at a dose of 80 mg/kg/day. To monitor the biochemical changes, we conducted western blotting and immunofluorescence analysis. According to our findings, the infusion of amyloid-beta activated c-Jun N-terminal kinases (p-JNK), p38 mitogen-activated protein kinases, glial fibrillary acidic protein (GFAP), and ionized calcium adaptor molecule 1 (Iba-1) in the cortex and hippocampus of the experimental mice; these changes were significantly inhibited in Aβ- + Luteolin-treated mice. Likewise, we also checked the expression of inflammatory markers, such as p-nuclear factor-kB p65 (p-NF-kB p65 (Ser536), tissue necrosis factor (TNF-α), and Interleukin1-β (IL-1β), in Aβ--injected mice brain, which was attenuated in Aβ- + Luteolin-treated mice brains. Further, we investigated the expression of pro- and anti-apoptotic cell death markers such as Bax, Bcl-2, Caspase-3, and Cox-2, which was significantly reduced in Aβ- + Lut-treated mice brains compared to the brains of the Aβ-injected group. The results also indicated that with the administration of Aβ-, the expression levels of β-site amyloid precursor protein cleaving enzyme (BACE-1) and amyloid-beta (Aβ-) were significantly enhanced, while they were reduced in Aβ- + Luteolin-treated mice. We also checked the expression of synaptic markers such as PSD-95 and SNAP-25, which was significantly enhanced in Aβ- + Lut-treated mice. To unveil the underlying factors responsible for the protective effects of Luteolin against AD, we used a specific JNK inhibitor, which suggested that Luteolin reduced Aβ-associated neuroinflammation and neurodegeneration via inhibition of JNK. Collectively, our results indicate that Luteolin could serve as a novel therapeutic agent against AD-like pathological changes in mice.
本研究旨在揭示木犀草素(一种天然类黄酮)对淀粉样β(Aβ-)诱导的神经炎症、淀粉样生成和突触功能障碍的保护作用。为了开发 AD 小鼠模型,通过立体定位框架将淀粉样β(Aβ-,5 μL/5 min/只)寡聚物注射到小鼠大脑的侧脑室。之后,用 80mg/kg/天的剂量用木犀草素对小鼠进行了两周的治疗。为了监测生化变化,我们进行了 Western blot 和免疫荧光分析。根据我们的发现,淀粉样β的输注激活了实验小鼠皮质和海马中的 c-Jun N 末端激酶(p-JNK)、p38 丝裂原活化蛋白激酶、胶质纤维酸性蛋白(GFAP)和钙调蛋白 1(Iba-1);在 Aβ-+木犀草素处理的小鼠中,这些变化明显受到抑制。同样,我们还检查了炎性标志物的表达,如 p-核因子-kB p65(p-NF-kB p65(Ser536)、肿瘤坏死因子(TNF-α)和白细胞介素 1-β(IL-1β),在 Aβ-注射的小鼠脑内,在 Aβ-+木犀草素处理的小鼠脑内减轻。此外,我们研究了促凋亡和抗细胞死亡标志物的表达,如 Bax、Bcl-2、Caspase-3 和 Cox-2,在 Aβ-+ Lut 处理的小鼠脑中显著降低,与 Aβ 注射组相比。结果还表明,随着 Aβ 的给药,β-位点淀粉样前体蛋白裂解酶(BACE-1)和淀粉样β(Aβ-)的表达水平显著增强,而在 Aβ-+Luteolin 处理的小鼠中则降低。我们还检查了突触标志物的表达,如 PSD-95 和 SNAP-25,在 Aβ-+ Lut 处理的小鼠中显著增强。为了揭示木犀草素对 AD 保护作用的潜在因素,我们使用了一种特定的 JNK 抑制剂,结果表明木犀草素通过抑制 JNK 减少了 Aβ 相关的神经炎症和神经退行性变。总之,我们的研究结果表明,木犀草素可作为一种新型治疗剂,用于治疗 AD 样病理变化的小鼠。