Suppr超能文献

整合血清代谢组学和肠道微生物组评估月桂酸对脂多糖应激肉鸡的益处。

Integrating Serum Metabolome and Gut Microbiome to Evaluate the Benefits of Lauric Acid on Lipopolysaccharide- Challenged Broilers.

机构信息

College of Animal Science and Technology, College of Veterinary Medicine, Zhejiang Agricultural and Forestry University, Hangzhou, China.

Institute of Animal Health Products, Zhejiang Vegamax Biotechnology Co., Ltd., Anji, China.

出版信息

Front Immunol. 2021 Oct 15;12:759323. doi: 10.3389/fimmu.2021.759323. eCollection 2021.

Abstract

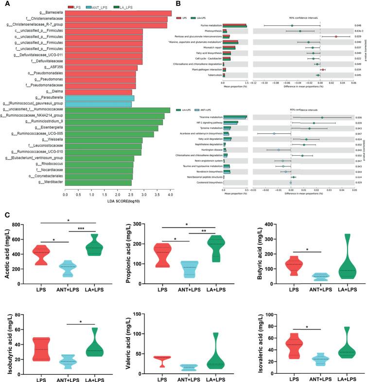
Lauric acid (LA) is a crucial medium-chain fatty acid (MCFA) that has many beneficial effects on humans and animals. This study aimed to investigate the effects of LA on the intestinal barrier, immune functions, serum metabolism, and gut microbiota of broilers under lipopolysaccharide (LPS) challenge. A total of 384 one-day-old broilers were randomly divided into four groups, and fed with a basal diet, or a basal diet supplemented with 75 mg/kg antibiotic (ANT), or a basal diet supplemented with 1000 mg/kg LA. After 42 days of feeding, three groups were intraperitoneally injected with 0.5 mg/kg - derived LPS (LPS, ANT+LPS and LA+LPS groups) for three consecutive days, and the control (CON) group was injected with the same volume of saline. Then, the birds were sacrificed. Results showed that LA pretreatment significantly alleviated the weight loss and intestinal mucosal injuries caused by LPS challenge. LA enhanced immune functions and inhibited inflammatory responses by upregulating the concentrations of immunoglobulins (IgA, IgM, and IgY), decreasing IL-6 and increasing IL-4 and IL-10. Metabolomics analysis revealed a significant difference of serum metabolites by LA pretreatment. Twenty-seven serum metabolic biomarkers were identified and mostly belong to lipids. LA also markedly modulated the pathway for sphingolipid metabolism, suggesting its ability to regulate lipid metabolism. Moreover,16S rRNA analysis showed that LA inhibited LPS-induced gut dysbiosis by altering cecal microbial composition (reducing , and , and increasing and ), and modulating the production of volatile fatty acids (VFAs). Pearson's correlation assays showed that alterations in serum metabolism and gut microbiota were strongly correlated to the immune factors; there were also strong correlations between serum metabolites and microbiota composition. The results highlight the potential of LA as a dietary supplement to combat bacterial LPS challenge in animal production and to promote food safety.

摘要

月桂酸(LA)是一种重要的中链脂肪酸(MCFA),对人类和动物有许多有益的影响。本研究旨在探讨 LA 对脂多糖(LPS)刺激下肉鸡肠道屏障、免疫功能、血清代谢和肠道微生物群的影响。将 384 只 1 日龄肉鸡随机分为 4 组,分别饲喂基础日粮、基础日粮添加 75mg/kg 抗生素(ANT)、基础日粮添加 1000mg/kg LA。饲喂 42 天后,3 组肉鸡连续 3 天腹腔注射 0.5mg/kg LPS(LPS、ANT+LPS 和 LA+LPS 组),对照组注射等量生理盐水。然后处死肉鸡。结果表明,LA 预处理可显著减轻 LPS 刺激引起的体重减轻和肠道黏膜损伤。LA 通过上调免疫球蛋白(IgA、IgM 和 IgY)浓度、降低 IL-6 水平、增加 IL-4 和 IL-10 水平来增强免疫功能和抑制炎症反应。代谢组学分析显示,LA 预处理可显著改变血清代谢物。鉴定出 27 种血清代谢生物标志物,主要属于脂质。LA 还显著调节了鞘脂代谢途径,表明其调节脂质代谢的能力。此外,16S rRNA 分析表明,LA 通过改变盲肠微生物组成(减少、和,增加和)和调节挥发性脂肪酸(VFAs)的产生,抑制 LPS 诱导的肠道菌群失调。Pearson 相关分析表明,血清代谢和肠道菌群的变化与免疫因子密切相关;血清代谢物与微生物组成之间也存在很强的相关性。这些结果强调了 LA 作为一种膳食补充剂在动物生产中对抗细菌 LPS 挑战、促进食品安全的潜力。

https://cdn.ncbi.nlm.nih.gov/pmc/blobs/340e/8554146/f48c20f9381f/fimmu-12-759323-g001.jpg

文献AI研究员

20分钟写一篇综述,助力文献阅读效率提升50倍。

立即体验

用中文搜PubMed

大模型驱动的PubMed中文搜索引擎

马上搜索

文档翻译

学术文献翻译模型,支持多种主流文档格式。

立即体验