Suppr超能文献

单细胞RNA测序分析揭示了上皮-间质转化过程中癌症干细胞特性的获得及细胞间信号传导的增加。

Single-Cell RNA-Seq Analysis Reveals the Acquisition of Cancer Stem Cell Traits and Increase of Cell-Cell Signaling during EMT Progression.

作者信息

Bocci Federico, Zhou Peijie, Nie Qing

机构信息

Department of Mathematics, University of California, Irvine, CA 92697, USA.

NSF-Simons Center for Multiscale Cell Fate Research, University of California, Irvine, CA 92697, USA.

出版信息

Cancers (Basel). 2021 Nov 16;13(22):5726. doi: 10.3390/cancers13225726.

Abstract

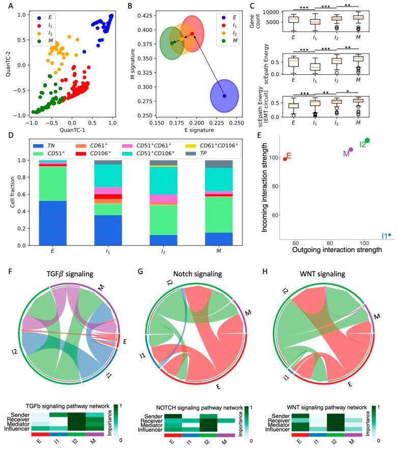
Intermediate cell states (ICSs) during the epithelial-mesenchymal transition (EMT) are emerging as a driving force of cancer invasion and metastasis. ICSs typically exhibit hybrid epithelial/mesenchymal characteristics as well as cancer stem cell (CSC) traits including proliferation and drug resistance. Here, we analyze several single-cell RNA-seq (scRNA-seq) datasets to investigate the relation between several axes of cancer progression including EMT, CSC traits, and cell-cell signaling. To accomplish this task, we integrate computational methods for clustering and trajectory inference with analysis of EMT gene signatures, CSC markers, and cell-cell signaling pathways, and highlight conserved and specific processes across the datasets. Our analysis reveals that "standard" measures of pluripotency often used in developmental contexts do not necessarily correlate with EMT progression and expression of CSC-related markers. Conversely, an EMT circuit energy that quantifies the co-expression of epithelial and mesenchymal genes consistently increases along EMT trajectories across different cancer types and anatomical locations. Moreover, despite the high context specificity of signal transduction across different cell types, cells undergoing EMT always increased their potential to send and receive signals from other cells.

摘要

上皮-间质转化(EMT)过程中的中间细胞状态(ICSs)正逐渐成为癌症侵袭和转移的驱动力。ICSs通常表现出混合的上皮/间质特征以及癌症干细胞(CSC)特性,包括增殖和耐药性。在此,我们分析了几个单细胞RNA测序(scRNA-seq)数据集,以研究癌症进展的几个轴之间的关系,包括EMT、CSC特性和细胞间信号传导。为完成这项任务,我们将用于聚类和轨迹推断的计算方法与EMT基因特征、CSC标志物和细胞间信号传导途径的分析相结合,并突出了各数据集中保守和特定的过程。我们的分析表明,发育背景中常用的“标准”多能性测量方法不一定与EMT进展和CSC相关标志物的表达相关。相反,量化上皮和间质基因共表达的EMT回路能量在不同癌症类型和解剖位置的EMT轨迹上持续增加。此外,尽管不同细胞类型之间信号转导具有高度的背景特异性,但经历EMT的细胞总是增加其向其他细胞发送和接收信号的潜力。

https://cdn.ncbi.nlm.nih.gov/pmc/blobs/7aa1/8616061/fdb54009772d/cancers-13-05726-g001.jpg

文献检索

告别复杂PubMed语法,用中文像聊天一样搜索,搜遍4000万医学文献。AI智能推荐,让科研检索更轻松。

立即免费搜索

文件翻译

保留排版,准确专业,支持PDF/Word/PPT等文件格式,支持 12+语言互译。

免费翻译文档

深度研究

AI帮你快速写综述,25分钟生成高质量综述,智能提取关键信息,辅助科研写作。

立即免费体验