Chahla Rossana Elena, Tomas-Grau Rodrigo Hernán, Cazorla Silvia Inés, Ploper Diego, Vera Pingitore Esteban, López Mónica Aguilar, Aznar Patricia, Alcorta María Elena, Vélez Eva María Del Mar, Stagnetto Agustín, Ávila César Luís, Maldonado-Galdeano Carolina, Socias Sergio Benjamín, Heinze Dar, Navarro Silvia Adriana, Llapur Conrado Juan, Costa Dardo, Flores Isolina, Edelstein Alexis, Kowdle Shreyas, Perandones Claudia, Lee Benhur, Apfelbaum Gabriela, Mostoslavsky Raúl, Mostoslavsky Gustavo, Perdigón Gabriela, Chehín Rosana Nieves
Ministerio de Salud Pública de Tucumán (SIPROSA). Tucumán, Argentina.
Instituto de Investigación en Medicina Molecular y Celular Aplicada IMMCA (UNT-CONICET-SIPROSA). Tucumán, Argentina.
Lancet Reg Health Am. 2022 Feb;6:100123. doi: 10.1016/j.lana.2021.100123. Epub 2021 Nov 20.
Gam-COVID-Vac (SPUTNIK V) has been granted emergency use authorization in 70 nations and has been administered to millions worldwide. However, there are very few peer-reviewed studies describing its effects. Independent reports regarding safety and effectiveness could accelerate the final approval by the WHO. We aimed to study the long-term humoral immune response in naïve and previously infected volunteers who received SPUTNIK V.
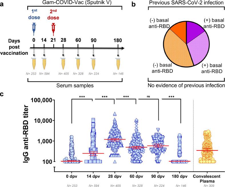
Humoral immune responses, assayed by anti-SARS-CoV-2-spike-RBD IgG ELISA and neutralization assays, were measured in 602 healthcare workers at 0, 14, 28, 60 and 180 days after receiving SPUTNIK V between December 2020 and July 2021 in Tucumán, Argentina.
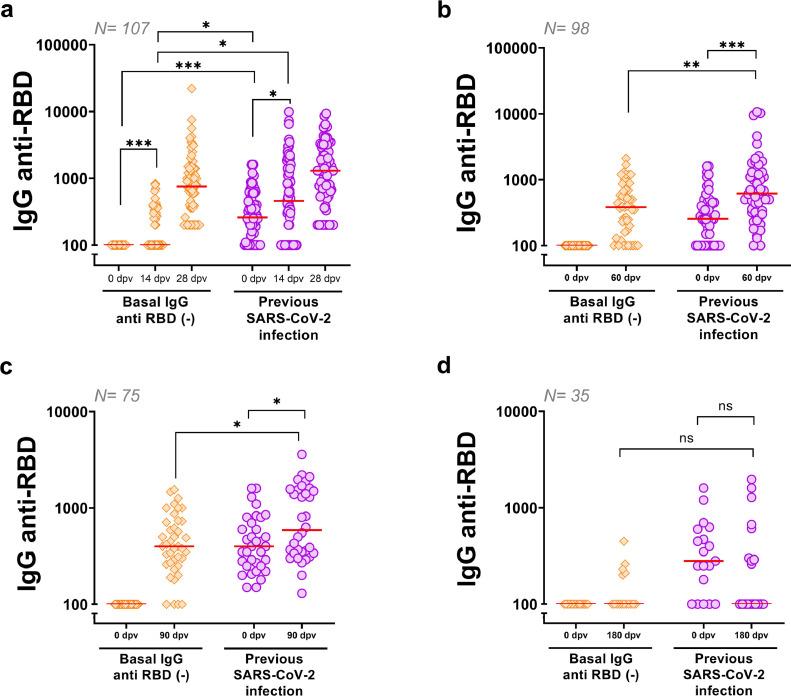
Seroconversion was detected in 97% of individuals after 28 days post-vaccination (dpv) ( = 405). Anti-RBD titers began to decrease after 60 dpv ( = 328), but remained detectable in 94% at 90 dpv ( = 224). At 180 dpv, anti-RDB titers persisted in 31% ( = 146). Previous infection triggered an increased immune response to the first dose and increased neutralization activity against variants of concern (VOC). Second doses in previously infected individuals further increased titers, even 90 dpv ( = 75). Basal antibody titers had more influence on post-vaccination anti-RBD responses than the time elapsed between diagnosis and vaccination ( = 274).
Data presented herein provides essential knowledge regarding the kinetics of antibodies induced by SPUTNIK V up to six months after immunization, and suggests that when considering one-dose vaccination policies for individuals with previous SARS-CoV-2 infection, serological studies to determine basal titers may be important, independent of when diagnosis occurred.
Tucumán Public Health System (SIPROSA), Argentinean National Research Council (CONICET), National University of Tucumán (UNT).
“卫星V”新冠疫苗(Gam-COVID-Vac)已在70个国家获得紧急使用授权,全球已有数百万人接种。然而,鲜有经过同行评审的研究描述其效果。关于安全性和有效性的独立报告可能会加速世界卫生组织的最终批准。我们旨在研究接种“卫星V”新冠疫苗的未感染过和既往感染过的志愿者的长期体液免疫反应。
2020年12月至2021年7月期间,在阿根廷图库曼,对602名医护人员在接种“卫星V”新冠疫苗后的第0、14、28、60和180天,通过抗SARS-CoV-2刺突蛋白受体结合域IgG酶联免疫吸附测定和中和试验检测体液免疫反应。
接种疫苗28天后(dpv),97%的个体出现血清转化(n = 405)。接种60天后(n = 328),抗受体结合域滴度开始下降,但在90 dpv时,94%的个体仍可检测到(n = 224)。在180 dpv时,31%的个体抗受体结合域滴度仍然存在(n = 146)。既往感染引发了对第一剂疫苗更强的免疫反应,并增加了对关注变异株(VOC)的中和活性。既往感染个体接种第二剂疫苗后滴度进一步升高,甚至在90 dpv时(n = 75)也是如此。基础抗体滴度对接种疫苗后的抗受体结合域反应的影响大于诊断与接种之间的时间间隔(n = 274)。
本文提供的数据为接种“卫星V”新冠疫苗后长达六个月内诱导产生的抗体动力学提供了重要信息,并表明在考虑对既往感染过SARS-CoV-2的个体采用单剂疫苗接种策略时,无论诊断时间如何,进行血清学研究以确定基础滴度可能很重要。
图库曼公共卫生系统(SIPROSA)、阿根廷国家研究委员会(CONICET)、图库曼国立大学(UNT)。