• 文献检索
  • 文档翻译
  • 深度研究
  • 学术资讯
  • Suppr Zotero 插件Zotero 插件
  • 邀请有礼
  • 套餐&价格
  • 历史记录
应用&插件
Suppr Zotero 插件Zotero 插件浏览器插件Mac 客户端Windows 客户端微信小程序
定价
高级版会员购买积分包购买API积分包
服务
文献检索文档翻译深度研究API 文档MCP 服务
关于我们
关于 Suppr公司介绍联系我们用户协议隐私条款
关注我们

Suppr 超能文献

核心技术专利:CN118964589B侵权必究
粤ICP备2023148730 号-1Suppr @ 2026

文献检索

告别复杂PubMed语法,用中文像聊天一样搜索,搜遍4000万医学文献。AI智能推荐,让科研检索更轻松。

立即免费搜索

文件翻译

保留排版,准确专业,支持PDF/Word/PPT等文件格式,支持 12+语言互译。

免费翻译文档

深度研究

AI帮你快速写综述,25分钟生成高质量综述,智能提取关键信息,辅助科研写作。

立即免费体验

肠道和皮肤微生物群具有丰富的[未明确的物质]可预防小鼠的银屑病样炎症。

Gut and Cutaneous Microbiome Featuring Abundance of Protected Against Psoriasis-Like Inflammation in Mice.

作者信息

Chen Hui-Ling, Zeng Yi-Bin, Zhang Zheng-Yan, Kong Chao-Yue, Zhang Shi-Long, Li Zhan-Ming, Huang Jia-Ting, Xu Ya-Yun, Mao Yu-Qin, Cai Pei-Ran, Han Bing, Wang Wu-Qing, Wang Li-Shun

机构信息

Center for Traditional Chinese Medicine and Gut Microbiota, Minhang Hospital, Fudan University, Shanghai, 201100, People's Republic of China.

Institute of Fudan-Minhang Academic Health System, Minhang Hospital, Fudan University, Shanghai, 201100, People's Republic of China.

出版信息

J Inflamm Res. 2021 Nov 24;14:6175-6190. doi: 10.2147/JIR.S337031. eCollection 2021.

DOI:10.2147/JIR.S337031
PMID:34853526
原文链接:https://pmc.ncbi.nlm.nih.gov/articles/PMC8627893/
Abstract

BACKGROUND

Psoriasis is a chronic autoinflammatory skin disease, and its aetiology remains incompletely understood. Recently, gut microbial dysbiosis is found to be tightly associated with psoriasis.

OBJECTIVE

We sought to reveal the causal role of gut microbiota dysbiosis in psoriasis pathogenesis and investigate the protective effect of healthy commensal bacteria against imiquimod -induced psoriasis-like skin response.

METHODS

By using fecal microbial transplantation (FMT), 16S rRNA gene-based taxonomic profiling and supplement, we have assessed the effect of FMT from healthy individuals on psoriasis-like skin inflammation and associated immune disorders in imiquimod-induced psoriasis mice.

RESULTS

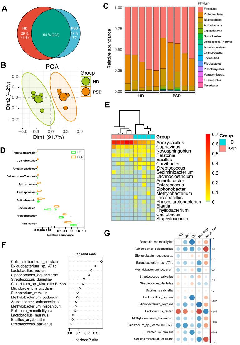
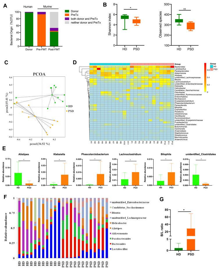
Here, by using psoriasis mice humanized with the stools from healthy donors and psoriasis patients, the imiquimod-induced psoriasis in mice with psoriasis patient stool was found to be significantly aggravated as compared to the mice with healthy donor stools. Further analysis showed fecal microbiota of healthy individuals protected against Treg/Th17 imbalance in psoriasis. Moreover, we found the gut and skin microbiome in mice receipted with gut microbiota of healthy individuals (HD) differed from those of mice receipted with gut microbiota of psoriasis patients (PSD). 16S rRNA sequencing revealed that was greatly enriched in fecal and cutaneous microbiome of HD mice as compared to PSD mice. Intriguingly, supplement with was sufficient to increase the expression of anti-inflammatory gene IL-10, reduce Th17 cells counts and confer resistance to imiquimod-induced inflammation on the mice with gut microbiota dysbiosis.

CONCLUSION

Our results suggested that the gut microbiota dysbiosis is the potential causal factor for psoriasis and the gut microbiota may serve as promising therapy target for psoriasis patients.

摘要

背景

银屑病是一种慢性自身炎症性皮肤病,其病因仍未完全明确。最近,发现肠道微生物群失调与银屑病密切相关。

目的

我们试图揭示肠道微生物群失调在银屑病发病机制中的因果作用,并研究健康共生菌对咪喹莫特诱导的银屑病样皮肤反应的保护作用。

方法

通过粪便微生物移植(FMT)、基于16S rRNA基因的分类分析和补充,我们评估了来自健康个体的FMT对咪喹莫特诱导的银屑病小鼠银屑病样皮肤炎症和相关免疫紊乱的影响。

结果

在此,通过使用用健康供体和银屑病患者粪便人源化的银屑病小鼠,发现与接受健康供体粪便的小鼠相比,接受银屑病患者粪便的小鼠中咪喹莫特诱导的银屑病明显加重。进一步分析表明,健康个体的粪便微生物群可防止银屑病中Treg/Th17失衡。此外,我们发现接受健康个体(HD)肠道微生物群的小鼠的肠道和皮肤微生物组与接受银屑病患者(PSD)肠道微生物群的小鼠不同。16S rRNA测序显示,与PSD小鼠相比, 在HD小鼠的粪便和皮肤微生物组中显著富集。有趣的是,补充 足以增加抗炎基因IL-10的表达,减少Th17细胞计数,并赋予肠道微生物群失调的小鼠对咪喹莫特诱导的炎症的抗性。

结论

我们的结果表明,肠道微生物群失调是银屑病的潜在因果因素,肠道微生物群可能成为银屑病患者有前景的治疗靶点。

https://cdn.ncbi.nlm.nih.gov/pmc/blobs/b10f/8627893/4acf73d45483/JIR-14-6175-g0007.jpg
https://cdn.ncbi.nlm.nih.gov/pmc/blobs/b10f/8627893/564ccfb79e08/JIR-14-6175-g0001.jpg
https://cdn.ncbi.nlm.nih.gov/pmc/blobs/b10f/8627893/3f530055d3f9/JIR-14-6175-g0002.jpg
https://cdn.ncbi.nlm.nih.gov/pmc/blobs/b10f/8627893/4894d353f119/JIR-14-6175-g0003.jpg
https://cdn.ncbi.nlm.nih.gov/pmc/blobs/b10f/8627893/788aa871999f/JIR-14-6175-g0004.jpg
https://cdn.ncbi.nlm.nih.gov/pmc/blobs/b10f/8627893/077b3963435b/JIR-14-6175-g0005.jpg
https://cdn.ncbi.nlm.nih.gov/pmc/blobs/b10f/8627893/e93989ecba92/JIR-14-6175-g0006.jpg
https://cdn.ncbi.nlm.nih.gov/pmc/blobs/b10f/8627893/4acf73d45483/JIR-14-6175-g0007.jpg
https://cdn.ncbi.nlm.nih.gov/pmc/blobs/b10f/8627893/564ccfb79e08/JIR-14-6175-g0001.jpg
https://cdn.ncbi.nlm.nih.gov/pmc/blobs/b10f/8627893/3f530055d3f9/JIR-14-6175-g0002.jpg
https://cdn.ncbi.nlm.nih.gov/pmc/blobs/b10f/8627893/4894d353f119/JIR-14-6175-g0003.jpg
https://cdn.ncbi.nlm.nih.gov/pmc/blobs/b10f/8627893/788aa871999f/JIR-14-6175-g0004.jpg
https://cdn.ncbi.nlm.nih.gov/pmc/blobs/b10f/8627893/077b3963435b/JIR-14-6175-g0005.jpg
https://cdn.ncbi.nlm.nih.gov/pmc/blobs/b10f/8627893/e93989ecba92/JIR-14-6175-g0006.jpg
https://cdn.ncbi.nlm.nih.gov/pmc/blobs/b10f/8627893/4acf73d45483/JIR-14-6175-g0007.jpg

相似文献

1
Gut and Cutaneous Microbiome Featuring Abundance of Protected Against Psoriasis-Like Inflammation in Mice.肠道和皮肤微生物群具有丰富的[未明确的物质]可预防小鼠的银屑病样炎症。
J Inflamm Res. 2021 Nov 24;14:6175-6190. doi: 10.2147/JIR.S337031. eCollection 2021.
2
Toll-Like Receptor 7 Agonist-Induced Dermatitis Causes Severe Dextran Sulfate Sodium Colitis by Altering the Gut Microbiome and Immune Cells.Toll 样受体 7 激动剂诱导的皮炎通过改变肠道微生物群和免疫细胞引起严重的葡聚糖硫酸钠结肠炎。
Cell Mol Gastroenterol Hepatol. 2018 Sep 25;7(1):135-156. doi: 10.1016/j.jcmgh.2018.09.010. eCollection 2019.
3
Dysbiosis of gut microbiota and its correlation with dysregulation of cytokines in psoriasis patients.肠道微生物失调及其与银屑病患者细胞因子失调的相关性。
BMC Microbiol. 2021 Mar 8;21(1):78. doi: 10.1186/s12866-021-02125-1.
4
Gut microbiota dysbiosis in a cohort of patients with psoriasis.一组银屑病患者的肠道微生物群失调
Br J Dermatol. 2019 Dec;181(6):1287-1295. doi: 10.1111/bjd.17931. Epub 2019 Jul 18.
5
Potential Role of Probiotics in Ameliorating Psoriasis by Modulating Gut Microbiota in Imiquimod-Induced Psoriasis-Like Mice.益生菌通过调节咪喹莫特诱导的银屑病样小鼠肠道微生物群改善银屑病的潜在作用。
Nutrients. 2021 Jun 11;13(6):2010. doi: 10.3390/nu13062010.
6
Deciphering Gut Microbiota Dysbiosis and Corresponding Genetic and Metabolic Dysregulation in Psoriasis Patients Using Metagenomics Sequencing.利用宏基因组测序解析银屑病患者肠道微生物群失调及其相应的遗传和代谢失调。
Front Cell Infect Microbiol. 2021 Apr 1;11:605825. doi: 10.3389/fcimb.2021.605825. eCollection 2021.
7
Gut dysbiosis contributes to the development of Budd-Chiari syndrome through immune imbalance.肠道菌群失调通过免疫失衡促进布加综合征的发生。
mSystems. 2024 Sep 17;9(9):e0079424. doi: 10.1128/msystems.00794-24. Epub 2024 Aug 21.
8
Ingestion of Lactobacillus intestinalis and Lactobacillus reuteri causes depression- and anhedonia-like phenotypes in antibiotic-treated mice via the vagus nerve.摄入肠道乳杆菌和雷特氏乳杆菌通过迷走神经引起抗生素处理小鼠的抑郁和快感缺失样表型。
J Neuroinflammation. 2020 Aug 15;17(1):241. doi: 10.1186/s12974-020-01916-z.
9
The Role of Gut Microbiome in Psoriasis: Oral Administration of and Exacerbates Skin Inflammation of Imiquimod-Induced Psoriasis-Like Dermatitis.肠道微生物组在银屑病中的作用: 和 口服给药可加重咪喹莫特诱导的银屑病样皮炎的皮肤炎症。
Int J Mol Sci. 2020 May 7;21(9):3303. doi: 10.3390/ijms21093303.
10
Parthenolide ameliorates colon inflammation through regulating Treg/Th17 balance in a gut microbiota-dependent manner.小白菊内酯通过调节肠道微生物群依赖的 Treg/Th17 平衡来改善结肠炎症。
Theranostics. 2020 Apr 6;10(12):5225-5241. doi: 10.7150/thno.43716. eCollection 2020.

引用本文的文献

1
Microbial Signatures of Obesity-Aggravated Psoriasis: Insights from an Imiquimod-Based Mouse Model.肥胖加重型银屑病的微生物特征:基于咪喹莫特的小鼠模型的见解
Int J Mol Sci. 2025 Aug 8;26(16):7697. doi: 10.3390/ijms26167697.
2
Gut microbiota from voluntary exercised mice protects the intestinal barrier by inhibiting neutrophil extracellular trap formation.来自自愿运动小鼠的肠道微生物群通过抑制中性粒细胞胞外诱捕网的形成来保护肠道屏障。
iScience. 2025 May 27;28(6):112763. doi: 10.1016/j.isci.2025.112763. eCollection 2025 Jun 20.
3
Gut Microbiota: An Immersion in Dysbiosis, Associated Pathologies, and Probiotics.

本文引用的文献

1
Resveratrol-mediated attenuation of superantigen-driven acute respiratory distress syndrome is mediated by microbiota in the lungs and gut.白藜芦醇通过肺部和肠道中的微生物群减轻超抗原驱动的急性呼吸窘迫综合征。
Pharmacol Res. 2021 May;167:105548. doi: 10.1016/j.phrs.2021.105548. Epub 2021 Mar 15.
2
Gut-Skin Axis: Current Knowledge of the Interrelationship between Microbial Dysbiosis and Skin Conditions.肠-皮肤轴:微生物群落失调与皮肤疾病之间相互关系的当前认知
Microorganisms. 2021 Feb 11;9(2):353. doi: 10.3390/microorganisms9020353.
3
Lactobacillus reuteri-derived extracellular vesicles maintain intestinal immune homeostasis against lipopolysaccharide-induced inflammatory responses in broilers.
肠道微生物群:深入探讨失调、相关病理及益生菌
Microorganisms. 2025 May 7;13(5):1084. doi: 10.3390/microorganisms13051084.
4
Limosilactobacillus reuteri DSM17938 Attenuates Neuroinflammatory Responses After Spinal Cord Injury by Modulating Tryptophan Metabolism.罗伊氏乳杆菌DSM17938通过调节色氨酸代谢减轻脊髓损伤后的神经炎症反应。
Probiotics Antimicrob Proteins. 2025 Apr 26. doi: 10.1007/s12602-025-10545-y.
5
Psoriasis: A Multidimensional Review of Onset, Progression, Treatment, and the Evolution of Disease Models.银屑病:关于发病、进展、治疗及疾病模型演变的多维度综述
Mol Diagn Ther. 2025 May;29(3):345-366. doi: 10.1007/s40291-025-00776-8. Epub 2025 Apr 1.
6
Conversation between skin microbiota and the host: from early life to adulthood.皮肤微生物群与宿主之间的对话:从幼年到成年
Exp Mol Med. 2025 Apr;57(4):703-713. doi: 10.1038/s12276-025-01427-y. Epub 2025 Apr 1.
7
Therapeutic potential of microbiota modulation in psoriasis: current evidence and future directions.微生物群调节在银屑病中的治疗潜力:当前证据与未来方向
Arch Dermatol Res. 2025 Mar 12;317(1):561. doi: 10.1007/s00403-025-04097-y.
8
Fecal microbiota transplantation for the treatment of chronic inflammatory skin diseases.粪便微生物群移植治疗慢性炎症性皮肤病
Heliyon. 2024 Sep 7;10(18):e37432. doi: 10.1016/j.heliyon.2024.e37432. eCollection 2024 Sep 30.
9
Gut microbiota and psoriasis: pathogenesis, targeted therapy, and future directions.肠道微生物群与银屑病:发病机制、靶向治疗及未来方向。
Front Cell Infect Microbiol. 2024 Aug 7;14:1430586. doi: 10.3389/fcimb.2024.1430586. eCollection 2024.
10
is a potential marker of altered gut microbiota in psoriasis and psoriatic arthritis.是银屑病和银屑病关节炎中肠道微生物改变的潜在标志物。
Microbiol Spectr. 2024 Apr 2;12(4):e0115423. doi: 10.1128/spectrum.01154-23. Epub 2024 Mar 5.
罗伊氏乳杆菌衍生的细胞外囊泡维持肉鸡肠道免疫稳态,抵抗脂多糖诱导的炎症反应。
J Anim Sci Biotechnol. 2021 Feb 17;12(1):25. doi: 10.1186/s40104-020-00532-4.
4
Single-Arm, Non-randomized, Time Series, Single-Subject Study of Fecal Microbiota Transplantation in Multiple Sclerosis.多发性硬化症中粪便微生物群移植的单臂、非随机、时间序列、单受试者研究
Front Neurol. 2020 Sep 8;11:978. doi: 10.3389/fneur.2020.00978. eCollection 2020.
5
Gut Microbiome in Psoriasis: An Updated Review.银屑病中的肠道微生物群:最新综述
Pathogens. 2020 Jun 12;9(6):463. doi: 10.3390/pathogens9060463.
6
Dimethyl fumarate modulates the Treg-Th17 cell axis in patients with psoriasis.富马酸二甲酯调节银屑病患者的调节性T细胞-辅助性T细胞17细胞轴。
Br J Dermatol. 2021 Mar;184(3):495-503. doi: 10.1111/bjd.19229. Epub 2020 Jul 26.
7
Pathophysiology, Clinical Presentation, and Treatment of Psoriasis: A Review.银屑病的病理生理学、临床表现和治疗:综述。
JAMA. 2020 May 19;323(19):1945-1960. doi: 10.1001/jama.2020.4006.
8
Gut dysbiosis induces the development of pre-eclampsia through bacterial translocation.肠道菌群失调通过细菌易位诱导子痫前期的发生。
Gut. 2020 Mar;69(3):513-522. doi: 10.1136/gutjnl-2019-319101. Epub 2020 Jan 3.
9
Microbe-host interplay in atopic dermatitis and psoriasis.特应性皮炎和银屑病中的微生物-宿主相互作用。
Nat Commun. 2019 Oct 16;10(1):4703. doi: 10.1038/s41467-019-12253-y.
10
[Fecal microbiota transplantation as a novel therapy for severe psoriasis].[粪便微生物群移植作为重度银屑病的一种新疗法]
Zhonghua Nei Ke Za Zhi. 2019 Oct 1;58(10):782-785. doi: 10.3760/cma.j.issn.0578-1426.2019.10.011.