• 文献检索
  • 文档翻译
  • 深度研究
  • 学术资讯
  • Suppr Zotero 插件Zotero 插件
  • 邀请有礼
  • 套餐&价格
  • 历史记录
应用&插件
Suppr Zotero 插件Zotero 插件浏览器插件Mac 客户端Windows 客户端微信小程序
定价
高级版会员购买积分包购买API积分包
服务
文献检索文档翻译深度研究API 文档MCP 服务
关于我们
关于 Suppr公司介绍联系我们用户协议隐私条款
关注我们

Suppr 超能文献

核心技术专利:CN118964589B侵权必究
粤ICP备2023148730 号-1Suppr @ 2026

文献检索

告别复杂PubMed语法,用中文像聊天一样搜索,搜遍4000万医学文献。AI智能推荐,让科研检索更轻松。

立即免费搜索

文件翻译

保留排版,准确专业,支持PDF/Word/PPT等文件格式,支持 12+语言互译。

免费翻译文档

深度研究

AI帮你快速写综述,25分钟生成高质量综述,智能提取关键信息,辅助科研写作。

立即免费体验

6-OHDA 诱导心脏交感神经去神经支配对心肌缺血再灌注损伤的预防作用:大鼠上胸段脊髓 lncRNA/circRNAs-miRNA-mRNA 网络的变化。

The Preventive Effect of Cardiac Sympathetic Denervation Induced by 6-OHDA on Myocardial Ischemia-Reperfusion Injury: The Changes of lncRNA/circRNAs-miRNA-mRNA Network of the Upper Thoracic Spinal Cord in Rats.

机构信息

Department of Anesthesiology and Pain Medicine, Tongji Hospital of Tongji Medical College, Huazhong University of Science and Technology, Wuhan, 430030 Hubei, China.

Department of Orthopedics, Tongji Hospital of Tongji Medical College, Huazhong University of Science and Technology, Wuhan 430030, China.

出版信息

Oxid Med Cell Longev. 2021 Nov 29;2021:2492286. doi: 10.1155/2021/2492286. eCollection 2021.

DOI:10.1155/2021/2492286
PMID:34880964
原文链接:https://pmc.ncbi.nlm.nih.gov/articles/PMC8648479/
Abstract

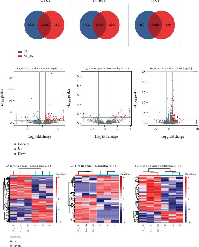
In this study, we investigated whether chemical 6-hydroxydopamine (6-OHDA) stimuli caused cardiac sympathetic denervation (SD), and we analyzed gene expression profiles to determine the changes in the lncRNA/circRNAs-miRNA-mRNA network in the affected spinal cord segments to identify putative target genes and molecular pathways in rats with myocardial ischemia-reperfusion injury (MIRI). Our results showed that cardiac sympathetic denervation induced by 6-OHDA alleviated MIRI. Compared with the ischemia reperfusion (IR, MIRI model) group, there were 148 upregulated and 51 downregulated mRNAs, 165 upregulated and 168 downregulated lncRNAs, 70 upregulated and 52 downregulated circRNAs, and 12 upregulated and 11 downregulated miRNAs in the upper thoracic spinal cord of the SD-IR group. Furthermore, we found that the differential genes related to cellular components were mainly enriched in extracellular and cortical cytoskeleton, and molecular functions were mainly enriched in chemokine activity. Pathway analysis showed that the differentially expressed genes were mainly related to the interaction of cytokines and cytokine receptors, sodium ion reabsorption, cysteine and methionine metabolism, mucoglycan biosynthesis, cGMP-PKG signaling pathway, and MAPK signaling pathway. In conclusion, the lncRNA/circRNAs-miRNA-mRNA networks in the upper thoracic spinal cord play an important role in the preventive effect of cardiac sympathetic denervation induced by 6-OHDA on MIRI, which offers new insights into the pathogenesis of MIRI and provides new targets for MIRI.

摘要

在这项研究中,我们调查了化学物质 6-羟多巴胺(6-OHDA)刺激是否会导致心脏交感神经去神经(SD),并分析了基因表达谱,以确定受影响脊髓节段中长链非编码 RNA/环状 RNA-miRNA-mRNA 网络的变化,以鉴定心肌缺血再灌注损伤(MIRI)大鼠中的潜在靶基因和分子途径。我们的结果表明,6-OHDA 诱导的心脏交感神经去神经可减轻 MIRI。与缺血再灌注(IR,MIRI 模型)组相比,SD-IR 组大鼠上胸段脊髓中有 148 个上调和 51 个下调的 mRNAs、165 个上调和 168 个下调的 lncRNAs、70 个上调和 52 个下调的 circRNAs 以及 12 个上调和 11 个下调的 miRNAs。此外,我们发现与细胞成分相关的差异基因主要富集在外泌体和皮质细胞骨架中,分子功能主要富集在趋化因子活性中。通路分析表明,差异表达基因主要与细胞因子和细胞因子受体的相互作用、钠离子重吸收、半胱氨酸和蛋氨酸代谢、粘多糖生物合成、cGMP-PKG 信号通路和 MAPK 信号通路有关。总之,上胸段脊髓中的 lncRNA/环状 RNA-miRNA-mRNA 网络在 6-OHDA 诱导的心脏交感神经去神经对 MIRI 的预防作用中发挥重要作用,为 MIRI 的发病机制提供了新的见解,并为 MIRI 提供了新的治疗靶点。

https://cdn.ncbi.nlm.nih.gov/pmc/blobs/d191/8648479/45f5eb13deb5/OMCL2021-2492286.008.jpg
https://cdn.ncbi.nlm.nih.gov/pmc/blobs/d191/8648479/4ffa5f4f6803/OMCL2021-2492286.001.jpg
https://cdn.ncbi.nlm.nih.gov/pmc/blobs/d191/8648479/87b2005131bc/OMCL2021-2492286.002.jpg
https://cdn.ncbi.nlm.nih.gov/pmc/blobs/d191/8648479/b2921f2477a8/OMCL2021-2492286.003.jpg
https://cdn.ncbi.nlm.nih.gov/pmc/blobs/d191/8648479/293130cc595b/OMCL2021-2492286.004.jpg
https://cdn.ncbi.nlm.nih.gov/pmc/blobs/d191/8648479/5371f9d21a8f/OMCL2021-2492286.005.jpg
https://cdn.ncbi.nlm.nih.gov/pmc/blobs/d191/8648479/fc64a156fded/OMCL2021-2492286.006.jpg
https://cdn.ncbi.nlm.nih.gov/pmc/blobs/d191/8648479/3319e5680c1b/OMCL2021-2492286.007.jpg
https://cdn.ncbi.nlm.nih.gov/pmc/blobs/d191/8648479/45f5eb13deb5/OMCL2021-2492286.008.jpg
https://cdn.ncbi.nlm.nih.gov/pmc/blobs/d191/8648479/4ffa5f4f6803/OMCL2021-2492286.001.jpg
https://cdn.ncbi.nlm.nih.gov/pmc/blobs/d191/8648479/87b2005131bc/OMCL2021-2492286.002.jpg
https://cdn.ncbi.nlm.nih.gov/pmc/blobs/d191/8648479/b2921f2477a8/OMCL2021-2492286.003.jpg
https://cdn.ncbi.nlm.nih.gov/pmc/blobs/d191/8648479/293130cc595b/OMCL2021-2492286.004.jpg
https://cdn.ncbi.nlm.nih.gov/pmc/blobs/d191/8648479/5371f9d21a8f/OMCL2021-2492286.005.jpg
https://cdn.ncbi.nlm.nih.gov/pmc/blobs/d191/8648479/fc64a156fded/OMCL2021-2492286.006.jpg
https://cdn.ncbi.nlm.nih.gov/pmc/blobs/d191/8648479/3319e5680c1b/OMCL2021-2492286.007.jpg
https://cdn.ncbi.nlm.nih.gov/pmc/blobs/d191/8648479/45f5eb13deb5/OMCL2021-2492286.008.jpg

相似文献

1
The Preventive Effect of Cardiac Sympathetic Denervation Induced by 6-OHDA on Myocardial Ischemia-Reperfusion Injury: The Changes of lncRNA/circRNAs-miRNA-mRNA Network of the Upper Thoracic Spinal Cord in Rats.6-OHDA 诱导心脏交感神经去神经支配对心肌缺血再灌注损伤的预防作用:大鼠上胸段脊髓 lncRNA/circRNAs-miRNA-mRNA 网络的变化。
Oxid Med Cell Longev. 2021 Nov 29;2021:2492286. doi: 10.1155/2021/2492286. eCollection 2021.
2
RNA sequencing revealing the role of AMP-activated protein kinase signaling in mice myocardial ischemia reperfusion injury.RNA 测序揭示 AMP 激活的蛋白激酶信号在小鼠心肌缺血再灌注损伤中的作用。
Gene. 2019 Jun 30;703:91-101. doi: 10.1016/j.gene.2019.04.010. Epub 2019 Apr 8.
3
Characterization of novel lncRNAs in upper thoracic spinal cords of rats with myocardial ischemia-reperfusion injuries.心肌缺血再灌注损伤大鼠上胸段脊髓中新型长链非编码RNA的特征分析
Exp Ther Med. 2021 Apr;21(4):352. doi: 10.3892/etm.2021.9783. Epub 2021 Feb 11.
4
Identification of lncRNA and mRNA expression profiles in rat spinal cords at various time‑points following cardiac ischemia/reperfusion.鉴定心脏缺血/再灌注后不同时间点大鼠脊髓中的 lncRNA 和 mRNA 表达谱。
Int J Mol Med. 2019 Jun;43(6):2361-2375. doi: 10.3892/ijmm.2019.4151. Epub 2019 Mar 29.
5
Comparative Transcriptome Analysis Reveals Relationship among mRNAs, lncRNAs, and circRNAs of Slow Transit Constipation.比较转录组分析揭示了慢传输型便秘中 mRNA、lncRNA 和 circRNA 之间的关系。
Biomed Res Int. 2021 Aug 23;2021:6672899. doi: 10.1155/2021/6672899. eCollection 2021.
6
Circular RNA expression profile in the spinal cord of morphine tolerated rats and screen of putative key circRNAs.吗啡耐受大鼠脊髓中环状 RNA 的表达谱及潜在关键环状 RNA 的筛选
Mol Brain. 2019 Sep 18;12(1):79. doi: 10.1186/s13041-019-0498-4.
7
Integrated bioinformatics analysis of retinal ischemia/reperfusion injury in rats with potential key genes.大鼠视网膜缺血/再灌注损伤的综合生物信息学分析及其潜在关键基因。
BMC Genomics. 2024 Apr 15;25(1):367. doi: 10.1186/s12864-024-10288-0.
8
Identification of a circRNA-miRNA-mRNA network to explore the effects of circRNAs on pathogenesis and treatment of spinal cord injury.鉴定 circRNA-miRNA-mRNA 网络以探讨 circRNAs 对脊髓损伤发病机制和治疗的影响。
Life Sci. 2020 Sep 15;257:118039. doi: 10.1016/j.lfs.2020.118039. Epub 2020 Jul 2.
9
Comprehensive Analysis of the Effect of 20()-Ginsenoside Rg3 on Stroke Recovery in Rats via the Integrative miRNA-mRNA Regulatory Network.基于整合的miRNA-mRNA调控网络对20()-人参皂苷Rg3对大鼠中风恢复影响的综合分析
Molecules. 2022 Feb 27;27(5):1573. doi: 10.3390/molecules27051573.
10
Insight into long noncoding RNA-miRNA-mRNA axes in myocardial ischemia-reperfusion injury: the implications for mechanism and therapy.深入探讨心肌缺血再灌注损伤中的长非编码 RNA-miRNA-mRNA 轴:对机制和治疗的影响。
Epigenomics. 2019 Nov 1;11(15):1733-1748. doi: 10.2217/epi-2019-0119. Epub 2019 Nov 8.

引用本文的文献

1
Mechanisms by which silencing long-stranded noncoding RNA KCNQ1OT1 alleviates myocardial ischemia/reperfusion injury (MI/RI)-induced cardiac injury via miR-377-3p/HMOX1.沉默长链非编码 RNA KCNQ1OT1 通过 miR-377-3p/HMOX1 减轻心肌缺血/再灌注损伤(MI/RI)诱导的心脏损伤的机制。
BMC Cardiovasc Disord. 2024 Jan 3;24(1):19. doi: 10.1186/s12872-023-03693-y.
2
miR-6315 silencing protects against spinal cord injury through the Smo and anti-ferroptosis pathway.miR-6315 沉默通过 Smo 和抗铁死亡途径保护脊髓损伤。
Biosci Rep. 2023 Apr 26;43(4). doi: 10.1042/BSR20230030.
3
Increased sympathetic outflow induced by emotional stress aggravates myocardial ischemia-reperfusion injury via activation of TLR7/MyD88/IRF5 signaling pathway.

本文引用的文献

1
CXCR3 alleviates renal ischemia‑reperfusion injury via increase of Tregs.CXCR3 通过增加调节性 T 细胞缓解肾缺血再灌注损伤。
Mol Med Rep. 2021 Jul;24(1). doi: 10.3892/mmr.2021.12180. Epub 2021 Jun 3.
2
Integrated study of circRNA, lncRNA, miRNA, and mRNA networks in mediating the effects of testicular heat exposure.环状 RNA、长链非编码 RNA、微小 RNA 和信使 RNA 网络综合研究介导睾丸热暴露的影响。
Cell Tissue Res. 2021 Oct;386(1):127-143. doi: 10.1007/s00441-021-03474-z. Epub 2021 May 20.
3
Phosphatidylserine Supplementation as a Novel Strategy for Reducing Myocardial Infarct Size and Preventing Adverse Left Ventricular Remodeling.
情绪应激诱导的交感神经传出增加通过激活 TLR7/MyD88/IRF5 信号通路加重心肌缺血再灌注损伤。
Inflamm Res. 2023 May;72(5):901-913. doi: 10.1007/s00011-023-01708-0. Epub 2023 Mar 18.
4
Deregulated RNAs involved in sympathetic regulation of sepsis-induced acute lung injury based on whole transcriptome sequencing.基于全转录组测序的脓毒症诱导的急性肺损伤中交感神经调节相关的非调控 RNA
BMC Genomics. 2022 Dec 16;23(1):836. doi: 10.1186/s12864-022-09073-8.
5
Atorvastatin Inhibits Ferroptosis of H9C2 Cells by regulatingSMAD7/Hepcidin Expression to Improve Ischemia-Reperfusion Injury.阿托伐他汀通过调节SMAD7/铁调素表达抑制H9C2细胞铁死亡以改善缺血再灌注损伤。
Cardiol Res Pract. 2022 Nov 8;2022:3972829. doi: 10.1155/2022/3972829. eCollection 2022.
6
Silencing lncRNA KCNQ1OT1 reduced hepatic ischemia reperfusion injury-induced pyroptosis by regulating miR-142a-3p/HMGB1 axis.沉默长链非编码 RNA KCNQ1OT1 通过调控 miR-142a-3p/HMGB1 轴减少肝缺血再灌注损伤诱导的细胞焦亡。
Mol Cell Biochem. 2023 Jun;478(6):1293-1305. doi: 10.1007/s11010-022-04586-y. Epub 2022 Oct 29.
7
Nerve regeneration in transplanted organs and tracer imaging studies: A review.移植器官中的神经再生与示踪成像研究:综述
Front Bioeng Biotechnol. 2022 Aug 16;10:966138. doi: 10.3389/fbioe.2022.966138. eCollection 2022.
补充磷脂酰丝氨酸作为减少心肌梗死面积和预防左心室不良重塑的新策略。
Int J Mol Sci. 2021 Apr 22;22(9):4401. doi: 10.3390/ijms22094401.
4
Characterization of novel lncRNAs in upper thoracic spinal cords of rats with myocardial ischemia-reperfusion injuries.心肌缺血再灌注损伤大鼠上胸段脊髓中新型长链非编码RNA的特征分析
Exp Ther Med. 2021 Apr;21(4):352. doi: 10.3892/etm.2021.9783. Epub 2021 Feb 11.
5
Comprehensive Analysis of Differentially Expressed lncRNA, circRNA and mRNA and Their ceRNA Networks in Mice With Severe Acute Pancreatitis.重症急性胰腺炎小鼠中差异表达的长链非编码RNA、环状RNA和信使RNA及其竞争性内源RNA网络的综合分析
Front Genet. 2021 Jan 28;12:625846. doi: 10.3389/fgene.2021.625846. eCollection 2021.
6
Inhibition of CKLF1 ameliorates hepatic ischemia-reperfusion injury via MAPK pathway.抑制CKLF1通过MAPK途径改善肝脏缺血再灌注损伤。
Cytokine. 2021 May;141:155429. doi: 10.1016/j.cyto.2021.155429. Epub 2021 Feb 9.
7
Neurochemical alterations of different cerebral regions in rats with myocardial ischemia-reperfusion injury based on proton nuclear magnetic spectroscopy analysis.基于质子磁共振波谱分析的心肌缺血再灌注损伤大鼠不同脑区神经化学变化。
Aging (Albany NY). 2020 Dec 14;13(2):2294-2309. doi: 10.18632/aging.202250.
8
Implication of regulatory networks of long noncoding RNA/circular RNA-miRNA-mRNA in diabetic cardiovascular diseases.长链非编码 RNA/环状 RNA-miRNA-mRNA 调控网络在糖尿病心血管疾病中的作用。
Epigenomics. 2020 Nov;12(21):1929-1947. doi: 10.2217/epi-2020-0188. Epub 2020 Nov 27.
9
Esomeprazole affects the proliferation, metastasis, apoptosis and chemosensitivity of gastric cancer cells by regulating lncRNA/circRNA-miRNA-mRNA ceRNA networks.埃索美拉唑通过调控lncRNA/circRNA-miRNA-mRNA ceRNA网络影响胃癌细胞的增殖、转移、凋亡及化疗敏感性。
Oncol Lett. 2020 Dec;20(6):329. doi: 10.3892/ol.2020.12193. Epub 2020 Oct 6.
10
IL-10 provides cardioprotection in diabetic myocardial infarction via upregulation of Heme clearance pathways.IL-10 通过上调血红素清除途径提供糖尿病性心肌梗死的心脏保护作用。
JCI Insight. 2020 Sep 3;5(17):133050. doi: 10.1172/jci.insight.133050.