• 文献检索
  • 文档翻译
  • 深度研究
  • 学术资讯
  • Suppr Zotero 插件Zotero 插件
  • 邀请有礼
  • 套餐&价格
  • 历史记录
应用&插件
Suppr Zotero 插件Zotero 插件浏览器插件Mac 客户端Windows 客户端微信小程序
定价
高级版会员购买积分包购买API积分包
服务
文献检索文档翻译深度研究API 文档MCP 服务
关于我们
关于 Suppr公司介绍联系我们用户协议隐私条款
关注我们

Suppr 超能文献

核心技术专利:CN118964589B侵权必究
粤ICP备2023148730 号-1Suppr @ 2026

文献检索

告别复杂PubMed语法,用中文像聊天一样搜索,搜遍4000万医学文献。AI智能推荐,让科研检索更轻松。

立即免费搜索

文件翻译

保留排版,准确专业,支持PDF/Word/PPT等文件格式,支持 12+语言互译。

免费翻译文档

深度研究

AI帮你快速写综述,25分钟生成高质量综述,智能提取关键信息,辅助科研写作。

立即免费体验

肉牛饲料效率中瘤胃壁和内容物细菌群落的不同作用:一项综合分析。

Distinctive roles between rumen epimural and content bacterial communities on beef cattle feed efficiency: A combined analysis.

作者信息

Zhou Mi, Ghoshal Bibaswan, Stothard Paul, Guan Le Luo

机构信息

Department of Agricultural, Food and Nutritional Science, 416F Agriculture/Forestry center, University of Alberta, Edmonton, AB T6G 2P5, Canada.

Centre for Addiction and Mental Health, 33 Ursula Franklin St, Toronto, ON M5S 2S1, Canada.

出版信息

Curr Res Microb Sci. 2021 Nov 28;2:100085. doi: 10.1016/j.crmicr.2021.100085. eCollection 2021 Dec.

DOI:10.1016/j.crmicr.2021.100085
PMID:34934993
原文链接:https://pmc.ncbi.nlm.nih.gov/articles/PMC8654779/
Abstract

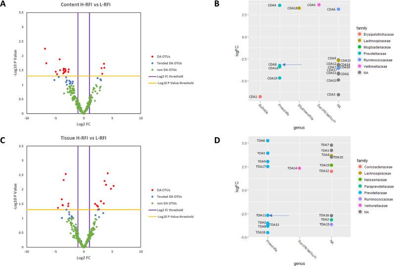
Rumen content-associated (RC) and epithelial tissue-attached (RT) bacterial communities are composed of different phylotypes and play distinctive roles. This study aimed to compare the composition of the RT and RC bacterial communities of steers differing in feed efficiency. The microbiota of RT and RC samples collected from sixteen beef steers with high or low residual feed intake (RFI) were analyzed through sequencing of partial 16S rRNA gene amplicons. and were the predominant phyla and was the most abundant genus in both RC and RT bacterial communities. In total, 19 OTUs of the RC samples and 19 OTUs of the RT samples were differentially abundant (DA) between H-RFI and l-RFI steers. Among them, a common DA OTU belonged to genus was identified in both RC and RT samples, making it the potential key microbial marker for indicating feed efficiency of steers. The co-occurrence of the DA OTUs among RT and RC samples suggest the importance of these two communities function as a complete system in influencing host feed efficiency.

摘要

瘤胃内容物相关(RC)和上皮组织附着(RT)细菌群落由不同的系统发育型组成,并发挥着独特的作用。本研究旨在比较饲料效率不同的阉牛的RT和RC细菌群落组成。通过对部分16S rRNA基因扩增子进行测序,分析了从16头高或低残余采食量(RFI)的肉牛阉牛中采集的RT和RC样本的微生物群。在RC和RT细菌群落中,厚壁菌门和拟杆菌门是主要门类,瘤胃球菌属是最丰富的属。总体而言,在高RFI和低RFI阉牛之间,RC样本的19个操作分类单元(OTU)和RT样本的19个OTU丰度存在差异(DA)。其中,在RC和RT样本中均鉴定出一个属于瘤胃球菌属的常见DA OTU,使其成为指示阉牛饲料效率的潜在关键微生物标志物。RT和RC样本中DA OTU的共现表明,这两个群落作为一个完整系统在影响宿主饲料效率方面具有重要性。

https://cdn.ncbi.nlm.nih.gov/pmc/blobs/be19/8654779/972946bf12fd/gr5.jpg
https://cdn.ncbi.nlm.nih.gov/pmc/blobs/be19/8654779/d532b8e3f254/gr1.jpg
https://cdn.ncbi.nlm.nih.gov/pmc/blobs/be19/8654779/8d76c85e8f2a/gr2.jpg
https://cdn.ncbi.nlm.nih.gov/pmc/blobs/be19/8654779/d25e1ef1c785/gr3.jpg
https://cdn.ncbi.nlm.nih.gov/pmc/blobs/be19/8654779/9d9c7a630806/gr4.jpg
https://cdn.ncbi.nlm.nih.gov/pmc/blobs/be19/8654779/972946bf12fd/gr5.jpg
https://cdn.ncbi.nlm.nih.gov/pmc/blobs/be19/8654779/d532b8e3f254/gr1.jpg
https://cdn.ncbi.nlm.nih.gov/pmc/blobs/be19/8654779/8d76c85e8f2a/gr2.jpg
https://cdn.ncbi.nlm.nih.gov/pmc/blobs/be19/8654779/d25e1ef1c785/gr3.jpg
https://cdn.ncbi.nlm.nih.gov/pmc/blobs/be19/8654779/9d9c7a630806/gr4.jpg
https://cdn.ncbi.nlm.nih.gov/pmc/blobs/be19/8654779/972946bf12fd/gr5.jpg

相似文献

1
Distinctive roles between rumen epimural and content bacterial communities on beef cattle feed efficiency: A combined analysis.肉牛饲料效率中瘤胃壁和内容物细菌群落的不同作用:一项综合分析。
Curr Res Microb Sci. 2021 Nov 28;2:100085. doi: 10.1016/j.crmicr.2021.100085. eCollection 2021 Dec.
2
Assessing the relationship between the rumen microbiota and feed efficiency in Nellore steers.评估内洛尔阉牛瘤胃微生物群与饲料效率之间的关系。
J Anim Sci Biotechnol. 2021 Jul 15;12(1):79. doi: 10.1186/s40104-021-00599-7.
3
The Bacterial and Fungal Microbiota of Nelore Steers Is Dynamic Across the Gastrointestinal Tract and Its Fecal-Associated Microbiota Is Correlated to Feed Efficiency.内洛尔公牛的细菌和真菌微生物群在胃肠道中是动态变化的,其粪便相关微生物群与饲料效率相关。
Front Microbiol. 2019 Jun 25;10:1263. doi: 10.3389/fmicb.2019.01263. eCollection 2019.
4
Transcriptome profiling of the rumen epithelium of beef cattle differing in residual feed intake.剩余采食量不同的肉牛瘤胃上皮转录组分析
BMC Genomics. 2016 Aug 9;17:592. doi: 10.1186/s12864-016-2935-4.
5
Characterization of rumen microbiome and immune genes expression of crossbred beef steers with divergent residual feed intake phenotypes.杂交肉牛具有不同的剩余采食量表型,其瘤胃微生物组和免疫基因表达特征分析。
BMC Genomics. 2024 Mar 5;25(1):245. doi: 10.1186/s12864-024-10150-3.
6
Characterization of the rumen microbiota and its relationship with residual feed intake in sheep.绵羊瘤胃微生物群特征及其与剩余采食量的关系。
Animal. 2021 Mar;15(3):100161. doi: 10.1016/j.animal.2020.100161. Epub 2021 Jan 8.
7
Metatranscriptomic Profiling Reveals the Effect of Breed on Active Rumen Eukaryotic Composition in Beef Cattle With Varied Feed Efficiency.宏转录组分析揭示了品种对不同饲料效率肉牛瘤胃活性真核生物组成的影响。
Front Microbiol. 2020 Mar 13;11:367. doi: 10.3389/fmicb.2020.00367. eCollection 2020.
8
Ruminal Protozoal Populations of Angus Steers Differing in Feed Efficiency.饲料效率不同的安格斯阉牛瘤胃原生动物种群
Animals (Basel). 2021 May 27;11(6):1561. doi: 10.3390/ani11061561.
9
Rumen and Fecal Microbiota Characteristics of Qinchuan Cattle with Divergent Residual Feed Intake.具有不同剩余采食量的秦川牛瘤胃和粪便微生物群特征
Microorganisms. 2023 Jan 31;11(2):358. doi: 10.3390/microorganisms11020358.
10
The impact of feed efficiency selection on the ruminal, cecal, and fecal microbiomes of Angus steers from a commercial feedlot. Angus 育肥牛瘤胃、盲肠和粪便微生物组受饲料效率选择的影响。
J Anim Sci. 2020 Jul 1;98(7). doi: 10.1093/jas/skaa230.

引用本文的文献

1
The gastrointestinal tract microbiome of Holstein × Angus cross cattle is negatively impacted by the pre-harvest process.荷斯坦×安格斯杂交牛的胃肠道微生物群在收获前的过程中受到负面影响。
Appl Environ Microbiol. 2025 May 21;91(5):e0259924. doi: 10.1128/aem.02599-24. Epub 2025 Apr 11.
2
Wheat straw and alfalfa hay alone or combined in a high-concentrate diet alters microbial-host interaction in the rumen of lambs.单独使用小麦秸秆和苜蓿干草或在高浓缩日粮中混合使用,会改变羔羊瘤胃中的微生物与宿主的相互作用。
Anim Nutr. 2024 Nov 30;20:444-457. doi: 10.1016/j.aninu.2024.08.010. eCollection 2025 Mar.
3
Relationship between the rumen microbiome and liver transcriptome in beef cattle divergent for feed efficiency.

本文引用的文献

1
Identifying active rumen epithelial associated bacteria and archaea in beef cattle divergent in feed efficiency using total RNA-seq.利用全RNA测序鉴定饲料效率不同的肉牛瘤胃上皮相关细菌和古菌。
Curr Res Microb Sci. 2021 Sep 2;2:100064. doi: 10.1016/j.crmicr.2021.100064. eCollection 2021 Dec.
2
Accessing Dietary Effects on the Rumen Microbiome: Different Sequencing Methods Tell Different Stories.探究饮食对瘤胃微生物群的影响:不同的测序方法得出不同的结果。
Vet Sci. 2021 Jul 19;8(7):138. doi: 10.3390/vetsci8070138.
3
Assessing the relationship between the rumen microbiota and feed efficiency in Nellore steers.
饲料效率存在差异的肉牛瘤胃微生物组与肝脏转录组之间的关系
Anim Microbiome. 2024 Sep 20;6(1):52. doi: 10.1186/s42523-024-00337-0.
4
Differential immunological responses in lamb rumen and colon to alfalfa hay and wheat straw in a concentrate-rich diet: insights into microbe-host interactions.在富含浓缩饲料的日粮中,羊瘤胃和结肠对紫花苜蓿干草和麦秸的免疫反应差异:对微生物-宿主相互作用的深入了解。
mSystems. 2024 Oct 22;9(10):e0048324. doi: 10.1128/msystems.00483-24. Epub 2024 Sep 17.
5
An Automated Sprinkler Cooling System Effectively Alleviates Heat Stress in Dairy Cows.一种自动喷水冷却系统可有效缓解奶牛的热应激。
Animals (Basel). 2024 Sep 5;14(17):2586. doi: 10.3390/ani14172586.
6
Integrating Omics Technologies for a Comprehensive Understanding of the Microbiome and Its Impact on Cattle Production.整合组学技术以全面了解微生物组及其对奶牛生产的影响。
Biology (Basel). 2023 Sep 1;12(9):1200. doi: 10.3390/biology12091200.
7
Influence of a sodium-saccharin sweetener on the rumen content and rumen epithelium microbiota in dairy cattle during heat stress.热应激期间,糖精钠甜味剂对奶牛瘤胃液内容物和瘤胃上皮微生物区系的影响。
J Anim Sci. 2023 Jan 3;101. doi: 10.1093/jas/skac403.
8
Rumen microbiota responses to the enzymatic hydrolyzed cottonseed peptide supplement under high-concentrate diet feeding process.高浓度日粮饲喂过程中瘤胃微生物群对酶解棉籽肽补充剂的反应
Front Vet Sci. 2022 Nov 11;9:984634. doi: 10.3389/fvets.2022.984634. eCollection 2022.
9
Effect of ergot alkaloids and a mycotoxin deactivating product on in vitro ruminal fermentation using the Rumen simulation technique (RUSITEC).利用瘤胃模拟技术(RUSITEC)评估麦角生物碱和一种霉菌毒素脱毒产品对体外瘤胃发酵的影响。
J Anim Sci. 2022 Sep 1;100(9). doi: 10.1093/jas/skac226.
评估内洛尔阉牛瘤胃微生物群与饲料效率之间的关系。
J Anim Sci Biotechnol. 2021 Jul 15;12(1):79. doi: 10.1186/s40104-021-00599-7.
4
Investigation into the effect of divergent feed efficiency phenotype on the bovine rumen microbiota across diet and breed.探究不同饲料效率表型对牛瘤胃微生物群在不同饮食和品种中的影响。
Sci Rep. 2020 Sep 18;10(1):15317. doi: 10.1038/s41598-020-71458-0.
5
Normalization and microbial differential abundance strategies depend upon data characteristics.归一化和微生物差异丰度策略取决于数据特征。
Microbiome. 2017 Mar 3;5(1):27. doi: 10.1186/s40168-017-0237-y.
6
Metatranscriptomic Profiling Reveals Linkages between the Active Rumen Microbiome and Feed Efficiency in Beef Cattle.宏转录组分析揭示了肉牛瘤胃活跃微生物群与饲料效率之间的联系。
Appl Environ Microbiol. 2017 Apr 17;83(9). doi: 10.1128/AEM.00061-17. Print 2017 May 1.
7
Gut microbiota in 2015: Prevotella in the gut: choose carefully.2015 年的肠道微生物组:肠道中的普雷沃氏菌:需谨慎选择。
Nat Rev Gastroenterol Hepatol. 2016 Feb;13(2):69-70. doi: 10.1038/nrgastro.2016.4.
8
Characterising the bacterial microbiota across the gastrointestinal tracts of dairy cattle: membership and potential function.表征奶牛胃肠道中的细菌微生物群:组成与潜在功能
Sci Rep. 2015 Nov 3;5:16116. doi: 10.1038/srep16116.
9
Rumen microbial community composition varies with diet and host, but a core microbiome is found across a wide geographical range.瘤胃微生物群落组成随饮食和宿主的不同而变化,但在广泛的地理范围内发现了一个核心微生物群。
Sci Rep. 2015 Oct 9;5:14567. doi: 10.1038/srep14567.
10
Waste not, want not: why rarefying microbiome data is inadmissible.不浪费,不匮乏:为何微生物组数据稀疏化不可取。
PLoS Comput Biol. 2014 Apr 3;10(4):e1003531. doi: 10.1371/journal.pcbi.1003531. eCollection 2014 Apr.