Suppr超能文献

牦牛和犏牛肌肉中mRNA、lncRNA、circRNA和miRNA表达谱及其ceRNA网络的综合分析

Comprehensive Analysis of mRNA, lncRNA, circRNA, and miRNA Expression Profiles and Their ceRNA Networks in the Muscle of Cattle-Yak and Yak.

作者信息

Huang Chun, Ge Fei, Ma Xiaoming, Dai Rongfeng, Dingkao Renqing, Zhaxi Zhuoma, Burenchao Getu, Bao Pengjia, Wu Xiaoyun, Guo Xian, Chu Min, Yan Ping, Liang Chunnian

机构信息

Key Laboratory of Yak Breeding Engineering Gansu Province, Lanzhou Institute of Husbandry and Pharmaceutical Science, Chinese Academy of Agricultural Sciences, Lanzhou, China.

Livestock Institute of Gannan Tibetan Autonomous Prefecture, Hezuo, China.

出版信息

Front Genet. 2021 Dec 13;12:772557. doi: 10.3389/fgene.2021.772557. eCollection 2021.

Abstract

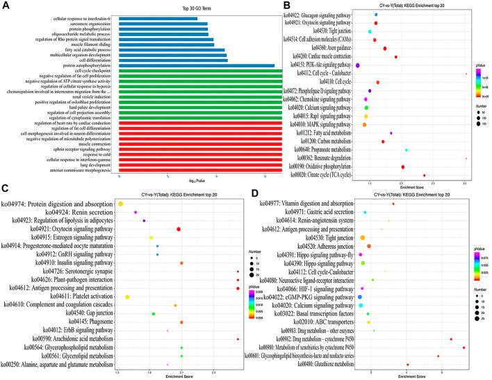
Cattle-yak, as the hybrid offspring of cattle () and yak (), demonstrates obvious heterosis in production performance. Male hybrid sterility has been focused on for a long time; however, the mRNAs and non-coding RNAs related to muscle development as well as their regulatory networks remain unclear. The phenotypic data showed that the production performance (i.e., body weight, withers height, body length, and chest girth) of cattle-yak was significantly better than that of the yak, and the economic benefits of the cattle-yak were higher under the same feeding conditions. Then, we detected the expression profiles of the muscle of cattle-yak and yak to systematically reveal the molecular basis using the high-throughput sequencing technology. Here, 7,126 mRNAs, 791 lncRNAs, and 1,057 circRNAs were identified to be differentially expressed between cattle-yaks and yaks in the muscle. These mRNAs, lncRNA targeted genes, and circRNA host genes were significantly enriched in myoblast differentiation and some signaling pathways related to muscle development (such as HIF-1 signaling pathway and PI3K-Akt signaling pathway). We constructed a competing endogenous RNA (ceRNA) network and found that some non-coding RNAs differentially expressed may be involved in the regulation of muscle traits. Taken together, this study may be used as a reference tool to provide the molecular basis for studying muscle development.

摘要

犏牛作为牛()和牦牛()的杂交后代,在生产性能上表现出明显的杂种优势。雄性杂种不育长期以来一直受到关注;然而,与肌肉发育相关的mRNA和非编码RNA及其调控网络仍不清楚。表型数据表明,犏牛的生产性能(即体重、体高、体长和胸围)显著优于牦牛,在相同饲养条件下,犏牛的经济效益更高。然后,我们利用高通量测序技术检测了犏牛和牦牛肌肉的表达谱,以系统地揭示其分子基础。在此,在犏牛和牦牛的肌肉中鉴定出7126个mRNA、791个lncRNA和1057个circRNA存在差异表达。这些mRNA、lncRNA靶向基因和circRNA宿主基因在成肌细胞分化和一些与肌肉发育相关的信号通路(如HIF-1信号通路和PI3K-Akt信号通路)中显著富集。我们构建了一个竞争性内源RNA(ceRNA)网络,发现一些差异表达的非编码RNA可能参与了肌肉性状的调控。综上所述,本研究可为研究肌肉发育提供分子基础,作为参考工具。

https://cdn.ncbi.nlm.nih.gov/pmc/blobs/8b4d/8710697/5e1dc9a46b66/fgene-12-772557-g001.jpg

文献检索

告别复杂PubMed语法,用中文像聊天一样搜索,搜遍4000万医学文献。AI智能推荐,让科研检索更轻松。

立即免费搜索

文件翻译

保留排版,准确专业,支持PDF/Word/PPT等文件格式,支持 12+语言互译。

免费翻译文档

深度研究

AI帮你快速写综述,25分钟生成高质量综述,智能提取关键信息,辅助科研写作。

立即免费体验