Suppr超能文献

髓鞘形成通过巩固帕伐洛宾介导的相位抑制使皮层振荡同步。

Myelination synchronizes cortical oscillations by consolidating parvalbumin-mediated phasic inhibition.

机构信息

Department of Axonal Signaling, Netherlands Institute for Neuroscience (NIN), Royal Netherlands Academy of Arts and Sciences (KNAW), Amsterdam, Netherlands.

Department of Psychiatry, Erasmus Medical Centre, Rotterdam, Netherlands.

出版信息

Elife. 2022 Jan 10;11:e73827. doi: 10.7554/eLife.73827.

Abstract

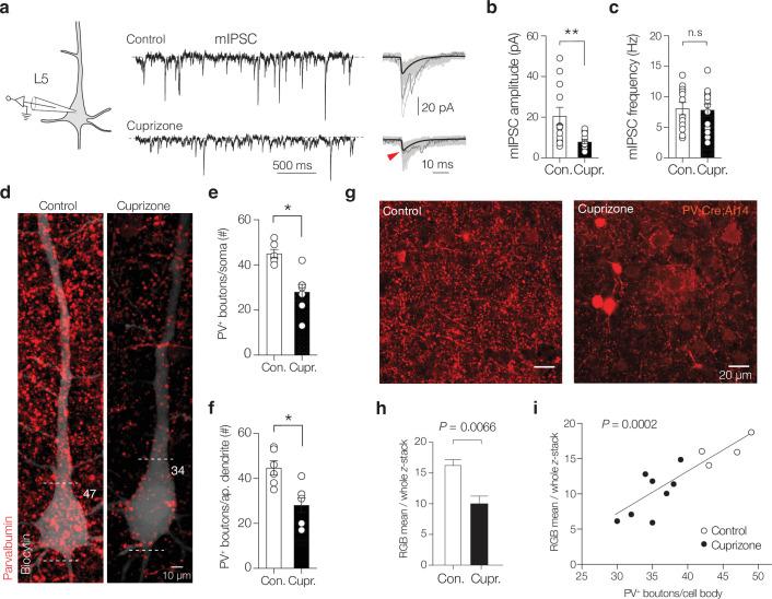
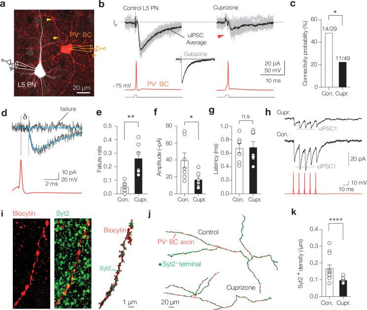
Parvalbumin-positive (PV) γ-aminobutyric acid (GABA) interneurons are critically involved in producing rapid network oscillations and cortical microcircuit computations, but the significance of PV axon myelination to the temporal features of inhibition remains elusive. Here, using toxic and genetic mouse models of demyelination and dysmyelination, respectively, we find that loss of compact myelin reduces PV interneuron presynaptic terminals and increases failures, and the weak phasic inhibition of pyramidal neurons abolishes optogenetically driven gamma oscillations in vivo. Strikingly, during behaviors of quiet wakefulness selectively theta rhythms are amplified and accompanied by highly synchronized interictal epileptic discharges. In support of a causal role of impaired PV-mediated inhibition, optogenetic activation of myelin-deficient PV interneurons attenuated the power of slow theta rhythms and limited interictal spike occurrence. Thus, myelination of PV axons is required to consolidate fast inhibition of pyramidal neurons and enable behavioral state-dependent modulation of local circuit synchronization.

摘要

钙结合蛋白阳性(PV)γ-氨基丁酸(GABA)中间神经元对于产生快速网络振荡和皮质微电路计算至关重要,但 PV 轴突髓鞘形成对抑制的时间特征的意义仍不清楚。在这里,我们分别使用脱髓鞘和髓鞘发育不良的毒性和基因小鼠模型,发现致密髓鞘的丧失会减少 PV 中间神经元的突触前末梢并增加其失活,而锥体神经元的弱相位抑制会在体内消除光遗传驱动的伽马振荡。引人注目的是,在安静觉醒的行为中,选择性地放大了θ节律,并伴有高度同步的癫痫样放电。支持 PV 介导的抑制受损的因果作用,对少突胶质细胞缺乏髓鞘形成的 PV 中间神经元进行光遗传激活,减弱了慢θ节律的功率并限制了癫痫样放电的发生。因此,PV 轴突的髓鞘形成对于巩固锥体神经元的快速抑制以及实现局部回路同步的行为状态依赖性调节是必需的。

https://cdn.ncbi.nlm.nih.gov/pmc/blobs/b9c6/8887893/77e4343ea62b/elife-73827-fig1.jpg

文献检索

告别复杂PubMed语法,用中文像聊天一样搜索,搜遍4000万医学文献。AI智能推荐,让科研检索更轻松。

立即免费搜索

文件翻译

保留排版,准确专业,支持PDF/Word/PPT等文件格式,支持 12+语言互译。

免费翻译文档

深度研究

AI帮你快速写综述,25分钟生成高质量综述,智能提取关键信息,辅助科研写作。

立即免费体验