Suppr超能文献

谷物醋沉淀物对急性肝损伤小鼠的肝保护作用及其对肠道微生物群的影响

Hepatoprotective Effect of Cereal Vinegar Sediment in Acute Liver Injury Mice and Its Influence on Gut Microbiota.

作者信息

Guan Qijie, Gong Tingting, Lu Zhen-Ming, Geng Yan, Duan Wenhui, Ren Yi-Lin, Zhang Xiao-Juan, Chai Li-Juan, Shi Jin-Song, Xu Zheng-Hong

机构信息

Key Laboratory of Industrial Biotechnology, Ministry of Education, Jiangnan University, Wuxi, China.

National Engineering Laboratory for Cereal Fermentation Technology, Jiangnan University, Wuxi, China.

出版信息

Front Nutr. 2021 Dec 24;8:798273. doi: 10.3389/fnut.2021.798273. eCollection 2021.

Abstract

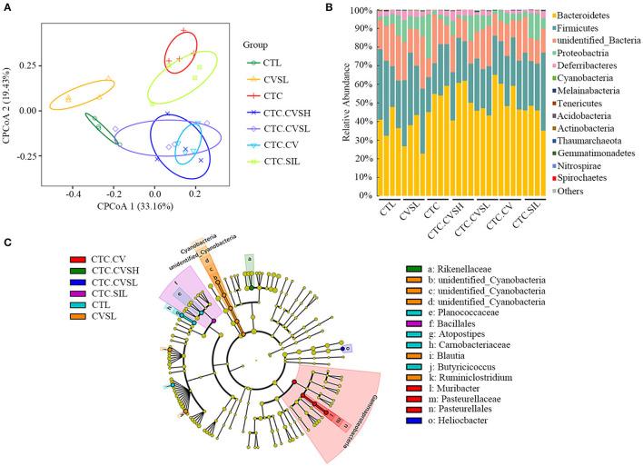
Cereal vinegar sediment (CVS) is a natural precipitate formed during the aging process of traditional grain vinegar. It has been used as Chinese traditional medicine, while its composition and function are reported minimally. In this study, we measured CVS in terms of saccharide, protein, fat and water content, and polyphenol and flavonoid content. Furthermore, we determined the amino acids, organic acids, and other soluble metabolites in CVS using reverse-phase high-performance liquid chromatography (RP-HPLC), HPLC, and liquid chromatography with tandem mass spectrometry (LC-MS/MS) platforms. The hepatoprotective effect of CVS was evaluated in acute CCl-induced liver injury mice. Administration of CVS for 7 days prior to the CCl treatment can significantly decrease liver alanine aminotransferase (ALT) and aspartate aminotransferase (AST) levels and reactive oxygen species (ROS) levels, compared with those in the hepatic injury model group. The gut microbiota was changed by CCl administration and was partly shifted by the pretreatment of CVS, particularly the Muribaculaceae family, which was increased in CVS-treated groups compared with that in the CCl administration group. Moreover, the abundances of genus and Muribaculaceae family were correlated with the liver ALT, AST, and malondialdehyde (MDA) levels. Our results illustrated the composition of CVS and its hepatoprotective effect in mice, suggested that CVS could be developed as functional food to prevent acute liver injury.

摘要

谷物醋沉淀物(CVS)是传统谷物醋陈酿过程中形成的一种天然沉淀物。它一直被用作中药,但其成分和功能的报道极少。在本研究中,我们测定了CVS的糖类、蛋白质、脂肪和水分含量,以及多酚和黄酮含量。此外,我们使用反相高效液相色谱(RP-HPLC)、高效液相色谱(HPLC)和液相色谱-串联质谱(LC-MS/MS)平台测定了CVS中的氨基酸、有机酸和其他可溶性代谢物。在急性四氯化碳诱导的肝损伤小鼠中评估了CVS的保肝作用。与肝损伤模型组相比,在四氯化碳处理前7天给予CVS可显著降低肝脏丙氨酸转氨酶(ALT)和天冬氨酸转氨酶(AST)水平以及活性氧(ROS)水平。四氯化碳给药改变了肠道微生物群,CVS预处理部分改变了肠道微生物群,尤其是毛螺菌科,与四氯化碳给药组相比,CVS处理组中毛螺菌科增加。此外,属和毛螺菌科的丰度与肝脏ALT、AST和丙二醛(MDA)水平相关。我们的结果阐明了CVS的组成及其对小鼠的保肝作用,表明CVS可开发为预防急性肝损伤的功能性食品。

https://cdn.ncbi.nlm.nih.gov/pmc/blobs/01fb/8740290/6ebd4a950cd2/fnut-08-798273-g0001.jpg

文献AI研究员

20分钟写一篇综述,助力文献阅读效率提升50倍。

立即体验

用中文搜PubMed

大模型驱动的PubMed中文搜索引擎

马上搜索

文档翻译

学术文献翻译模型,支持多种主流文档格式。

立即体验