• 文献检索
  • 文档翻译
  • 深度研究
  • 学术资讯
  • Suppr Zotero 插件Zotero 插件
  • 邀请有礼
  • 套餐&价格
  • 历史记录
应用&插件
Suppr Zotero 插件Zotero 插件浏览器插件Mac 客户端Windows 客户端微信小程序
定价
高级版会员购买积分包购买API积分包
服务
文献检索文档翻译深度研究API 文档MCP 服务
关于我们
关于 Suppr公司介绍联系我们用户协议隐私条款
关注我们

Suppr 超能文献

核心技术专利:CN118964589B侵权必究
粤ICP备2023148730 号-1Suppr @ 2026

文献检索

告别复杂PubMed语法,用中文像聊天一样搜索,搜遍4000万医学文献。AI智能推荐,让科研检索更轻松。

立即免费搜索

文件翻译

保留排版,准确专业,支持PDF/Word/PPT等文件格式,支持 12+语言互译。

免费翻译文档

深度研究

AI帮你快速写综述,25分钟生成高质量综述,智能提取关键信息,辅助科研写作。

立即免费体验

界面限域配位的单原子纳米药物

Interfacial-confined coordination to single-atom nanotherapeutics.

机构信息

Lab of Low-Dimensional Materials Chemistry, Key Laboratory for Ultrafine Materials of Ministry of Education, Frontier Science Center of the Materials Biology and Dynamic Chemistry, Shanghai Engineering Research Center of Hierarchical Nanomaterials, School of Materials Science and Engineering, East China University of Science and Technology, 200237, Shanghai, China.

State Key Laboratory of Chemical Engineering and School of Chemical Engineering, East China University of Science and Technology, 200237, Shanghai, China.

出版信息

Nat Commun. 2022 Jan 10;13(1):91. doi: 10.1038/s41467-021-27640-7.

DOI:10.1038/s41467-021-27640-7
PMID:35013181
原文链接:https://pmc.ncbi.nlm.nih.gov/articles/PMC8748799/
Abstract

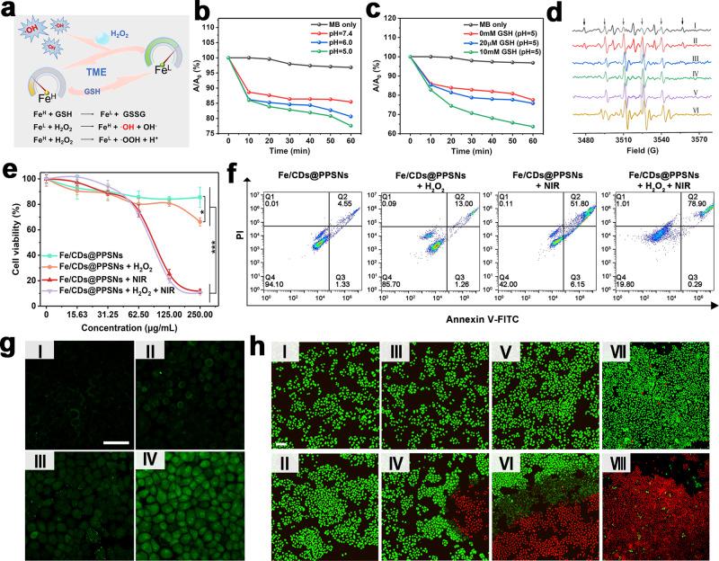
Pursuing and developing effective methodologies to construct highly active catalytic sites to maximize the atomic and energy efficiency by material engineering are attractive. Relative to the tremendous researches of carbon-based single atom systems, the construction of bio-applicable single atom materials is still in its infancy. Herein, we propose a facile and general interfacial-confined coordination strategy to construct high-quality single-atom nanotherapeutic agent with Fe single atoms being anchored on defective carbon dots confined in a biocompatible mesoporous silica nanoreactor. Furthermore, the efficient energy conversion capability of silica-based Fe single atoms system has been demonstrated on the basis of the exogenous physical photo irradiation and endogenous biochemical reactive oxygen species stimulus in the confined mesoporous network. More importantly, the highest photothermal conversion efficiency with the mechanism of increased electron density and narrow bandgap of this single atom structure in defective carbon was proposed by the theoretical DFT calculations. The present methodology provides a scientific paradigm to design and develop versatile single atom nanotherapeutics with adjustable metal components and tune the corresponding reactions for safe and efficient tumor therapeutic strategy.

摘要

追求和开发有效的方法来构建高效的催化活性位点,通过材料工程最大限度地提高原子和能源效率是吸引人的。相对于基于碳的单原子体系的大量研究,生物可应用的单原子材料的构建仍处于起步阶段。在此,我们提出了一种简便通用的界面受限配位策略,用于构建高质量的单原子纳米治疗剂,其中 Fe 单原子锚定在受限在生物相容性介孔二氧化硅纳米反应器中的缺陷碳点上。此外,基于受限介孔网络中的外源物理光辐照和内源性生化活性氧刺激,证明了基于硅的 Fe 单原子体系的高效能量转换能力。更重要的是,通过理论 DFT 计算提出了这种缺陷碳中单原子结构增加电子密度和窄带隙的机制,从而实现了最高的光热转换效率。本方法为设计和开发具有可调金属成分的多功能单原子纳米治疗剂提供了一种科学范例,并可调节相应反应以实现安全有效的肿瘤治疗策略。

https://cdn.ncbi.nlm.nih.gov/pmc/blobs/1479/8748799/cb77cb3f6931/41467_2021_27640_Fig6_HTML.jpg
https://cdn.ncbi.nlm.nih.gov/pmc/blobs/1479/8748799/356f4fea40c6/41467_2021_27640_Fig1_HTML.jpg
https://cdn.ncbi.nlm.nih.gov/pmc/blobs/1479/8748799/f0e331d89770/41467_2021_27640_Fig2_HTML.jpg
https://cdn.ncbi.nlm.nih.gov/pmc/blobs/1479/8748799/a339862ac1ae/41467_2021_27640_Fig3_HTML.jpg
https://cdn.ncbi.nlm.nih.gov/pmc/blobs/1479/8748799/6eee36c1c4f7/41467_2021_27640_Fig4_HTML.jpg
https://cdn.ncbi.nlm.nih.gov/pmc/blobs/1479/8748799/1dfa53ce03e1/41467_2021_27640_Fig5_HTML.jpg
https://cdn.ncbi.nlm.nih.gov/pmc/blobs/1479/8748799/cb77cb3f6931/41467_2021_27640_Fig6_HTML.jpg
https://cdn.ncbi.nlm.nih.gov/pmc/blobs/1479/8748799/356f4fea40c6/41467_2021_27640_Fig1_HTML.jpg
https://cdn.ncbi.nlm.nih.gov/pmc/blobs/1479/8748799/f0e331d89770/41467_2021_27640_Fig2_HTML.jpg
https://cdn.ncbi.nlm.nih.gov/pmc/blobs/1479/8748799/a339862ac1ae/41467_2021_27640_Fig3_HTML.jpg
https://cdn.ncbi.nlm.nih.gov/pmc/blobs/1479/8748799/6eee36c1c4f7/41467_2021_27640_Fig4_HTML.jpg
https://cdn.ncbi.nlm.nih.gov/pmc/blobs/1479/8748799/1dfa53ce03e1/41467_2021_27640_Fig5_HTML.jpg
https://cdn.ncbi.nlm.nih.gov/pmc/blobs/1479/8748799/cb77cb3f6931/41467_2021_27640_Fig6_HTML.jpg

相似文献

1
Interfacial-confined coordination to single-atom nanotherapeutics.界面限域配位的单原子纳米药物
Nat Commun. 2022 Jan 10;13(1):91. doi: 10.1038/s41467-021-27640-7.
2
Minimally invasive photothermal ablation assisted by laparoscopy as an effective preoperative neoadjuvant treatment for orthotopic hepatocellular carcinoma.腹腔镜辅助微创光热消融作为一种有效的原位肝癌术前新辅助治疗方法。
Cancer Lett. 2021 Jan 1;496:169-178. doi: 10.1016/j.canlet.2020.09.024. Epub 2020 Sep 25.
3
tuning proangiogenic factor-mediated immunotolerance synergizes the tumoricidal immunity via a hypoxia-triggerable liposomal bio-nanoreactor.通过缺氧触发的脂质体生物纳米反应器,调节促血管生成因子介导的免疫耐受可协同肿瘤杀伤免疫。
Theranostics. 2020 Oct 25;10(26):11998-12010. doi: 10.7150/thno.50806. eCollection 2020.
4
Rationally designed dual-plasmonic gold nanorod@cuprous selenide hybrid heterostructures by regioselective overgrowth for photothermal tumor ablation in the second near-infrared biowindow.通过区域选择性外延生长,在近红外二区生物窗口中用于光热肿瘤消融的双等离子体金纳米棒@硒化亚铜杂化异质结构的合理设计。
Theranostics. 2020 Sep 19;10(25):11656-11672. doi: 10.7150/thno.51287. eCollection 2020.
5
Pd@Au Bimetallic Nanoplates Decorated Mesoporous MnO for Synergistic Nucleus-Targeted NIR-II Photothermal and Hypoxia-Relieved Photodynamic Therapy.Pd@Au 双金属纳米板修饰的介孔 MnO 用于协同核靶向近红外二区光热和缺氧缓解光动力治疗。
Adv Healthc Mater. 2020 Jan;9(2):e1901528. doi: 10.1002/adhm.201901528. Epub 2019 Dec 10.
6
A yolk-like multifunctional platform for multimodal imaging and synergistic therapy triggered by a single near-infrared light.一种蛋黄样多功能平台,可通过单一近红外光触发多模态成像和协同治疗。
ACS Nano. 2015 Feb 24;9(2):1630-47. doi: 10.1021/nn5063613. Epub 2015 Jan 15.
7
Hetero-Core-Shell BiNS-Fe@Fe as a Potential Theranostic Nanoplatform for Multimodal Imaging-Guided Simultaneous Photothermal-Photodynamic and Chemodynamic Treatment.核壳型双介孔纳米笼 Fe@Fe 作为一种潜在的多功能诊疗一体化纳米平台用于多模态成像指导下的光热-光动力-化学动力学协同治疗。
ACS Appl Mater Interfaces. 2021 Mar 10;13(9):10728-10740. doi: 10.1021/acsami.0c21579. Epub 2021 Mar 1.
8
Combined chemo/photothermal therapy based on mesoporous silica-Au core-shell nanoparticles for hepatocellular carcinoma treatment.基于介孔硅-金核壳纳米粒子的联合化疗/光热治疗用于肝细胞癌治疗。
Drug Dev Ind Pharm. 2019 Sep;45(9):1487-1495. doi: 10.1080/03639045.2019.1629688. Epub 2019 Jun 20.
9
NIR multiphoton ablation of cancer cells, fluorescence quenching and cellular uptake of dansyl-glutathione-coated gold nanoparticles.近红外多光子消融癌细胞、丹磺酰谷胱甘肽包覆金纳米粒子的荧光猝灭和细胞摄取。
Sci Rep. 2020 Jul 9;10(1):11380. doi: 10.1038/s41598-020-68397-1.
10
Cascade enzymes within self-assembled hybrid nanogel mimicked neutrophil lysosomes for singlet oxygen elevated cancer therapy.自组装杂化纳米凝胶内级联酶模拟嗜中性粒细胞溶酶体用于提升单线态氧的癌症治疗。
Nat Commun. 2019 Jan 16;10(1):240. doi: 10.1038/s41467-018-08234-2.

引用本文的文献

1
NIR-II-Activated iridium single-atom nanozymes for synergistic antibacterial therapy and tissue regeneration in MRSA-infected wounds and acute lung injury.用于耐甲氧西林金黄色葡萄球菌感染伤口和急性肺损伤的协同抗菌治疗及组织再生的近红外二区激活铱单原子纳米酶
Bioact Mater. 2025 May 24;51:543-558. doi: 10.1016/j.bioactmat.2025.05.022. eCollection 2025 Sep.
2
Engineered nanoparticles for imaging and targeted drug delivery in hepatocellular carcinoma.用于肝细胞癌成像和靶向药物递送的工程纳米颗粒。
Exp Hematol Oncol. 2025 Apr 30;14(1):62. doi: 10.1186/s40164-025-00658-z.
3
Carbon Dots in Bioimaging, Biosensing and Therapeutics: A Comprehensive Review.

本文引用的文献

1
Single atom catalysis: a decade of stunning progress and the promise for a bright future.单原子催化:十年惊人进展与光明未来可期
Nat Commun. 2020 Aug 27;11(1):4302. doi: 10.1038/s41467-020-18182-5.
2
Active Sites in Single-Atom Fe-N-C Nanosheets for Selective Electrochemical Dechlorination of 1,2-Dichloroethane to Ethylene.单原子Fe-N-C纳米片中用于将1,2-二氯乙烷选择性电化学脱氯制乙烯的活性位点
ACS Nano. 2020 Aug 25;14(8):9929-9937. doi: 10.1021/acsnano.0c02783. Epub 2020 Jul 22.
3
Room-Temperature Synthesis of Single Iron Site by Electrofiltration for Photoreduction of CO into Tunable Syngas.
用于生物成像、生物传感和治疗的碳点:综述
Small Sci. 2022 May 8;2(6):2200012. doi: 10.1002/smsc.202200012. eCollection 2022 Jun.
4
Surface immobilization of single atoms on heteroatom-doped carbon nanospheres through phenolic-mediated interfacial anchoring for highly efficient biocatalysis.通过酚介导的界面锚定将单原子表面固定在杂原子掺杂的碳纳米球上用于高效生物催化。
Chem Sci. 2025 Jan 20;16(8):3479-3489. doi: 10.1039/d4sc07775j. eCollection 2025 Feb 19.
5
High Fe-Loading Single-Atom Catalyst Boosts ROS Production by Density Effect for Efficient Antibacterial Therapy.高铁负载单原子催化剂通过密度效应促进活性氧生成以实现高效抗菌治疗
Nanomicro Lett. 2024 Oct 4;17(1):32. doi: 10.1007/s40820-024-01522-1.
6
Sharply expanding single-atomically dispersed Fe-N active sites through bidirectional coordination for oxygen reduction.通过双向配位急剧扩展用于氧还原的单原子分散铁氮活性位点。
Chem Sci. 2024 Apr 16;15(19):7259-7268. doi: 10.1039/d4sc01329h. eCollection 2024 May 15.
7
Potential Exploration of Biocompatible Carbon-Coated MoSe Nanoparticles for Exploration of the Photothermal Potential in the Treatment of Human Choriocarcinoma.碳包覆 MoSe 纳米粒子的生物相容性研究及其在人绒毛膜癌光热治疗中的应用潜力。
Int J Nanomedicine. 2024 Mar 7;19:2359-2375. doi: 10.2147/IJN.S444738. eCollection 2024.
8
Solid-state atomic hydrogen as a broad-spectrum RONS scavenger for accelerated diabetic wound healing.固态原子氢作为一种用于加速糖尿病伤口愈合的广谱活性氧氮物种清除剂。
Natl Sci Rev. 2023 Oct 16;11(2):nwad269. doi: 10.1093/nsr/nwad269. eCollection 2024 Feb.
9
Current Advances of Atomically Dispersed Metal-Centered Nanozymes for Tumor Diagnosis and Therapy.原子分散金属中心纳米酶用于肿瘤诊断和治疗的最新进展。
Int J Mol Sci. 2023 Oct 28;24(21):15712. doi: 10.3390/ijms242115712.
10
Destroying pathogen-tumor symbionts synergizing with catalytic therapy of colorectal cancer by biomimetic protein-supported single-atom nanozyme.仿生蛋白负载单原子纳米酶协同催化疗法破坏结直肠癌细胞-病原体共生体
Signal Transduct Target Ther. 2023 Jul 21;8(1):277. doi: 10.1038/s41392-023-01491-8.
通过电过滤在室温下合成单铁位点用于将CO光还原为可调合成气
ACS Nano. 2020 May 26;14(5):6164-6172. doi: 10.1021/acsnano.0c02162. Epub 2020 May 11.
4
Chemical Synthesis of Single Atomic Site Catalysts.单原子位点催化剂的化学合成。
Chem Rev. 2020 Nov 11;120(21):11900-11955. doi: 10.1021/acs.chemrev.9b00818. Epub 2020 Apr 3.
5
Fenton reaction-independent ferroptosis therapy via glutathione and iron redox couple sequentially triggered lipid peroxide generator.通过谷胱甘肽和铁氧化还原对依次触发脂质过氧化物生成器的非芬顿反应依赖性铁死亡疗法。
Biomaterials. 2020 May;241:119911. doi: 10.1016/j.biomaterials.2020.119911. Epub 2020 Feb 25.
6
Exploiting Single Atom Iron Centers in a Porphyrin-like MOF for Efficient Cancer Phototherapy.利用卟啉类 MOF 中的单原子铁中心实现高效癌症光疗。
ACS Appl Mater Interfaces. 2019 Sep 25;11(38):35228-35237. doi: 10.1021/acsami.9b11238. Epub 2019 Sep 12.
7
Single-Atom Nanozyme Based on Nanoengineered Fe-N-C Catalyst with Superior Peroxidase-Like Activity for Ultrasensitive Bioassays.基于纳米工程 Fe-N-C 催化剂的单原子纳米酶具有优异的过氧化物酶样活性,可用于超灵敏的生物分析。
Small. 2019 Nov;15(48):e1901485. doi: 10.1002/smll.201901485. Epub 2019 May 21.
8
Cascade anchoring strategy for general mass production of high-loading single-atomic metal-nitrogen catalysts.级联锚定策略用于大规模制备高负载量单原子金属-氮催化剂。
Nat Commun. 2019 Mar 20;10(1):1278. doi: 10.1038/s41467-019-09290-y.
9
Carbon-dot-supported atomically dispersed gold as a mitochondrial oxidative stress amplifier for cancer treatment.载碳点原子分散金作为一种线粒体氧化应激放大器用于癌症治疗。
Nat Nanotechnol. 2019 Apr;14(4):379-387. doi: 10.1038/s41565-019-0373-6. Epub 2019 Feb 18.
10
Nanocatalytic Tumor Therapy by Single-Atom Catalysts.单原子催化剂的纳米催化肿瘤治疗。
ACS Nano. 2019 Feb 26;13(2):2643-2653. doi: 10.1021/acsnano.9b00457. Epub 2019 Feb 15.