• 文献检索
  • 文档翻译
  • 深度研究
  • 学术资讯
  • Suppr Zotero 插件Zotero 插件
  • 邀请有礼
  • 套餐&价格
  • 历史记录
应用&插件
Suppr Zotero 插件Zotero 插件浏览器插件Mac 客户端Windows 客户端微信小程序
定价
高级版会员购买积分包购买API积分包
服务
文献检索文档翻译深度研究API 文档MCP 服务
关于我们
关于 Suppr公司介绍联系我们用户协议隐私条款
关注我们

Suppr 超能文献

核心技术专利:CN118964589B侵权必究
粤ICP备2023148730 号-1Suppr @ 2026

文献检索

告别复杂PubMed语法,用中文像聊天一样搜索,搜遍4000万医学文献。AI智能推荐,让科研检索更轻松。

立即免费搜索

文件翻译

保留排版,准确专业,支持PDF/Word/PPT等文件格式,支持 12+语言互译。

免费翻译文档

深度研究

AI帮你快速写综述,25分钟生成高质量综述,智能提取关键信息,辅助科研写作。

立即免费体验

BMI1 核定位对于 RAD51 依赖性复制应激反应至关重要,并驱动乳腺癌干细胞的化疗耐药性。

BMI1 nuclear location is critical for RAD51-dependent response to replication stress and drives chemoresistance in breast cancer stem cells.

机构信息

Aix-Marseille Univ, Inserm, CNRS, Institut Paoli-Calmettes, CRCM, Epithelial Stem Cells and Cancer Lab, "Equipe labellisée Ligue Contre le Cancer", Marseille, France.

Aix-Marseille Univ, Inserm, CNRS, Institut Paoli-Calmettes, CRCM, Predictive Oncology, "Equipe labellisée Ligue Contre le Cancer", Marseille, France.

出版信息

Cell Death Dis. 2022 Feb 2;13(2):96. doi: 10.1038/s41419-022-04538-w.

DOI:10.1038/s41419-022-04538-w
PMID:35110528
原文链接:https://pmc.ncbi.nlm.nih.gov/articles/PMC8811067/
Abstract

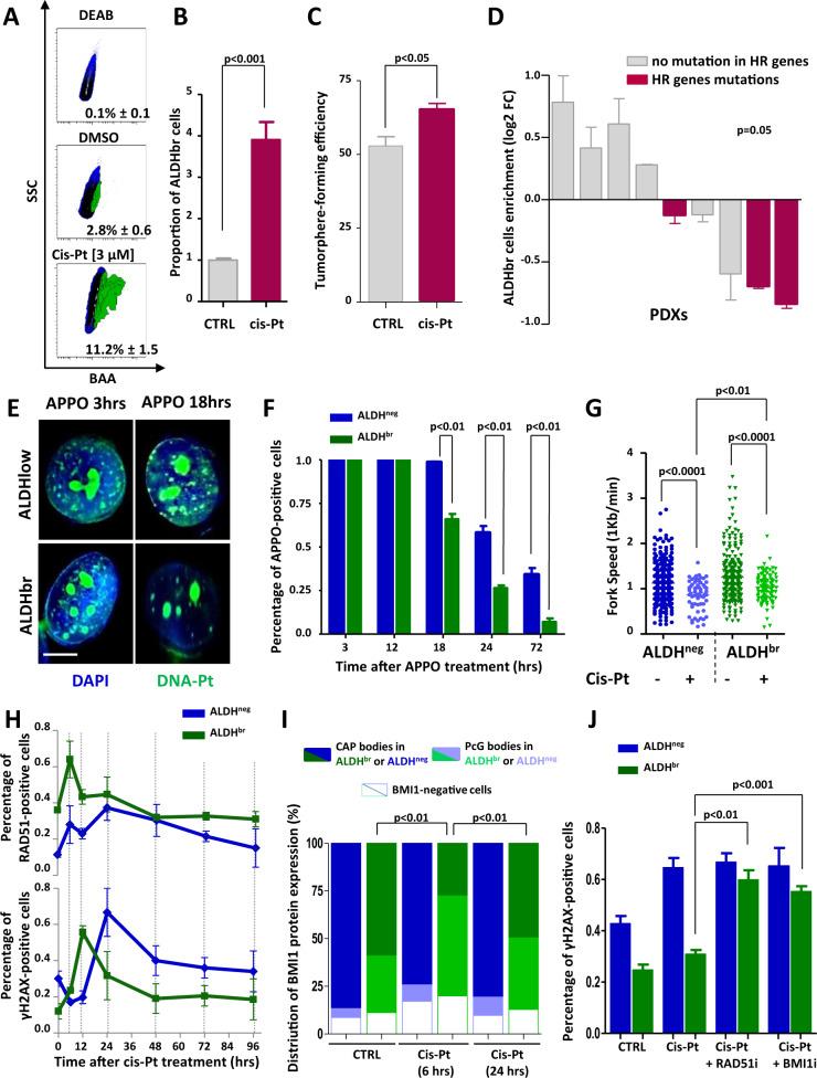
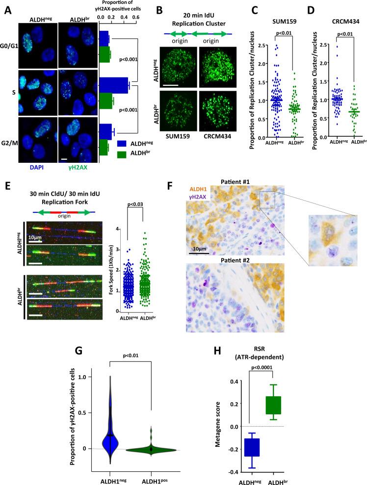
Replication stress (RS) has a pivotal role in tumor initiation, progression, or therapeutic resistance. In this study, we depicted the mechanism of breast cancer stem cells' (bCSCs) response to RS and its clinical implication. We demonstrated that bCSCs present a limited level of RS compared with non-bCSCs in patient samples. We described for the first time that the spatial nuclear location of BMI1 protein triggers RS response in breast cancers. Hence, in bCSCs, BMI1 is rapidly located to stalled replication forks to recruit RAD51 and activate homologous-recombination machinery, whereas in non-bCSCs BMI1 is trapped on demethylated 1q12 megasatellites precluding effective RS response. We further demonstrated that BMI1/RAD51 axis activation is necessary to prevent cisplatin-induced DNA damage and that treatment of patient-derived xenografts with a RAD51 inhibitor sensitizes tumor-initiating cells to cisplatin. The comprehensive view of replicative-stress response in bCSC has profound implications for understanding and improving therapeutic resistance.

摘要

复制压力(RS)在肿瘤的发生、进展或治疗耐药中起着关键作用。在这项研究中,我们描述了乳腺癌干细胞(bCSC)对 RS 的反应及其临床意义的机制。我们在患者样本中证实,与非 bCSC 相比,bCSC 表现出有限的 RS 水平。我们首次描述了 BMI1 蛋白的空间核定位在乳腺癌中触发 RS 反应。因此,在 bCSC 中,BMI1 迅速定位于停滞的复制叉,以招募 RAD51 并激活同源重组机制,而在非 bCSC 中,BMI1 被困在去甲基化的 1q12 大片段上,从而无法有效应对 RS 反应。我们进一步证明,BMI1/RAD51 轴的激活对于预防顺铂诱导的 DNA 损伤是必要的,并且用 RAD51 抑制剂治疗患者来源的异种移植物可使肿瘤起始细胞对顺铂敏感。对 bCSC 中复制应激反应的全面了解对理解和改善治疗耐药性具有深远意义。

https://cdn.ncbi.nlm.nih.gov/pmc/blobs/083a/8811067/c1533bce7295/41419_2022_4538_Fig6_HTML.jpg
https://cdn.ncbi.nlm.nih.gov/pmc/blobs/083a/8811067/01ee86d59d91/41419_2022_4538_Fig1_HTML.jpg
https://cdn.ncbi.nlm.nih.gov/pmc/blobs/083a/8811067/53d2b6f91e03/41419_2022_4538_Fig2_HTML.jpg
https://cdn.ncbi.nlm.nih.gov/pmc/blobs/083a/8811067/33c29edaa13d/41419_2022_4538_Fig3_HTML.jpg
https://cdn.ncbi.nlm.nih.gov/pmc/blobs/083a/8811067/7947ad296bdf/41419_2022_4538_Fig4_HTML.jpg
https://cdn.ncbi.nlm.nih.gov/pmc/blobs/083a/8811067/fe76a6d10908/41419_2022_4538_Fig5_HTML.jpg
https://cdn.ncbi.nlm.nih.gov/pmc/blobs/083a/8811067/c1533bce7295/41419_2022_4538_Fig6_HTML.jpg
https://cdn.ncbi.nlm.nih.gov/pmc/blobs/083a/8811067/01ee86d59d91/41419_2022_4538_Fig1_HTML.jpg
https://cdn.ncbi.nlm.nih.gov/pmc/blobs/083a/8811067/53d2b6f91e03/41419_2022_4538_Fig2_HTML.jpg
https://cdn.ncbi.nlm.nih.gov/pmc/blobs/083a/8811067/33c29edaa13d/41419_2022_4538_Fig3_HTML.jpg
https://cdn.ncbi.nlm.nih.gov/pmc/blobs/083a/8811067/7947ad296bdf/41419_2022_4538_Fig4_HTML.jpg
https://cdn.ncbi.nlm.nih.gov/pmc/blobs/083a/8811067/fe76a6d10908/41419_2022_4538_Fig5_HTML.jpg
https://cdn.ncbi.nlm.nih.gov/pmc/blobs/083a/8811067/c1533bce7295/41419_2022_4538_Fig6_HTML.jpg

相似文献

1
BMI1 nuclear location is critical for RAD51-dependent response to replication stress and drives chemoresistance in breast cancer stem cells.BMI1 核定位对于 RAD51 依赖性复制应激反应至关重要,并驱动乳腺癌干细胞的化疗耐药性。
Cell Death Dis. 2022 Feb 2;13(2):96. doi: 10.1038/s41419-022-04538-w.
2
Enhanced SLC34A2 in breast cancer stem cell-like cells induces chemotherapeutic resistance to doxorubicin via SLC34A2-Bmi1-ABCC5 signaling.乳腺癌干细胞样细胞中增强的溶质载体家族34成员2(SLC34A2)通过SLC34A2-多梳蛋白抑制因子1(Bmi1)-ATP结合盒转运体C5(ABCC5)信号通路诱导对阿霉素的化疗耐药。
Tumour Biol. 2016 Apr;37(4):5049-62. doi: 10.1007/s13277-015-4226-0. Epub 2015 Nov 6.
3
CtBP1 transactivates RAD51 and confers cisplatin resistance to breast cancer cells.CtBP1 转录激活 RAD51 并赋予乳腺癌细胞顺铂耐药性。
Mol Carcinog. 2020 May;59(5):512-519. doi: 10.1002/mc.23175. Epub 2020 Mar 2.
4
Hsp90α Mediates BMI1 Expression in Breast Cancer Stem/Progenitor Cells through Facilitating Nuclear Translocation of c-Myc and EZH2.热休克蛋白 90α 通过促进 c-Myc 和 EZH2 的核转位介导乳腺癌干细胞/祖细胞中 BMI1 的表达。
Int J Mol Sci. 2017 Sep 15;18(9):1986. doi: 10.3390/ijms18091986.
5
Bmi1 regulates self-renewal and epithelial to mesenchymal transition in breast cancer cells through Nanog.Bmi1通过Nanog调节乳腺癌细胞的自我更新和上皮-间质转化。
BMC Cancer. 2014 Oct 28;14:785. doi: 10.1186/1471-2407-14-785.
6
Downregulation of Bmi1 in breast cancer stem cells suppresses tumor growth and proliferation.乳腺癌干细胞中Bmi1的下调抑制肿瘤生长和增殖。
Oncotarget. 2017 Jun 13;8(24):38731-38742. doi: 10.18632/oncotarget.16317.
7
FOXM1 recruits nuclear Aurora kinase A to participate in a positive feedback loop essential for the self-renewal of breast cancer stem cells.叉头框蛋白M1招募细胞核极光激酶A以参与乳腺癌干细胞自我更新所必需的正反馈循环。
Oncogene. 2017 Jun 15;36(24):3428-3440. doi: 10.1038/onc.2016.490. Epub 2017 Jan 23.
8
The prognostic significance of BMI1 expression in invasive breast cancer is dependent on its molecular subtypes.BMI1 表达在浸润性乳腺癌中的预后意义与其分子亚型相关。
Breast Cancer Res Treat. 2020 Aug;182(3):581-589. doi: 10.1007/s10549-020-05719-x. Epub 2020 Jun 10.
9
MCM10 compensates for Myc-induced DNA replication stress in breast cancer stem-like cells.MCM10 补偿乳腺癌干细胞样细胞中 Myc 诱导的 DNA 复制应激。
Cancer Sci. 2021 Mar;112(3):1209-1224. doi: 10.1111/cas.14776. Epub 2021 Jan 22.
10
Enhancing the therapeutic effect via elimination of hepatocellular carcinoma stem cells using Bmi1 siRNA delivered by cationic cisplatin nanocapsules.阳离子顺铂纳米囊载 Bmi1 siRNA 消除肝癌干细胞以增强治疗效果。
Nanomedicine. 2018 Oct;14(7):2009-2021. doi: 10.1016/j.nano.2018.05.012. Epub 2018 May 26.

引用本文的文献

1
Cancer stem cells in personalized therapy: mechanisms, microenvironment crosstalk, and therapeutic vulnerabilities.个性化治疗中的癌症干细胞:机制、微环境相互作用及治疗弱点
Front Cell Dev Biol. 2025 Jul 30;13:1619597. doi: 10.3389/fcell.2025.1619597. eCollection 2025.
2
Cancer stem cell specificity as new targets in breast tumor treatment.癌症干细胞特异性作为乳腺肿瘤治疗的新靶点。
Oncol Res. 2025 Mar 19;33(4):811-819. doi: 10.32604/or.2024.050505. eCollection 2025.
3
Inhibition of the STAT3/Fanconi anemia axis is synthetic lethal with PARP inhibition in breast cancer.

本文引用的文献

1
Targeting replication stress to tackle cancer stem cells.靶向复制应激以攻克癌症干细胞。
Cell Death Dis. 2021 Mar 24;12(4):315. doi: 10.1038/s41419-021-03609-8.
2
Control of replication stress and mitosis in colorectal cancer stem cells through the interplay of PARP1, MRE11 and RAD51.通过 PARP1、MRE11 和 RAD51 的相互作用控制结直肠肿瘤干细胞中的复制应激和有丝分裂。
Cell Death Differ. 2021 Jul;28(7):2060-2082. doi: 10.1038/s41418-020-00733-4. Epub 2021 Feb 2.
3
EMT Transcription Factor ZEB1 Represses the Mutagenic POLθ-Mediated End-Joining Pathway in Breast Cancers.
在乳腺癌中,抑制信号转导与转录激活因子3/范可尼贫血轴与PARP抑制具有合成致死性。
Nat Commun. 2025 Mar 4;16(1):2159. doi: 10.1038/s41467-025-57476-4.
4
PRMT5-regulated splicing of DNA repair genes drives chemoresistance in breast cancer stem cells.PRMT5调控的DNA修复基因剪接驱动乳腺癌干细胞的化疗耐药性。
Oncogene. 2025 Apr;44(13):862-876. doi: 10.1038/s41388-024-03264-1. Epub 2024 Dec 18.
5
Crotonylation of MCM6 enhances chemotherapeutics sensitivity of breast cancer via inducing DNA replication stress.MCM6的巴豆酰化通过诱导DNA复制应激增强乳腺癌的化疗敏感性。
Cell Prolif. 2025 Feb;58(2):e13759. doi: 10.1111/cpr.13759. Epub 2024 Oct 30.
6
DUX4-induced HSATII transcription causes KDM2A/B-PRC1 nuclear foci and impairs DNA damage response.DUX4 诱导的 HSATII 转录导致 KDM2A/B-PRC1 核焦点,并损害 DNA 损伤反应。
J Cell Biol. 2024 May 6;223(5). doi: 10.1083/jcb.202303141. Epub 2024 Mar 7.
7
Post-translational modifications of histones: Mechanisms, biological functions, and therapeutic targets.组蛋白的翻译后修饰:机制、生物学功能及治疗靶点。
MedComm (2020). 2023 May 20;4(3):e292. doi: 10.1002/mco2.292. eCollection 2023 Jun.
8
DNA Repair and Therapeutic Strategies in Cancer Stem Cells.癌症干细胞中的DNA修复与治疗策略
Cancers (Basel). 2023 Mar 22;15(6):1897. doi: 10.3390/cancers15061897.
9
siRNA and targeted delivery systems in breast cancer therapy.乳腺癌治疗中的小干扰RNA及靶向递送系统
Clin Transl Oncol. 2023 May;25(5):1167-1188. doi: 10.1007/s12094-022-03043-y. Epub 2022 Dec 23.
10
Tumor microenvironment enriches the stemness features: the architectural event of therapy resistance and metastasis.肿瘤微环境丰富了干性特征:治疗抵抗和转移的结构事件。
Mol Cancer. 2022 Dec 22;21(1):225. doi: 10.1186/s12943-022-01682-x.
EMT 转录因子 ZEB1 抑制乳腺癌中突变 POLθ 介导的末端连接途径。
Cancer Res. 2021 Mar 15;81(6):1595-1606. doi: 10.1158/0008-5472.CAN-20-2626. Epub 2020 Nov 25.
4
PARP Inhibitors: Clinical Relevance, Mechanisms of Action and Tumor Resistance.聚(ADP-核糖)聚合酶抑制剂:临床相关性、作用机制及肿瘤耐药性
Front Cell Dev Biol. 2020 Sep 9;8:564601. doi: 10.3389/fcell.2020.564601. eCollection 2020.
5
SPT6-driven error-free DNA repair safeguards genomic stability of glioblastoma cancer stem-like cells.SPT6 驱动的无错误 DNA 修复可保护胶质母细胞瘤癌干细胞样细胞的基因组稳定性。
Nat Commun. 2020 Sep 18;11(1):4709. doi: 10.1038/s41467-020-18549-8.
6
A genome-wide RNAi screen reveals essential therapeutic targets of breast cancer stem cells.全基因组 RNAi 筛选揭示了乳腺癌干细胞的关键治疗靶点。
EMBO Mol Med. 2019 Oct;11(10):e9930. doi: 10.15252/emmm.201809930. Epub 2019 Sep 2.
7
Replication stress response in cancer stem cells as a target for chemotherapy.癌症干细胞中的复制应激反应作为化疗的靶点。
Semin Cancer Biol. 2018 Dec;53:31-41. doi: 10.1016/j.semcancer.2018.08.003. Epub 2018 Aug 3.
8
Replication Stress Drives Constitutive Activation of the DNA Damage Response and Radioresistance in Glioblastoma Stem-like Cells.复制压力驱动神经胶质瘤干细胞样细胞中 DNA 损伤反应和放射抗性的组成性激活。
Cancer Res. 2018 Sep 1;78(17):5060-5071. doi: 10.1158/0008-5472.CAN-18-0569. Epub 2018 Jul 5.
9
Replication Fork Reversal: Players and Guardians.复制叉反转:参与者与守护者
Mol Cell. 2017 Dec 7;68(5):830-833. doi: 10.1016/j.molcel.2017.11.022.
10
Classifying the evolutionary and ecological features of neoplasms.对肿瘤的进化和生态特征进行分类。
Nat Rev Cancer. 2017 Oct;17(10):605-619. doi: 10.1038/nrc.2017.69. Epub 2017 Sep 15.