Suppr超能文献

葡萄籽原花青素通过抗氧化作用和抑制丝裂原活化蛋白激酶信号通路对睾丸和肠道发挥辐射防护作用。

Grape Seed Proanthocyanidins Exert a Radioprotective Effect on the Testes and Intestines Through Antioxidant Effects and Inhibition of MAPK Signal Pathways.

作者信息

Shen Hui, Han Jun, Liu Chunlei, Cao Fei, Huang Yijuan

机构信息

Department of Central Laboratory, First Hospital of Jiaxing, Affiliated Hospital of Jiaxing University, Jiaxing, China.

Department of Radiology, First Hospital of Jiaxing, Affiliated Hospital of Jiaxing University, Jiaxing, China.

出版信息

Front Med (Lausanne). 2022 Jan 24;8:836528. doi: 10.3389/fmed.2021.836528. eCollection 2021.

Abstract

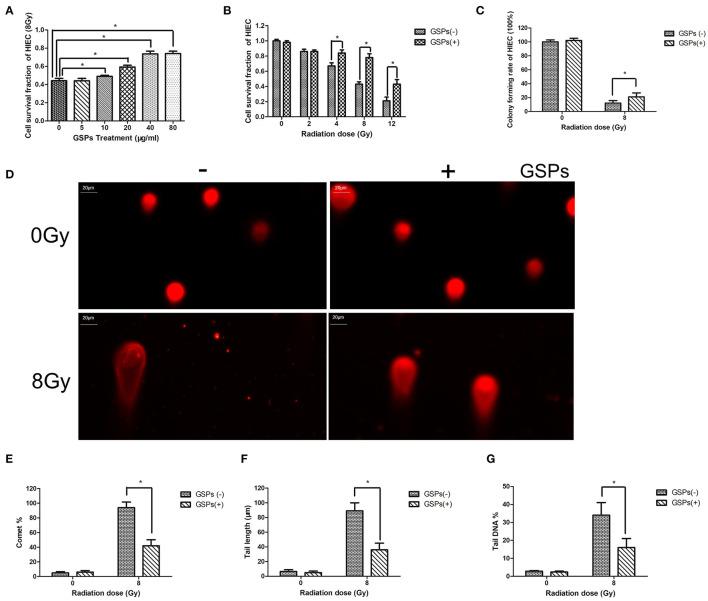
The testes and intestines are highly sensitive to ionizing radiation. Low-dose radiation can cause infertility and enteritis. However, there is a lack of safe and efficient radioprotective agents. This study aims to investigate the radioprotective effects of grape seed proanthocyanidins (GSPs) on testicular and intestinal damage induced by ionizing radiation. , GSPs reduced the apoptosis and proliferation inhibition of mouse testicular stromal cells TM3 and human small intestinal crypt epithelial cells HIEC induced by ionizing radiation, and alleviated DNA double-strand breaks. , GSPs ameliorated the pathological damage of the testes and intestines induced by ionizing radiation, and protected the endocrine function of the testes and the barrier function of the intestines. In addition, we preliminarily proved that the radioprotective effect of GSPs is related to its antioxidant effect and inhibition of MAPK signaling pathways. Our results indicate that GSPs are expected to be a safe and effective radioprotective drug.

摘要

睾丸和肠道对电离辐射高度敏感。低剂量辐射可导致不育和肠炎。然而,目前缺乏安全有效的辐射防护剂。本研究旨在探讨葡萄籽原花青素(GSPs)对电离辐射诱导的睾丸和肠道损伤的辐射防护作用。结果表明,GSPs可减少电离辐射诱导的小鼠睾丸间质细胞TM3和人小肠隐窝上皮细胞HIEC的凋亡和增殖抑制,并减轻DNA双链断裂。此外,GSPs改善了电离辐射诱导的睾丸和肠道的病理损伤,并保护了睾丸的内分泌功能和肠道的屏障功能。另外,我们初步证明GSPs的辐射防护作用与其抗氧化作用和对MAPK信号通路的抑制有关。我们的结果表明,GSPs有望成为一种安全有效的辐射防护药物。

https://cdn.ncbi.nlm.nih.gov/pmc/blobs/c5a5/8818786/3b649a5dba75/fmed-08-836528-g0001.jpg

文献AI研究员

20分钟写一篇综述,助力文献阅读效率提升50倍。

立即体验

用中文搜PubMed

大模型驱动的PubMed中文搜索引擎

马上搜索

文档翻译

学术文献翻译模型,支持多种主流文档格式。

立即体验