Department of Thoracic Surgery, Fujian Provincial Hospital, Shengli Clinical Medical College of Fujian Medical University, Fuzhou, Fujian Province, China.
Bioengineered. 2022 Mar;13(3):4991-5004. doi: 10.1080/21655979.2022.2037956.
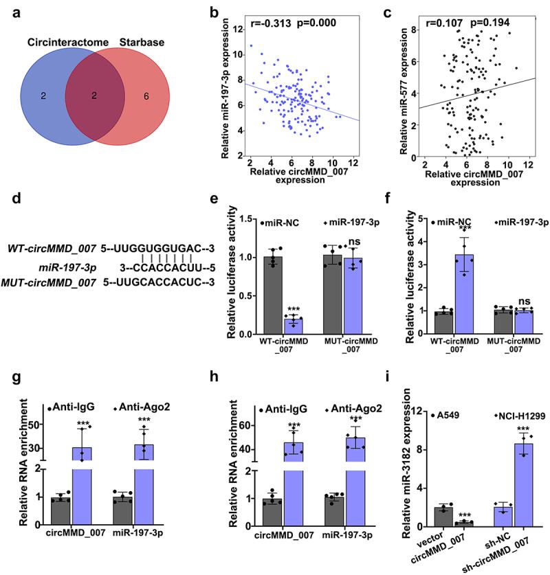
Circular RNAs play important roles in cancer biology. In this research, we explored the underlying function and mechanism of cirMMD_007 in lung adenocarcinoma (LC). Clinical lung adenocarcinoma samples were obtained from surgery. Bioinformatic databases were used to predict miRNAs that can potentially target circRNAs and miRNA target genes. hsa_circMMD_007, miR-197-3p, and PTPN9 mRNA expressions were investigated by qRT-PCR. Protein expressions were examined using Western blot. The proliferation abilities were assessed by Cell Counting Kit-8 assays. Wound healing cell migration assay was applied to evaluate cell migration ability. Luciferase reporter assay and rescue experiments were then performed to elucidate the underlying mechanism. We found that the expression of circMMD_007 was abnormally increased in LC. The expression of circMMD_007 was higher in advanced stages. Knockout of circMMD_007 hindered the tumorigenesis of LC in vivo and in vitro. circMMD_007 could negatively regulate the expression of miR-197-3p. PTPN9 behaved to be a molecular target of miR-197-3p. In summary, this research demonstrated that circular RNA circMMD_007 could promote the oncogenic effects in the progression of LC through miR-197-3p/PTPN9 axis.
环状 RNA 在癌症生物学中发挥重要作用。在这项研究中,我们探索了 cirMMD_007 在肺腺癌(LC)中的潜在功能和机制。从手术中获得临床肺腺癌样本。生物信息学数据库用于预测可能靶向 circRNAs 和 miRNA 靶基因的 miRNAs。通过 qRT-PCR 研究 hsa_circMMD_007、miR-197-3p 和 PTPN9 mRNA 的表达。使用 Western blot 检测蛋白表达。通过细胞计数试剂盒-8 测定评估增殖能力。应用划痕愈合细胞迁移测定评估细胞迁移能力。然后进行荧光素酶报告基因测定和挽救实验以阐明潜在机制。我们发现 circMMD_007 在 LC 中的表达异常升高。circMMD_007 的表达在晚期更高。circMMD_007 的敲除阻碍了 LC 在体内和体外的肿瘤发生。circMMD_007 可以负调控 miR-197-3p 的表达。PTPN9 是 miR-197-3p 的分子靶标。总之,这项研究表明,环状 RNA circMMD_007 可以通过 miR-197-3p/PTPN9 轴促进 LC 进展中的致癌作用。