• 文献检索
  • 文档翻译
  • 深度研究
  • 学术资讯
  • Suppr Zotero 插件Zotero 插件
  • 邀请有礼
  • 套餐&价格
  • 历史记录
应用&插件
Suppr Zotero 插件Zotero 插件浏览器插件Mac 客户端Windows 客户端微信小程序
定价
高级版会员购买积分包购买API积分包
服务
文献检索文档翻译深度研究API 文档MCP 服务
关于我们
关于 Suppr公司介绍联系我们用户协议隐私条款
关注我们

Suppr 超能文献

核心技术专利:CN118964589B侵权必究
粤ICP备2023148730 号-1Suppr @ 2026

文献检索

告别复杂PubMed语法,用中文像聊天一样搜索,搜遍4000万医学文献。AI智能推荐,让科研检索更轻松。

立即免费搜索

文件翻译

保留排版,准确专业,支持PDF/Word/PPT等文件格式,支持 12+语言互译。

免费翻译文档

深度研究

AI帮你快速写综述,25分钟生成高质量综述,智能提取关键信息,辅助科研写作。

立即免费体验

KGF-2 通过 Akt/Nrf2/HO-1 通路对人晶状体上皮细胞氧化应激损伤和细胞凋亡的保护作用。

Protection of Human Lens Epithelial Cells from Oxidative Stress Damage and Cell Apoptosis by KGF-2 through the Akt/Nrf2/HO-1 Pathway.

机构信息

Department of Ophthalmology, The Second Affiliated Hospital and Yuying Children's Hospital of Wenzhou Medical University, Wenzhou 325000, China.

School of Pharmaceutical Science, Wenzhou Medical University, Wenzhou 325000, China.

出版信息

Oxid Med Cell Longev. 2022 Feb 17;2022:6933812. doi: 10.1155/2022/6933812. eCollection 2022.

DOI:10.1155/2022/6933812
PMID:35222803
原文链接:https://pmc.ncbi.nlm.nih.gov/articles/PMC8872674/
Abstract

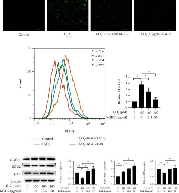
Oxidative stress exerts a significant influence on the pathogenesis of various cataracts by inducing degradation and aggregation of lens proteins and apoptosis of lens epithelial cells. Keratinocyte growth factor-2 (KGF-2) exerts a favorable cytoprotective effect against oxidative stress and . In this work, we investigated the molecular mechanisms of KGF-2 against hydrogen peroxide- (HO-) induced oxidative stress and apoptosis in human lens epithelial cells (HLECs) and rat lenses. KGF-2 pretreatment could reduce HO-induced cytotoxicity as well as reactive oxygen species (ROS) accumulation. KGF-2 also increases B-cell lymphoma-2 (Bcl-2), quinine oxidoreductase-1 (NQO-1), superoxide dismutase (SOD2), and catalase (CAT) levels while decreasing the expression level of Bcl2-associated X (Bax) and cleaved caspase-3 in HO-stimulated HLECs. LY294002, the phosphatidylinositol-3-kinase (PI3K)/Akt inhibitor, abolished KGF-2's effect to some extent, demonstrating that KGF-2 protected HLECs via the PI3K/Akt pathway. On the other hand, KGF-2 activated the Nrf2/HO-1 pathway by regulating the PI3K/Akt pathway. Silencing nuclear factor erythroid 2-related factor 2 (Nrf2) by targeted-siRNA and inhibiting heme oxygenase-1 (HO-1) through zinc protoporphyrin IX (ZnPP) significantly decreased cytoprotection of KGF-2. Furthermore, as revealed by lens organ culture assays, KGF-2 treatment decreased HO-induced lens opacity in a concentration-dependent manner. As demonstrated by these data, KGF-2 resisted HO-mediated apoptosis and oxidative stress in HLECs through Nrf2/HO-1 and PI3K/Akt pathways, suggesting a potential protective effect against the formation of cataracts.

摘要

氧化应激通过诱导晶状体蛋白降解和聚集以及晶状体上皮细胞凋亡,对各种白内障的发病机制产生重大影响。角质细胞生长因子-2(KGF-2)对氧化应激具有良好的细胞保护作用,并能。在这项工作中,我们研究了 KGF-2 对人晶状体上皮细胞(HLECs)和大鼠晶状体中过氧化氢(HO-)诱导的氧化应激和细胞凋亡的分子机制。KGF-2 预处理可降低 HO 诱导的细胞毒性和活性氧(ROS)积累。KGF-2 还增加 B 细胞淋巴瘤-2(Bcl-2)、醌氧化还原酶-1(NQO-1)、超氧化物歧化酶(SOD2)和过氧化氢酶(CAT)的水平,同时降低 HO 刺激的 HLECs 中 Bcl2 相关 X(Bax)和裂解 caspase-3 的表达水平。PI3K/Akt 抑制剂 LY294002 在一定程度上消除了 KGF-2 的作用,表明 KGF-2 通过 PI3K/Akt 途径保护 HLECs。另一方面,KGF-2 通过调节 PI3K/Akt 通路激活 Nrf2/HO-1 通路。通过靶向-siRNA 沉默核因子红细胞 2 相关因子 2(Nrf2)并通过锌原卟啉 IX(ZnPP)抑制血红素加氧酶-1(HO-1)显著降低了 KGF-2 的细胞保护作用。此外,晶状体器官培养实验表明,KGF-2 以浓度依赖的方式降低 HO 诱导的晶状体混浊。这些数据表明,KGF-2 通过 Nrf2/HO-1 和 PI3K/Akt 通路抵抗 HO 介导的 HLECs 凋亡和氧化应激,提示其对白内障形成具有潜在的保护作用。

https://cdn.ncbi.nlm.nih.gov/pmc/blobs/9d7b/8872674/b7e4d2b022ba/OMCL2022-6933812.006.jpg
https://cdn.ncbi.nlm.nih.gov/pmc/blobs/9d7b/8872674/f93c2726b6ed/OMCL2022-6933812.001.jpg
https://cdn.ncbi.nlm.nih.gov/pmc/blobs/9d7b/8872674/f38970aeab2a/OMCL2022-6933812.002.jpg
https://cdn.ncbi.nlm.nih.gov/pmc/blobs/9d7b/8872674/b734ff949575/OMCL2022-6933812.003.jpg
https://cdn.ncbi.nlm.nih.gov/pmc/blobs/9d7b/8872674/c8ff6937ceaf/OMCL2022-6933812.004.jpg
https://cdn.ncbi.nlm.nih.gov/pmc/blobs/9d7b/8872674/c31a57f6e9c0/OMCL2022-6933812.005.jpg
https://cdn.ncbi.nlm.nih.gov/pmc/blobs/9d7b/8872674/b7e4d2b022ba/OMCL2022-6933812.006.jpg
https://cdn.ncbi.nlm.nih.gov/pmc/blobs/9d7b/8872674/f93c2726b6ed/OMCL2022-6933812.001.jpg
https://cdn.ncbi.nlm.nih.gov/pmc/blobs/9d7b/8872674/f38970aeab2a/OMCL2022-6933812.002.jpg
https://cdn.ncbi.nlm.nih.gov/pmc/blobs/9d7b/8872674/b734ff949575/OMCL2022-6933812.003.jpg
https://cdn.ncbi.nlm.nih.gov/pmc/blobs/9d7b/8872674/c8ff6937ceaf/OMCL2022-6933812.004.jpg
https://cdn.ncbi.nlm.nih.gov/pmc/blobs/9d7b/8872674/c31a57f6e9c0/OMCL2022-6933812.005.jpg
https://cdn.ncbi.nlm.nih.gov/pmc/blobs/9d7b/8872674/b7e4d2b022ba/OMCL2022-6933812.006.jpg

相似文献

1
Protection of Human Lens Epithelial Cells from Oxidative Stress Damage and Cell Apoptosis by KGF-2 through the Akt/Nrf2/HO-1 Pathway.KGF-2 通过 Akt/Nrf2/HO-1 通路对人晶状体上皮细胞氧化应激损伤和细胞凋亡的保护作用。
Oxid Med Cell Longev. 2022 Feb 17;2022:6933812. doi: 10.1155/2022/6933812. eCollection 2022.
2
Oxyresveratrol protects human lens epithelial cells against hydrogen peroxide-induced oxidative stress and apoptosis by activation of Akt/HO-1 pathway.氧代白藜芦醇通过激活 Akt/HO-1 通路保护人晶状体上皮细胞免受过氧化氢诱导的氧化应激和细胞凋亡。
J Pharmacol Sci. 2019 Mar;139(3):166-173. doi: 10.1016/j.jphs.2019.01.003. Epub 2019 Jan 22.
3
Cytoprotective effect of chlorogenic acid against hydrogen peroxide-induced oxidative stress in MC3T3-E1 cells through PI3K/Akt-mediated Nrf2/HO-1 signaling pathway.绿原酸通过PI3K/Akt介导的Nrf2/HO-1信号通路对过氧化氢诱导的MC3T3-E1细胞氧化应激的细胞保护作用。
Oncotarget. 2017 Feb 28;8(9):14680-14692. doi: 10.18632/oncotarget.14747.
4
Rhein from Rheum rhabarbarum Inhibits Hydrogen-Peroxide-Induced Oxidative Stress in Intestinal Epithelial Cells Partly through PI3K/Akt-Mediated Nrf2/HO-1 Pathways.大黄中的大黄酸通过 PI3K/Akt 介导的 Nrf2/HO-1 通路部分抑制肠上皮细胞过氧化氢诱导的氧化应激。
J Agric Food Chem. 2019 Mar 6;67(9):2519-2529. doi: 10.1021/acs.jafc.9b00037. Epub 2019 Feb 25.
5
Piceatannol Protects Human Retinal Pigment Epithelial Cells against Hydrogen Peroxide Induced Oxidative Stress and Apoptosis through Modulating PI3K/Akt Signaling Pathway.白皮杉醇通过调节 PI3K/Akt 信号通路保护人视网膜色素上皮细胞免受过氧化氢诱导的氧化应激和细胞凋亡。
Nutrients. 2019 Jul 4;11(7):1515. doi: 10.3390/nu11071515.
6
The cytoprotective effects of 7,8-dihydroxyflavone against oxidative stress are mediated by the upregulation of Nrf2-dependent HO-1 expression through the activation of the PI3K/Akt and ERK pathways in C2C12 myoblasts.7,8-二羟基黄酮通过激活 C2C12 成肌细胞中的 PI3K/Akt 和 ERK 通路,上调 Nrf2 依赖性 HO-1 表达,从而发挥其抗氧化应激的细胞保护作用。
Int J Mol Med. 2015 Aug;36(2):501-10. doi: 10.3892/ijmm.2015.2256. Epub 2015 Jun 22.
7
Recombinant human klotho protects against hydrogen peroxide-mediated injury in human retinal pigment epithelial cells via the PI3K/Akt-Nrf2/HO-1 signaling pathway.重组人 klotho 通过 PI3K/Akt-Nrf2/HO-1 信号通路保护人视网膜色素上皮细胞免受过氧化氢介导的损伤。
Bioengineered. 2022 May;13(5):11767-11781. doi: 10.1080/21655979.2022.2071023.
8
Garcinia xanthochymus extract protects PC12 cells from HO-induced apoptosis through modulation of PI3K/AKT and NRF2/HO-1 pathways.藤黄果提取物通过调节 PI3K/AKT 和 NRF2/HO-1 通路保护 PC12 细胞免受 HO 诱导的细胞凋亡。
Chin J Nat Med. 2017 Nov;15(11):825-833. doi: 10.1016/S1875-5364(18)30016-5.
9
Role of PI3K/Akt-Mediated Nrf2/HO-1 Signaling Pathway in Resveratrol Alleviation of Zearalenone-Induced Oxidative Stress and Apoptosis in TM4 Cells.白藜芦醇通过 PI3K/Akt 介导的 Nrf2/HO-1 信号通路减轻玉米赤霉烯酮诱导的 TM4 细胞氧化应激和凋亡
Toxins (Basel). 2022 Oct 26;14(11):733. doi: 10.3390/toxins14110733.
10
Resveratrol Attenuates the Cytotoxicity Induced by Amyloid-β in PC12 Cells by Upregulating Heme Oxygenase-1 via the PI3K/Akt/Nrf2 Pathway.白藜芦醇通过激活 PI3K/Akt/Nrf2 通路上调血红素氧合酶-1 减轻淀粉样β肽诱导的 PC12 细胞损伤。
Neurochem Res. 2018 Feb;43(2):297-305. doi: 10.1007/s11064-017-2421-7. Epub 2017 Oct 31.

引用本文的文献

1
Research progress and strategies for the biosynthesis of keratinocyte growth factor-2 (KGF-2) in .角质形成细胞生长因子-2(KGF-2)在……中的生物合成研究进展及策略
PeerJ. 2025 May 27;13:e19440. doi: 10.7717/peerj.19440. eCollection 2025.
2
Ameliorating effect of the aldose reductase inhibitor 1-Acetyl-5-phenyl-1 H-pyrrol-3-ylacetate on galactose-induced cataract.醛糖还原酶抑制剂1-乙酰基-5-苯基-1H-吡咯-3-基乙酸酯对半乳糖诱导性白内障的改善作用
Sci Rep. 2025 Apr 14;15(1):12759. doi: 10.1038/s41598-025-98079-9.
3
Association between systemic immune inflammation index and cataract incidence from 2005 to 2008.

本文引用的文献

1
Aβ monomers protect lens epithelial cells against oxidative stress by upregulating CDC25B.Aβ 单体通过上调 CDC25B 来保护晶状体上皮细胞免受氧化应激。
Free Radic Biol Med. 2021 Nov 1;175:161-170. doi: 10.1016/j.freeradbiomed.2021.08.242. Epub 2021 Aug 31.
2
Loganin Attenuates Septic Acute Renal Injury with the Participation of AKT and Nrf2/HO-1 Signaling Pathways.马钱苷通过 AKT 和 Nrf2/HO-1 信号通路减轻脓毒症急性肾损伤。
Drug Des Devel Ther. 2021 Feb 11;15:501-513. doi: 10.2147/DDDT.S294266. eCollection 2021.
3
Beta-naphthoflavone inhibits LPS-induced inflammation in BV-2 cells via AKT/Nrf-2/HO-1-NF-κB signaling axis.
2005年至2008年全身免疫炎症指数与白内障发病率之间的关联。
Sci Rep. 2025 Jan 2;15(1):499. doi: 10.1038/s41598-024-84204-7.
4
Oxidative Stress and Cataract Formation: Evaluating the Efficacy of Antioxidant Therapies.氧化应激与白内障形成:评估抗氧化疗法的疗效。
Biomolecules. 2024 Aug 25;14(9):1055. doi: 10.3390/biom14091055.
5
Oxidative stress, epigenetic regulation and pathological processes of lens epithelial cells underlying diabetic cataract.糖尿病性白内障中晶状体上皮细胞的氧化应激、表观遗传调控及病理过程
Adv Ophthalmol Pract Res. 2023 Oct 10;3(4):180-186. doi: 10.1016/j.aopr.2023.10.001. eCollection 2023 Nov-Dec.
6
Based on Network Pharmacology and Gut Microbiota Analysis to Investigate the Mechanism of the Laxative Effect of Pterostilbene on Loperamide-Induced Slow Transit Constipation in Mice.基于网络药理学和肠道菌群分析探究白藜芦醇对洛哌丁胺诱导的小鼠慢传输型便秘的缓泻作用机制
Front Pharmacol. 2022 May 16;13:913420. doi: 10.3389/fphar.2022.913420. eCollection 2022.
β-萘黄酮通过 AKT/Nrf-2/HO-1-NF-κB 信号通路抑制 LPS 诱导的 BV-2 细胞炎症。
Immunobiology. 2020 Jul;225(4):151965. doi: 10.1016/j.imbio.2020.151965. Epub 2020 May 28.
4
Fibroblast Growth Factor 10 Attenuates Renal Damage by Regulating Endoplasmic Reticulum Stress After Ischemia-Reperfusion Injury.成纤维细胞生长因子10通过调节缺血再灌注损伤后的内质网应激减轻肾脏损伤。
Front Pharmacol. 2020 Feb 7;11:39. doi: 10.3389/fphar.2020.00039. eCollection 2020.
5
FGF10 Enhances Peripheral Nerve Regeneration the Preactivation of the PI3K/Akt Signaling-Mediated Antioxidant Response.FGF10通过PI3K/Akt信号介导的抗氧化反应的预激活增强周围神经再生。
Front Pharmacol. 2019 Oct 16;10:1224. doi: 10.3389/fphar.2019.01224. eCollection 2019.
6
Rhein from Rheum rhabarbarum Inhibits Hydrogen-Peroxide-Induced Oxidative Stress in Intestinal Epithelial Cells Partly through PI3K/Akt-Mediated Nrf2/HO-1 Pathways.大黄中的大黄酸通过 PI3K/Akt 介导的 Nrf2/HO-1 通路部分抑制肠上皮细胞过氧化氢诱导的氧化应激。
J Agric Food Chem. 2019 Mar 6;67(9):2519-2529. doi: 10.1021/acs.jafc.9b00037. Epub 2019 Feb 25.
7
Toxicology study of long-term administration of rhKGF-2 eye drops on rabbit corneas.rhKGF-2 滴眼液长期给药对兔眼角膜的毒理学研究。
Regul Toxicol Pharmacol. 2019 Apr;103:189-195. doi: 10.1016/j.yrtph.2019.02.002. Epub 2019 Feb 5.
8
Oxyresveratrol protects human lens epithelial cells against hydrogen peroxide-induced oxidative stress and apoptosis by activation of Akt/HO-1 pathway.氧代白藜芦醇通过激活 Akt/HO-1 通路保护人晶状体上皮细胞免受过氧化氢诱导的氧化应激和细胞凋亡。
J Pharmacol Sci. 2019 Mar;139(3):166-173. doi: 10.1016/j.jphs.2019.01.003. Epub 2019 Jan 22.
9
FGF10 Protects Against Renal Ischemia/Reperfusion Injury by Regulating Autophagy and Inflammatory Signaling.成纤维细胞生长因子10通过调节自噬和炎症信号通路来保护肾脏免受缺血/再灌注损伤。
Front Genet. 2018 Nov 23;9:556. doi: 10.3389/fgene.2018.00556. eCollection 2018.
10
S-Allyl Cysteine Alleviates Hydrogen Peroxide Induced Oxidative Injury and Apoptosis through Upregulation of Akt/Nrf-2/HO-1 Signaling Pathway in HepG2 Cells.S-烯丙半胱氨酸通过上调 HepG2 细胞中 Akt/Nrf-2/HO-1 信号通路缓解过氧化氢诱导的氧化损伤和细胞凋亡。
Biomed Res Int. 2018 Nov 1;2018:3169431. doi: 10.1155/2018/3169431. eCollection 2018.