Suppr超能文献

具有多酶活性的可生物降解 MoSe-聚乙烯吡咯烷酮纳米颗粒用于改善急性胰腺炎。

Biodegradable MoSe-polyvinylpyrrolidone nanoparticles with multi-enzyme activity for ameliorating acute pancreatitis.

机构信息

Department of Gastroenterology, Changhai Hospital, Naval Military Medical University, No. 168 Changhai Road, Shanghai, 200433, China.

Department of Chemistry, School of Materials and Chemistry, University of Shanghai for Science and Technology, No. 516 Jungong Road, Shanghai, 200093, China.

出版信息

J Nanobiotechnology. 2022 Mar 5;20(1):113. doi: 10.1186/s12951-022-01288-x.

Abstract

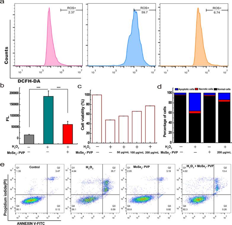
Exogenous antioxidant materials mimicking endogenous antioxidant systems are commonly used for the treatment of oxidative stress-induced injuries. Thus, artificial enzymes have emerged as promising candidates for balancing and treating the dysregulation of redox homeostasis in vivo. Herein, a one-pot hydrothermal strategy for the facile preparation of MoSe-polyvinylpyrrolidone (PVP) nanoparticles (NPs) is reported. The synthesized NPs were biodegradable due to their exposure to oxygen and exhibited high stability. Moreover, they effectively mimicked various naturally occurring enzymes (including catalase, superoxide dismutase, peroxidase, and glutathione peroxidase) and scavenged free radicals, such as 3-ethylbenzothiazoline-6-sulfonic acid, ·OH, ·O, and 1,1-diphenyl-2-picrylhydrazyl radical. Further apoptosis detection studies revealed that MoSe-PVP NPs significantly increased the cell survival probability in HO in a concentration-dependent manner. The cytoprotective effect of MoSe-PVP NPs was explored for an animal model of acute pancreatitis, which confirmed its remarkable therapeutic efficacy. Owing to the biodegradable and biocompatible nature of MoSe-PVP NPs, the findings of this work can stimulate the development of other artificial nanoenzymes for antioxidant therapies.

摘要

外源性抗氧化材料模拟内源性抗氧化系统,常用于治疗氧化应激诱导的损伤。因此,人工酶已成为平衡和治疗体内氧化还原稳态失调的有前途的候选物。本文报道了一种简便制备 MoSe-聚乙烯吡咯烷酮(PVP)纳米粒子(NPs)的一锅水热策略。由于暴露于氧气中,合成的 NPs 是可生物降解的,并且表现出高稳定性。此外,它们有效地模拟了各种天然存在的酶(包括过氧化氢酶、超氧化物歧化酶、过氧化物酶和谷胱甘肽过氧化物酶),并清除了自由基,如 3-乙基苯并噻唑啉-6-磺酸、·OH、·O 和 1,1-二苯基-2-苦基肼自由基。进一步的细胞凋亡检测研究表明,MoSe-PVP NPs 以浓度依赖的方式显著增加了 HO 中的细胞存活率。MoSe-PVP NPs 的细胞保护作用在急性胰腺炎动物模型中得到了探索,证实了其显著的治疗效果。由于 MoSe-PVP NPs 的可生物降解和生物相容性,这项工作的结果可以激发其他用于抗氧化治疗的人工纳米酶的开发。

https://cdn.ncbi.nlm.nih.gov/pmc/blobs/4f69/8898412/7b9aab7d903e/12951_2022_1288_Sch1_HTML.jpg

文献AI研究员

20分钟写一篇综述,助力文献阅读效率提升50倍。

立即体验

用中文搜PubMed

大模型驱动的PubMed中文搜索引擎

马上搜索

文档翻译

学术文献翻译模型,支持多种主流文档格式。

立即体验