Suppr超能文献

男性特异性长链非编码RNA睾丸特异性转录本Y连锁15通过海绵化微小RNA let-7a-5p调控Wnt家族成员1/β-连环蛋白信号通路来促进胃癌细胞生长。

Male-specific long non-coding RNA testis-specific transcript, Y-linked 15 promotes gastric cancer cell growth by regulating Wnt family member 1/β-catenin signaling by sponging microRNA let-7a-5p.

作者信息

Zheng XiaoYing, Peng BingJun, Wu XinChun, Ye JunLing, Zhao HaiYun, Li YanJun, Chen RuiHui, Gong Xue, Zhang HaiYan, Guo XinJian

机构信息

Department of Pathology, Affiliated Hospital of Qinghai University, Xining, China.

Department of Medical Imaging Center, Affiliated Hospital of Qinghai University, Xining, China.

出版信息

Bioengineered. 2022 Apr;13(4):8605-8616. doi: 10.1080/21655979.2022.2053814.

Abstract

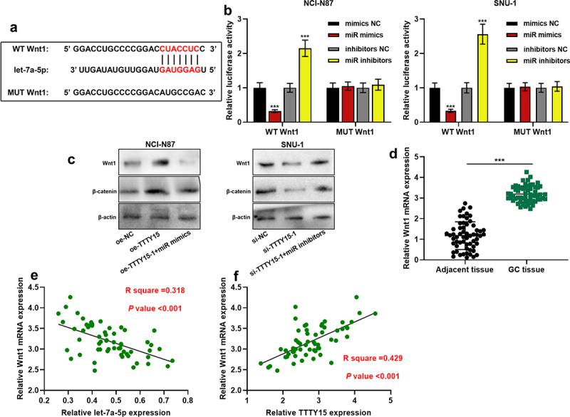
The present study is aimed to investigate the regulatory effects and related mechanism of long non-coding RNA testis-specific transcript, Y-linked 15 (TTTY15) in gastric carcinoma (GC) cell proliferation, migration, invasion, apoptosis and epithelial-mesenchymal transition (EMT). TTTY15 expression in GC tissue samples and cells was detected by quantitative real-time PCR (qRT-PCR), and the correlation between TTTY15 expression and GC clinicopathological indicators was analyzed. Cell counting kit-8 (CCK-8), BrdU, flow cytometry and Transwell assays were performed for detecting GC cell proliferation, migration, invasion and apoptosis. Western blot was performed for detecting the expressions of EMT-associated proteins (N-cadherin and E-cadherin), Wnt family member 1 (Wnt1) protein and β-catenin protein. Bioinformatics analysis was conducted to predict, and RNA immunoprecipitation (RIP) assay and dual-luciferase reporter gene assay were performed to verify the targeted relationships of microRNA let-7a-5p (let-7a-5p) with TTTY15 and Wnt1 mRNA 3'UTR. It was found that TTTY15 expression was significantly up-regulated in GC tissues and cells, and was associated with advanced TNM stage and poor tumor differentiation. TTTY15 overexpression promoted GC cell proliferation, migration and invasion, the expressions of N-cadherin, Wnt1 and β-catenin protein, and inhibited the apoptosis and E-cadherin expression, while knocking down TTTY15 had the opposite effects. TTTY15 directly targeted let-7a-5p and negatively regulated its expression. Wnt1 was the target gene of let-7a-5p, and TTTY15 could indirectly and positively regulate Wnt1 expression. In conclusion, TTTY15 promotes GC progression, by regulating the let-7a-5p/Wnt1 axis to activate the Wnt/β-catenin pathway.

摘要

本研究旨在探讨长链非编码RNA睾丸特异性转录本Y连锁15(TTTY15)对胃癌(GC)细胞增殖、迁移、侵袭、凋亡及上皮-间质转化(EMT)的调控作用及相关机制。采用定量实时PCR(qRT-PCR)检测GC组织样本和细胞中TTTY15的表达,并分析TTTY15表达与GC临床病理指标的相关性。采用细胞计数试剂盒-8(CCK-8)、BrdU、流式细胞术和Transwell实验检测GC细胞的增殖、迁移、侵袭和凋亡。采用蛋白质免疫印迹法检测EMT相关蛋白(N-钙黏蛋白和E-钙黏蛋白)、Wnt家族成员1(Wnt1)蛋白和β-连环蛋白的表达。进行生物信息学分析进行预测,并采用RNA免疫沉淀(RIP)实验和双荧光素酶报告基因实验验证微小RNA let-7a-5p(let-7a-5p)与TTTY15和Wnt1 mRNA 3'UTR的靶向关系。结果发现,TTTY15在GC组织和细胞中表达显著上调,且与TNM分期较晚及肿瘤低分化相关。TTTY15过表达促进GC细胞增殖、迁移和侵袭,增加N-钙黏蛋白、Wnt1和β-连环蛋白的表达,抑制细胞凋亡和E-钙黏蛋白的表达,而敲低TTTY15则产生相反的效果。TTTY15直接靶向let-7a-5p并负向调节其表达。Wnt1是let-7a-5p的靶基因,TTTY15可间接正向调节Wnt1的表达。综上所述,TTTY15通过调节let-7a-5p/Wnt1轴激活Wnt/β-连环蛋白通路促进GC进展。

https://cdn.ncbi.nlm.nih.gov/pmc/blobs/05b5/9161946/903961e5779a/KBIE_A_2053814_UF0001_OC.jpg

文献检索

告别复杂PubMed语法,用中文像聊天一样搜索,搜遍4000万医学文献。AI智能推荐,让科研检索更轻松。

立即免费搜索

文件翻译

保留排版,准确专业,支持PDF/Word/PPT等文件格式,支持 12+语言互译。

免费翻译文档

深度研究

AI帮你快速写综述,25分钟生成高质量综述,智能提取关键信息,辅助科研写作。

立即免费体验