• 文献检索
  • 文档翻译
  • 深度研究
  • 学术资讯
  • Suppr Zotero 插件Zotero 插件
  • 邀请有礼
  • 套餐&价格
  • 历史记录
应用&插件
Suppr Zotero 插件Zotero 插件浏览器插件Mac 客户端Windows 客户端微信小程序
定价
高级版会员购买积分包购买API积分包
服务
文献检索文档翻译深度研究API 文档MCP 服务
关于我们
关于 Suppr公司介绍联系我们用户协议隐私条款
关注我们

Suppr 超能文献

核心技术专利:CN118964589B侵权必究
粤ICP备2023148730 号-1Suppr @ 2026

文献检索

告别复杂PubMed语法,用中文像聊天一样搜索,搜遍4000万医学文献。AI智能推荐,让科研检索更轻松。

立即免费搜索

文件翻译

保留排版,准确专业,支持PDF/Word/PPT等文件格式,支持 12+语言互译。

免费翻译文档

深度研究

AI帮你快速写综述,25分钟生成高质量综述,智能提取关键信息,辅助科研写作。

立即免费体验

无麸质饮食可防止 B 细胞缺陷 JH-/- 小鼠中的条件致病菌扩张和麸质敏感肠病。

Gluten-free diet exposure prohibits pathobiont expansion and gluten sensitive enteropathy in B cell deficient JH-/- mice.

机构信息

Department of Pathology, Microbiology, and Immunology, University of South Carolina School of Medicine, Columbia, SC, United States of America.

出版信息

PLoS One. 2022 Mar 24;17(3):e0264977. doi: 10.1371/journal.pone.0264977. eCollection 2022.

DOI:10.1371/journal.pone.0264977
PMID:35324937
原文链接:https://pmc.ncbi.nlm.nih.gov/articles/PMC8946719/
Abstract

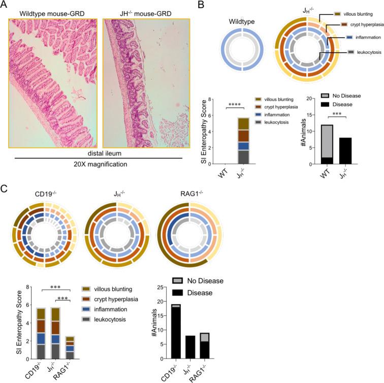
In humans, celiac disease (CeD) is a T-cell-driven gluten-sensitive enteropathy (GSE) localized to the small bowel (duodenum). The presence of antibodies specific for gluten- and self-antigens are commonly used diagnostic biomarkers of CeD and are considered to play a role in GSE pathogenesis. Previously, we have described an apparent T-cell-mediated GSE in CD19-/- mice, which develop weak and abnormal B cell responses. Here, we expand on this observation and use a mouse model of complete B cell deficiency (JH-/- mice), to show that absence of a humoral immune response also promotes development of a GSE. Furthermore, 16S analysis of microbial communities in the small intestine demonstrates that a gluten-free diet suppresses the expansion of anaerobic bacteria in the small intestine and colonization of the small intestine by a specific pathobiont. Finally, we also observe that SI enteropathy in mice fed a gluten-rich diet is positively correlated with the abundance of several microbial peptidase genes, which supports that bacterial metabolism of gluten may be an important driver of GSE in our model. Collectively, results from our experiments indicate that JH-/- mice will be a useful resource to investigators seeking to empirically delineate the contribution of humoral immunity on GSE pathogenesis, and support the hypothesis that humoral immunity promotes tolerance to gluten.

摘要

在人类中,乳糜泻(CeD)是一种由 T 细胞驱动的麸质敏感肠病(GSE),主要发生在小肠(十二指肠)。针对麸质和自身抗原的抗体的存在通常被用作 CeD 的诊断生物标志物,并被认为在 GSE 发病机制中起作用。以前,我们已经描述了 CD19-/- 小鼠中存在明显的 T 细胞介导的 GSE,这些小鼠会产生较弱和异常的 B 细胞反应。在这里,我们扩展了这一观察结果,并使用完全 B 细胞缺乏症(JH-/- 小鼠)的小鼠模型来表明缺乏体液免疫反应也会促进 GSE 的发展。此外,小肠微生物群落的 16S 分析表明,无麸质饮食可抑制小肠中厌氧菌的扩张和特定条件致病菌对小肠的定植。最后,我们还观察到,富含麸质的饮食喂养的小鼠的 SI 肠病与几种微生物肽酶基因的丰度呈正相关,这支持了细菌对麸质的代谢可能是我们模型中 GSE 的重要驱动因素的假说。总之,我们的实验结果表明,JH-/- 小鼠将成为研究人员的有用资源,他们希望从经验上阐明体液免疫对 GSE 发病机制的贡献,并支持体液免疫促进对麸质的耐受的假说。

https://cdn.ncbi.nlm.nih.gov/pmc/blobs/e0cb/8946719/06c8a925d1ac/pone.0264977.g005.jpg
https://cdn.ncbi.nlm.nih.gov/pmc/blobs/e0cb/8946719/f60125521537/pone.0264977.g001.jpg
https://cdn.ncbi.nlm.nih.gov/pmc/blobs/e0cb/8946719/9f7e85b9adae/pone.0264977.g002.jpg
https://cdn.ncbi.nlm.nih.gov/pmc/blobs/e0cb/8946719/d568afab3294/pone.0264977.g003.jpg
https://cdn.ncbi.nlm.nih.gov/pmc/blobs/e0cb/8946719/9cbc65e0f91c/pone.0264977.g004.jpg
https://cdn.ncbi.nlm.nih.gov/pmc/blobs/e0cb/8946719/06c8a925d1ac/pone.0264977.g005.jpg
https://cdn.ncbi.nlm.nih.gov/pmc/blobs/e0cb/8946719/f60125521537/pone.0264977.g001.jpg
https://cdn.ncbi.nlm.nih.gov/pmc/blobs/e0cb/8946719/9f7e85b9adae/pone.0264977.g002.jpg
https://cdn.ncbi.nlm.nih.gov/pmc/blobs/e0cb/8946719/d568afab3294/pone.0264977.g003.jpg
https://cdn.ncbi.nlm.nih.gov/pmc/blobs/e0cb/8946719/9cbc65e0f91c/pone.0264977.g004.jpg
https://cdn.ncbi.nlm.nih.gov/pmc/blobs/e0cb/8946719/06c8a925d1ac/pone.0264977.g005.jpg

相似文献

1
Gluten-free diet exposure prohibits pathobiont expansion and gluten sensitive enteropathy in B cell deficient JH-/- mice.无麸质饮食可防止 B 细胞缺陷 JH-/- 小鼠中的条件致病菌扩张和麸质敏感肠病。
PLoS One. 2022 Mar 24;17(3):e0264977. doi: 10.1371/journal.pone.0264977. eCollection 2022.
2
TCR Vbeta expression in the small bowel of patients with dermatitis herpetiformis and gluten sensitive enteropathy. Limited expression in dermatitis herpetiformis and treated asymptomatic gluten sensitive enteropathy.疱疹样皮炎和麸质敏感肠病患者小肠中的TCR Vβ表达。疱疹样皮炎和经治疗的无症状麸质敏感肠病中表达受限。
Exp Dermatol. 2000 Aug;9(4):275-82. doi: 10.1034/j.1600-0625.2000.009004275.x.
3
Gut Antibody Deficiency in a Mouse Model of CVID Results in Spontaneous Development of a Gluten-Sensitive Enteropathy.CVID 小鼠模型中的肠道抗体缺陷导致自发性发展为麸质敏感性肠病。
Front Immunol. 2019 Oct 23;10:2484. doi: 10.3389/fimmu.2019.02484. eCollection 2019.
4
Gluten sensitivity enteropathy in patients with recurrent aphthous stomatitis.复发性阿弗他口炎患者的麸质敏感性肠病
BMC Gastroenterol. 2009 Jun 17;9:44. doi: 10.1186/1471-230X-9-44.
5
Defective humoral immunity disrupts bile acid homeostasis which promotes inflammatory disease of the small bowel.体液免疫缺陷破坏胆汁酸稳态,从而促进小肠炎症性疾病。
Nat Commun. 2022 Jan 26;13(1):525. doi: 10.1038/s41467-022-28126-w.
6
Review article: therapeutic targets for the pharmacologic management of coeliac disease-the future beyond a gluten-free diet.综述文章:乳糜泻药物治疗的靶点——除无麸质饮食之外的未来。
Aliment Pharmacol Ther. 2022 May;55(10):1277-1296. doi: 10.1111/apt.16846. Epub 2022 Feb 28.
7
Advances in Celiac Disease and Gluten-Free Diet.乳糜泻和无麸质饮食的研究进展。
Nutrients. 2022 Jan 28;14(3):570. doi: 10.3390/nu14030570.
8
An in vitro model of gluten-sensitive enteropathy. Effect of gliadin on intestinal epithelial cells of patients with gluten-sensitive enteropathy in organ culture.麸质敏感性肠病的体外模型。麦醇溶蛋白对器官培养中麸质敏感性肠病患者肠上皮细胞的影响。
J Clin Invest. 1974 Feb;53(2):487-500. doi: 10.1172/JCI107582.
9
Efficacy of Enteric-Release Oral Budesonide in Treatment of Acute Reactions to Gluten in Patients With Celiac Disease.肠溶口服布地奈德治疗乳糜泻患者麸质急性反应的疗效
Clin Gastroenterol Hepatol. 2020 Jan;18(1):254-256. doi: 10.1016/j.cgh.2019.03.029. Epub 2019 Mar 21.
10
Monitoring nonresponsive patients who have celiac disease.监测患有乳糜泻的无反应患者。
Gastrointest Endosc Clin N Am. 2006 Apr;16(2):317-27. doi: 10.1016/j.giec.2006.03.005.

引用本文的文献

1
Studying the cellular basis of small bowel enteropathy using high-parameter flow cytometry in mouse models of primary antibody deficiency.使用高参数流式细胞术研究原发性抗体缺陷症小鼠模型中小肠肠病的细胞基础。
Front Immunol. 2024 May 13;15:1278197. doi: 10.3389/fimmu.2024.1278197. eCollection 2024.
2
The interplay between bile acids and mucosal adaptive immunity.胆汁酸与黏膜适应性免疫之间的相互作用。
PLoS Pathog. 2023 Jun 22;19(6):e1011356. doi: 10.1371/journal.ppat.1011356. eCollection 2023 Jun.
3
Inborn errors of immunity and related microbiome.

本文引用的文献

1
Non-Celiac Gluten Sensitivity: An Update.非乳糜泻麸质敏感性:最新进展。
Medicina (Kaunas). 2021 May 24;57(6):526. doi: 10.3390/medicina57060526.
2
Gluten-degrading bacteria: availability and applications.降解麸质的细菌:可用性与应用
Appl Microbiol Biotechnol. 2021 Apr;105(8):3045-3059. doi: 10.1007/s00253-021-11263-5. Epub 2021 Apr 10.
3
Contribution of Infectious Agents to the Development of Celiac Disease.感染因子在乳糜泻发病中的作用
先天性免疫缺陷和相关微生物组。
Front Immunol. 2022 Sep 13;13:982772. doi: 10.3389/fimmu.2022.982772. eCollection 2022.
Microorganisms. 2021 Mar 6;9(3):547. doi: 10.3390/microorganisms9030547.
4
B Lymphocytes Contribute to Celiac Disease Pathogenesis.B淋巴细胞参与乳糜泻的发病机制。
Gastroenterology. 2021 Jun;160(7):2608-2610.e4. doi: 10.1053/j.gastro.2021.02.063. Epub 2021 Mar 2.
5
Fecal IgA, Antigen Absorption, and Gut Microbiome Composition Are Associated With Food Antigen Sensitization in Genetically Susceptible Mice.粪便 IgA、抗原吸收和肠道微生物组组成与遗传易感小鼠的食物抗原致敏有关。
Front Immunol. 2021 Jan 19;11:599637. doi: 10.3389/fimmu.2020.599637. eCollection 2020.
6
Study of selective immunoglobulin A deficiency among Egyptian patients with food allergy.埃及食物过敏患者中选择性免疫球蛋白A缺乏症的研究。
Cent Eur J Immunol. 2020;45(2):184-188. doi: 10.5114/ceji.2020.97907. Epub 2020 Jul 27.
7
An updated overview of spectrum of gluten-related disorders: clinical and diagnostic aspects.麸质相关疾病谱的最新综述:临床与诊断方面
BMC Gastroenterol. 2020 Aug 6;20(1):258. doi: 10.1186/s12876-020-01390-0.
8
The clinical implications of selective IgA deficiency.选择性IgA缺乏症的临床意义。
J Transl Autoimmun. 2019 Nov 23;2:100025. doi: 10.1016/j.jtauto.2019.100025. eCollection 2019 Dec.
9
Subclass Profile of IgG Antibody Response to Gluten Differentiates Nonceliac Gluten Sensitivity From Celiac Disease.对麸质的IgG抗体反应亚类谱可区分非乳糜泻麸质敏感与乳糜泻。
Gastroenterology. 2020 Nov;159(5):1965-1967.e2. doi: 10.1053/j.gastro.2020.07.032. Epub 2020 Jul 21.
10
Effect of Gluten-Free Diet on Gut Microbiota Composition in Patients with Celiac Disease and Non-Celiac Gluten/Wheat Sensitivity.无麸质饮食对乳糜泻和非乳糜泻麸质/小麦敏感性患者肠道微生物组成的影响。
Nutrients. 2020 Jun 19;12(6):1832. doi: 10.3390/nu12061832.