• 文献检索
  • 文档翻译
  • 深度研究
  • 学术资讯
  • Suppr Zotero 插件Zotero 插件
  • 邀请有礼
  • 套餐&价格
  • 历史记录
应用&插件
Suppr Zotero 插件Zotero 插件浏览器插件Mac 客户端Windows 客户端微信小程序
定价
高级版会员购买积分包购买API积分包
服务
文献检索文档翻译深度研究API 文档MCP 服务
关于我们
关于 Suppr公司介绍联系我们用户协议隐私条款
关注我们

Suppr 超能文献

核心技术专利:CN118964589B侵权必究
粤ICP备2023148730 号-1Suppr @ 2026

文献检索

告别复杂PubMed语法,用中文像聊天一样搜索,搜遍4000万医学文献。AI智能推荐,让科研检索更轻松。

立即免费搜索

文件翻译

保留排版,准确专业,支持PDF/Word/PPT等文件格式,支持 12+语言互译。

免费翻译文档

深度研究

AI帮你快速写综述,25分钟生成高质量综述,智能提取关键信息,辅助科研写作。

立即免费体验

转化生长因子-β1通过靶向TP63促进乳腺癌细胞自噬并抑制其凋亡。

TGF-β1 Promotes Autophagy and Inhibits Apoptosis in Breast Cancer by Targeting TP63.

作者信息

Wang Yichao, Lu Hongsheng, Wang Zhongrong, Li Yueguo, Chen Xiaoying

机构信息

Department of Clinical Laboratory Medicine, Taizhou Central Hospital (Taizhou Univesity Hospital), Taizhou, China.

Key Laboratory of Brain-Like Neuromorphic Devices and Systems of Hebei Province College of Electron and Information Engineering, Hebei University, Baoding, China.

出版信息

Front Oncol. 2022 Apr 11;12:865067. doi: 10.3389/fonc.2022.865067. eCollection 2022.

DOI:10.3389/fonc.2022.865067
PMID:35480110
原文链接:https://pmc.ncbi.nlm.nih.gov/articles/PMC9035888/
Abstract

BACKGROUND

Breast cancer (BC) is a prevalent female cancer, which has high morbidity and mortality. However, the pathogenesis of BC has not been fully elucidated. Studies have shown that TGF-β1 plays an important role in regulating the balance between autophagy and apoptosis of tumor. We aim to clarify the specific mechanism of autophagy and apoptosis in breast cancer maintaining the tumor microenvironment.

METHODS

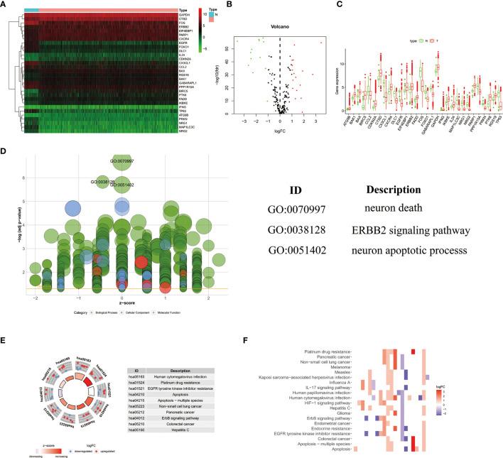
The clinical characteristics of 850 BC patients were retrieved from the TCGA database. Differentially expressed autophagy-related genes (DEARGs) between tumor and normal tissues were obtained by the Wilcox test. Through Cox proportional hazard regression analysis, the prognostic risk model was constructed and verified by the ROC curve. We used MDC staining, colony formation assay, CCK-8, flow cytometric analysis to confirm the importance of TGF-β1 on the autophagy and apoptosis of breast cancer cells. Furthermore, western blot was performed to determine the relative expression of protein. The Kaplan-Meier Plotter database was utilized to identify the prognostic value of TP63.

RESULTS

We successfully constructed a prognostic risk model of breast cancer and screened out an autophagy-related prognostic gene -TP63. We predicted that TGF-β1 and TP63 have a binding site in the JASPAR database as expected. Additionally, TGF-β1 promoted autophagy and inhibited apoptosis of breast cancer cells by inhibiting the expression of TP63.

CONCLUSION

Our study demonstrated that the molecular mechanism of TGF-β/TP63 signaling in regulating autophagy and apoptosis of breast cancer and provided a potential prognostic marker in breast cancer.

摘要

背景

乳腺癌(BC)是一种常见的女性癌症,发病率和死亡率都很高。然而,BC的发病机制尚未完全阐明。研究表明,TGF-β1在调节肿瘤自噬和凋亡之间的平衡中起重要作用。我们旨在阐明自噬和凋亡在维持乳腺癌肿瘤微环境中的具体机制。

方法

从TCGA数据库中检索850例BC患者的临床特征。通过Wilcox检验获得肿瘤组织和正常组织之间差异表达的自噬相关基因(DEARGs)。通过Cox比例风险回归分析构建预后风险模型,并通过ROC曲线进行验证。我们使用MDC染色、集落形成试验、CCK-8、流式细胞术分析来确认TGF-β1对乳腺癌细胞自噬和凋亡的重要性。此外,进行蛋白质免疫印迹以确定蛋白质的相对表达。利用Kaplan-Meier Plotter数据库确定TP63的预后价值。

结果

我们成功构建了乳腺癌的预后风险模型,并筛选出一个自噬相关的预后基因——TP63。正如预期的那样,我们在JASPAR数据库中预测TGF-β1和TP63有一个结合位点。此外,TGF-β1通过抑制TP63的表达促进乳腺癌细胞的自噬并抑制其凋亡。

结论

我们的研究证明了TGF-β/TP63信号通路在调节乳腺癌自噬和凋亡中的分子机制,并为乳腺癌提供了一个潜在的预后标志物。

https://cdn.ncbi.nlm.nih.gov/pmc/blobs/da8e/9035888/baecdc25a96e/fonc-12-865067-g006.jpg
https://cdn.ncbi.nlm.nih.gov/pmc/blobs/da8e/9035888/5d1a2988d263/fonc-12-865067-g001.jpg
https://cdn.ncbi.nlm.nih.gov/pmc/blobs/da8e/9035888/ce5f3ddfeb05/fonc-12-865067-g002.jpg
https://cdn.ncbi.nlm.nih.gov/pmc/blobs/da8e/9035888/16aa9a1442c1/fonc-12-865067-g003.jpg
https://cdn.ncbi.nlm.nih.gov/pmc/blobs/da8e/9035888/24f82f46643c/fonc-12-865067-g004.jpg
https://cdn.ncbi.nlm.nih.gov/pmc/blobs/da8e/9035888/c7332e48b748/fonc-12-865067-g005.jpg
https://cdn.ncbi.nlm.nih.gov/pmc/blobs/da8e/9035888/baecdc25a96e/fonc-12-865067-g006.jpg
https://cdn.ncbi.nlm.nih.gov/pmc/blobs/da8e/9035888/5d1a2988d263/fonc-12-865067-g001.jpg
https://cdn.ncbi.nlm.nih.gov/pmc/blobs/da8e/9035888/ce5f3ddfeb05/fonc-12-865067-g002.jpg
https://cdn.ncbi.nlm.nih.gov/pmc/blobs/da8e/9035888/16aa9a1442c1/fonc-12-865067-g003.jpg
https://cdn.ncbi.nlm.nih.gov/pmc/blobs/da8e/9035888/24f82f46643c/fonc-12-865067-g004.jpg
https://cdn.ncbi.nlm.nih.gov/pmc/blobs/da8e/9035888/c7332e48b748/fonc-12-865067-g005.jpg
https://cdn.ncbi.nlm.nih.gov/pmc/blobs/da8e/9035888/baecdc25a96e/fonc-12-865067-g006.jpg

相似文献

1
TGF-β1 Promotes Autophagy and Inhibits Apoptosis in Breast Cancer by Targeting TP63.转化生长因子-β1通过靶向TP63促进乳腺癌细胞自噬并抑制其凋亡。
Front Oncol. 2022 Apr 11;12:865067. doi: 10.3389/fonc.2022.865067. eCollection 2022.
2
Bioinformatics Analysis Build Autophagy Prognosis Model of Cremastra Intervention Breast Cancer and Explore the Prognostic Markers.基于 Cremastra 干预乳腺癌的生物信息学分析构建自噬预后模型并探讨预后标志物。
Altern Ther Health Med. 2024 May;30(5):270-277.
3
Autophagy is involved in TGF-β1-induced protective mechanisms and formation of cancer-associated fibroblasts phenotype in tumor microenvironment.自噬参与了转化生长因子-β1(TGF-β1)诱导的肿瘤微环境中的保护机制及癌症相关成纤维细胞表型的形成。
Oncotarget. 2016 Jan 26;7(4):4122-41. doi: 10.18632/oncotarget.6702.
4
MicroRNA-185 inhibits cell proliferation while promoting apoptosis and autophagy through negative regulation of TGF-β1/mTOR axis and HOXC6 in nasopharyngeal carcinoma.微小 RNA-185 通过负向调控 TGF-β1/mTOR 轴和 HOXC6 抑制鼻咽癌细胞增殖,促进细胞凋亡和自噬。
Cancer Biomark. 2018;23(1):107-123. doi: 10.3233/CBM-181459.
5
Construction autophagy-related prognostic risk signature combined with clinicopathological validation analysis for survival prediction of kidney renal papillary cell carcinoma patients.构建自噬相关的预后风险特征,并结合临床病理验证分析,用于预测肾肾乳头细胞癌患者的生存情况。
BMC Cancer. 2021 Apr 15;21(1):411. doi: 10.1186/s12885-021-08139-2.
6
Construction and validation of a bladder cancer risk model based on autophagy-related genes.基于自噬相关基因构建和验证膀胱癌风险模型。
Funct Integr Genomics. 2023 Jan 23;23(1):46. doi: 10.1007/s10142-022-00957-2.
7
Establishment and validation of a novel autophagy-related gene signature for patients with breast cancer.建立和验证一个用于乳腺癌患者的新型自噬相关基因特征。
Gene. 2020 Dec 15;762:144974. doi: 10.1016/j.gene.2020.144974. Epub 2020 Jul 22.
8
TGF-β1-activated cancer-associated fibroblasts promote breast cancer invasion, metastasis and epithelial-mesenchymal transition by autophagy or overexpression of FAP-α.TGF-β1 激活的癌相关成纤维细胞通过自噬或 FAP-α 的过表达促进乳腺癌的侵袭、转移和上皮间质转化。
Biochem Pharmacol. 2021 Jun;188:114527. doi: 10.1016/j.bcp.2021.114527. Epub 2021 Mar 17.
9
A novel autophagy-related genes prognostic risk model and validation of autophagy-related oncogene VPS35 in breast cancer.一种新型自噬相关基因预后风险模型及自噬相关癌基因VPS35在乳腺癌中的验证
Cancer Cell Int. 2021 May 17;21(1):265. doi: 10.1186/s12935-021-01970-4.
10
High Expression of TGF-β1 Contributes to Hepatocellular Carcinoma Prognosis Regulating Tumor Immunity.转化生长因子-β1的高表达通过调节肿瘤免疫影响肝细胞癌预后
Front Oncol. 2022 Apr 25;12:861601. doi: 10.3389/fonc.2022.861601. eCollection 2022.

引用本文的文献

1
The regulatory role of immune microenvironment-related cells and pathways in the pathogenesis of keloids.免疫微环境相关细胞和通路在瘢痕疙瘩发病机制中的调节作用。
Front Immunol. 2025 Jul 11;16:1529564. doi: 10.3389/fimmu.2025.1529564. eCollection 2025.
2
Tumor-associated macrophages/C-X-C motif chemokine ligand 1 promotes breast cancer autophagy-mediated chemoresistance via IGF1R/STAT3/HMGB1 signaling.肿瘤相关巨噬细胞/C-X-C 基序趋化因子配体 1 通过 IGF1R/STAT3/HMGB1 信号通路促进乳腺癌自噬介导的化疗耐药性。
Cell Death Dis. 2024 Oct 11;15(10):743. doi: 10.1038/s41419-024-07123-5.
3
Deciphering host dynamics using dual activity-based protein profiling of ATP-interacting proteins.

本文引用的文献

1
Interplay and cooperation between SREBF1 and master transcription factors regulate lipid metabolism and tumor-promoting pathways in squamous cancer.SREBF1 与主转录因子之间的相互作用和合作调节鳞状细胞癌中的脂质代谢和促进肿瘤的途径。
Nat Commun. 2021 Jul 16;12(1):4362. doi: 10.1038/s41467-021-24656-x.
2
TGF-β1-activated cancer-associated fibroblasts promote breast cancer invasion, metastasis and epithelial-mesenchymal transition by autophagy or overexpression of FAP-α.TGF-β1 激活的癌相关成纤维细胞通过自噬或 FAP-α 的过表达促进乳腺癌的侵袭、转移和上皮间质转化。
Biochem Pharmacol. 2021 Jun;188:114527. doi: 10.1016/j.bcp.2021.114527. Epub 2021 Mar 17.
3
利用 ATP 相互作用蛋白的双重活性基蛋白谱分析来破译宿主动态。
mSystems. 2024 May 16;9(5):e0017924. doi: 10.1128/msystems.00179-24. Epub 2024 Apr 24.
4
The Role of TGF-β/SMAD Signaling in Hepatocellular Carcinoma: from Mechanism to Therapy and Prognosis.TGF-β/SMAD 信号通路在肝细胞癌中的作用:从机制到治疗和预后。
Int J Biol Sci. 2024 Feb 4;20(4):1436-1451. doi: 10.7150/ijbs.89568. eCollection 2024.
5
Pan-cancer analysis reveals the characteristics and roles of tooth agenesis mutant genes.泛癌症分析揭示了牙齿缺失突变基因的特征和作用。
Medicine (Baltimore). 2023 Dec 15;102(50):e36001. doi: 10.1097/MD.0000000000036001.
6
A pyroptosis-related gene signature for prognostic and immunological evaluation in breast cancer.一种用于乳腺癌预后和免疫评估的焦亡相关基因特征
Front Oncol. 2022 Dec 23;12:964508. doi: 10.3389/fonc.2022.964508. eCollection 2022.
Cancer Statistics, 2021.
癌症统计数据,2021.
CA Cancer J Clin. 2021 Jan;71(1):7-33. doi: 10.3322/caac.21654. Epub 2021 Jan 12.
4
Proteogenomic Analysis of Salivary Adenoid Cystic Carcinomas Defines Molecular Subtypes and Identifies Therapeutic Targets.唾液腺腺样囊性癌的蛋白质基因组分析定义了分子亚型并确定了治疗靶点。
Clin Cancer Res. 2021 Feb 1;27(3):852-864. doi: 10.1158/1078-0432.CCR-20-1192. Epub 2020 Nov 10.
5
Inhibition of lovastatin- and docosahexaenoic acid-initiated autophagy in triple negative breast cancer reverted resistance and enhanced cytotoxicity.洛伐他汀和二十二碳六烯酸诱导的自噬抑制可逆转三阴性乳腺癌的耐药性并增强细胞毒性。
Life Sci. 2020 Oct 15;259:118212. doi: 10.1016/j.lfs.2020.118212. Epub 2020 Aug 5.
6
Autophagy deficiency promotes triple-negative breast cancer resistance to T cell-mediated cytotoxicity by blocking tenascin-C degradation.自噬缺陷通过阻断 tenascin-C 的降解促进三阴性乳腺癌对 T 细胞介导的细胞毒性的耐药性。
Nat Commun. 2020 Jul 30;11(1):3806. doi: 10.1038/s41467-020-17395-y.
7
TP63 links chromatin remodeling and enhancer reprogramming to epidermal differentiation and squamous cell carcinoma development.TP63 将染色质重塑和增强子重编程与表皮分化和鳞状细胞癌的发展联系起来。
Cell Mol Life Sci. 2020 Nov;77(21):4325-4346. doi: 10.1007/s00018-020-03539-2. Epub 2020 May 23.
8
TGFβ and EGF signaling orchestrates the AP-1- and p63 transcriptional regulation of breast cancer invasiveness.TGFβ 和 EGF 信号通路调控着 AP-1 和 p63 转录因子对乳腺癌侵袭性的调控。
Oncogene. 2020 May;39(22):4436-4449. doi: 10.1038/s41388-020-1299-z. Epub 2020 Apr 29.
9
Spatiotemporal Regulation of ΔNp63 by TGFβ-Regulated miRNAs Is Essential for Cancer Metastasis.TGFβ 调控的 miRNA 对 ΔNp63 的时空调控对癌症转移至关重要。
Cancer Res. 2020 Jul 1;80(13):2833-2847. doi: 10.1158/0008-5472.CAN-19-2733. Epub 2020 Apr 20.
10
Autophagy Suppresses Breast Cancer Metastasis.自噬抑制乳腺癌转移。
Dev Cell. 2020 Mar 9;52(5):542-544. doi: 10.1016/j.devcel.2020.02.005.