• 文献检索
  • 文档翻译
  • 深度研究
  • 学术资讯
  • Suppr Zotero 插件Zotero 插件
  • 邀请有礼
  • 套餐&价格
  • 历史记录
应用&插件
Suppr Zotero 插件Zotero 插件浏览器插件Mac 客户端Windows 客户端微信小程序
定价
高级版会员购买积分包购买API积分包
服务
文献检索文档翻译深度研究API 文档MCP 服务
关于我们
关于 Suppr公司介绍联系我们用户协议隐私条款
关注我们

Suppr 超能文献

核心技术专利:CN118964589B侵权必究
粤ICP备2023148730 号-1Suppr @ 2026

文献检索

告别复杂PubMed语法,用中文像聊天一样搜索,搜遍4000万医学文献。AI智能推荐,让科研检索更轻松。

立即免费搜索

文件翻译

保留排版,准确专业,支持PDF/Word/PPT等文件格式,支持 12+语言互译。

免费翻译文档

深度研究

AI帮你快速写综述,25分钟生成高质量综述,智能提取关键信息,辅助科研写作。

立即免费体验

负载槲皮素的叶酸偶联磁性介孔二氧化硅纳米颗粒:一种癌症治疗的诊疗方法。

Folic acid-conjugated magnetic mesoporous silica nanoparticles loaded with quercetin: a theranostic approach for cancer management.

作者信息

Mishra Snehasis, Manna Krishnendu, Kayal Utpal, Saha Moumita, Chatterjee Sauvik, Chandra Debraj, Hara Michikazu, Datta Sriparna, Bhaumik Asim, Das Saha Krishna

机构信息

Cancer Biology and Inflammatory Disorder Division, CSIR-Indian Institute of Chemical Biology 4, Raja S. C. Mullick Road Kolkata-700032 West Bengal India

Department of Chemical Technology, University of Calcutta Kolkata-700009 West Bengal India.

出版信息

RSC Adv. 2020 Jun 17;10(39):23148-23164. doi: 10.1039/d0ra00664e. eCollection 2020 Jun 16.

DOI:10.1039/d0ra00664e
PMID:35520307
原文链接:https://pmc.ncbi.nlm.nih.gov/articles/PMC9054720/
Abstract

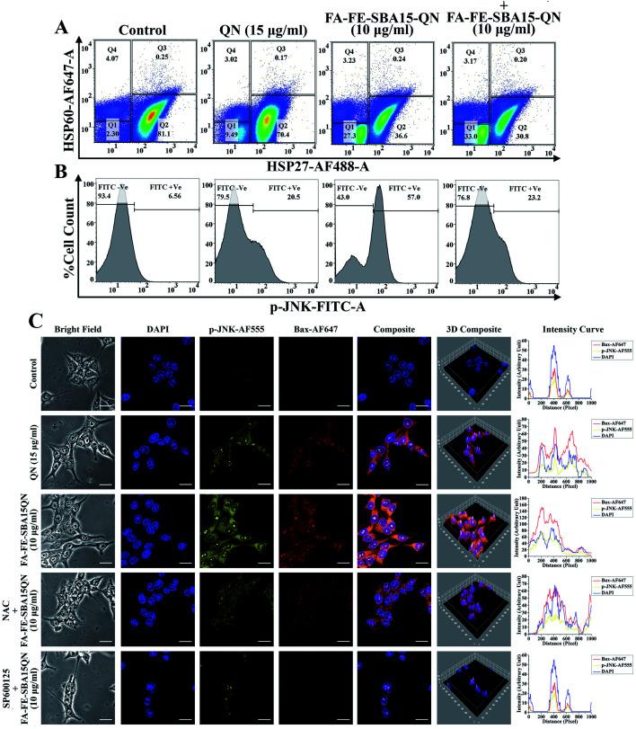
The development of drug carriers based on nanomaterials that can selectively carry chemotherapeutic agents to cancer cells has become a major focus in biomedical research. A novel pH-sensitive multifunctional envelope-type mesoporous silica nanoparticle (SBA-15) was fabricated for targeted drug delivery to human colorectal carcinoma cells (HCT-116). SBA-15 was functionalized with folic acid (FA), and the material was loaded with the water-insoluble flavonoid, quercetin (QN). Additionally, acid-labile magnetite FeO nanoparticles were embedded over the FA-functionalized QN-loaded monodisperse SBA-15 to prepare the highly orchestrated material FA-FE-SBA15QN. The and anti-carcinogenic efficacy of FA-FE-SBA15QN was carried out to explore the pH-sensitive QN release with putative mechanistic aspects. FA-FE-SBA15QN caused a marked tumor suppression, and triggered mitochondrial-dependent apoptosis through a redox-regulated cellular signaling system. Furthermore, FA-IO-SBA-15-QN initiated the c-Jun N-terminal Kinase (JNK)-guided H2AX phosphorylation, which relayed the downstream apoptotic signal to the phosphorylate tumor suppressor protein, p53. On the other hand, the selective inhibition of heat shock protein-27 (HSP-27) by FA-FE-SBA15QN augmented the apoptotic fate through JNK/H2AX/p53 axis. The and magnetic resonance imaging (MRI) studies have indicated the theranostic perspective of the composite. Thus, the result suggested that the newly synthesized FA-FE-SBA15QN could be used as a promising chemo theranostic material for the management of carcinoma.

摘要

基于纳米材料的药物载体的开发,能够将化疗药物选择性地输送到癌细胞,这已成为生物医学研究的一个主要焦点。制备了一种新型的pH敏感多功能包膜型介孔二氧化硅纳米颗粒(SBA - 15),用于靶向输送至人结肠癌细胞(HCT - 116)。用叶酸(FA)对SBA - 15进行功能化修饰,并将水不溶性黄酮类化合物槲皮素(QN)负载到该材料上。此外,在FA功能化的负载QN的单分散SBA - 15上嵌入酸不稳定的磁铁矿FeO纳米颗粒,以制备高度有序的材料FA - FE - SBA15QN。对FA - FE - SBA15QN的抗癌功效进行了研究,以探索pH敏感的QN释放及其可能的机制。FA - FE - SBA15QN引起了显著的肿瘤抑制,并通过氧化还原调节的细胞信号系统触发线粒体依赖性凋亡。此外,FA - IO - SBA - 15 - QN引发了c - Jun N端激酶(JNK)介导的H2AX磷酸化,将下游凋亡信号传递给磷酸化的肿瘤抑制蛋白p53。另一方面,FA - FE - SBA15QN对热休克蛋白27(HSP - 27)的选择性抑制通过JNK/H2AX/p53轴增强了凋亡命运。体外和体内磁共振成像(MRI)研究表明了该复合材料的诊疗前景。因此,结果表明新合成的FA - FE - SBA15QN可作为一种有前途的化疗诊疗材料用于癌症治疗。

https://cdn.ncbi.nlm.nih.gov/pmc/blobs/aba8/9054720/deaa37097431/d0ra00664e-f9.jpg
https://cdn.ncbi.nlm.nih.gov/pmc/blobs/aba8/9054720/b94611e19163/d0ra00664e-s1.jpg
https://cdn.ncbi.nlm.nih.gov/pmc/blobs/aba8/9054720/3a5c1ac04a85/d0ra00664e-f1.jpg
https://cdn.ncbi.nlm.nih.gov/pmc/blobs/aba8/9054720/2c17ea82689e/d0ra00664e-f2.jpg
https://cdn.ncbi.nlm.nih.gov/pmc/blobs/aba8/9054720/b380713d7a38/d0ra00664e-f3.jpg
https://cdn.ncbi.nlm.nih.gov/pmc/blobs/aba8/9054720/91476ef3a868/d0ra00664e-f4.jpg
https://cdn.ncbi.nlm.nih.gov/pmc/blobs/aba8/9054720/c688767566c5/d0ra00664e-f5.jpg
https://cdn.ncbi.nlm.nih.gov/pmc/blobs/aba8/9054720/4ea89ac776f3/d0ra00664e-f6.jpg
https://cdn.ncbi.nlm.nih.gov/pmc/blobs/aba8/9054720/e50804583bef/d0ra00664e-f7.jpg
https://cdn.ncbi.nlm.nih.gov/pmc/blobs/aba8/9054720/f513ed9e8a08/d0ra00664e-f8.jpg
https://cdn.ncbi.nlm.nih.gov/pmc/blobs/aba8/9054720/deaa37097431/d0ra00664e-f9.jpg
https://cdn.ncbi.nlm.nih.gov/pmc/blobs/aba8/9054720/b94611e19163/d0ra00664e-s1.jpg
https://cdn.ncbi.nlm.nih.gov/pmc/blobs/aba8/9054720/3a5c1ac04a85/d0ra00664e-f1.jpg
https://cdn.ncbi.nlm.nih.gov/pmc/blobs/aba8/9054720/2c17ea82689e/d0ra00664e-f2.jpg
https://cdn.ncbi.nlm.nih.gov/pmc/blobs/aba8/9054720/b380713d7a38/d0ra00664e-f3.jpg
https://cdn.ncbi.nlm.nih.gov/pmc/blobs/aba8/9054720/91476ef3a868/d0ra00664e-f4.jpg
https://cdn.ncbi.nlm.nih.gov/pmc/blobs/aba8/9054720/c688767566c5/d0ra00664e-f5.jpg
https://cdn.ncbi.nlm.nih.gov/pmc/blobs/aba8/9054720/4ea89ac776f3/d0ra00664e-f6.jpg
https://cdn.ncbi.nlm.nih.gov/pmc/blobs/aba8/9054720/e50804583bef/d0ra00664e-f7.jpg
https://cdn.ncbi.nlm.nih.gov/pmc/blobs/aba8/9054720/f513ed9e8a08/d0ra00664e-f8.jpg
https://cdn.ncbi.nlm.nih.gov/pmc/blobs/aba8/9054720/deaa37097431/d0ra00664e-f9.jpg

相似文献

1
Folic acid-conjugated magnetic mesoporous silica nanoparticles loaded with quercetin: a theranostic approach for cancer management.负载槲皮素的叶酸偶联磁性介孔二氧化硅纳米颗粒:一种癌症治疗的诊疗方法。
RSC Adv. 2020 Jun 17;10(39):23148-23164. doi: 10.1039/d0ra00664e. eCollection 2020 Jun 16.
2
Mesoporous SBA-15 Silica-Loaded Nano-formulation of Quercetin: A Probable Radio-Sensitizer for Lung Carcinoma.介孔SBA - 15二氧化硅负载槲皮素的纳米制剂:一种可能的肺癌放射增敏剂。
Dose Response. 2022 Jan 18;20(1):15593258211050532. doi: 10.1177/15593258211050532. eCollection 2022 Jan-Mar.
3
Targeted delivery of quercetin loaded mesoporous silica nanoparticles to the breast cancer cells.负载槲皮素的介孔二氧化硅纳米颗粒对乳腺癌细胞的靶向递送。
Biochim Biophys Acta. 2016 Oct;1860(10):2065-75. doi: 10.1016/j.bbagen.2016.07.001. Epub 2016 Jul 5.
4
Folic acid decorated magnetic nanosponge: An efficient nanosystem for targeted curcumin delivery and magnetic resonance imaging.叶酸修饰的磁性纳米海绵:一种用于靶向递送姜黄素和磁共振成像的高效纳米系统。
J Colloid Interface Sci. 2019 Nov 15;556:128-139. doi: 10.1016/j.jcis.2019.08.046. Epub 2019 Aug 13.
5
pH-Sensitive Magnetite Nanoparticles Modified with Hyperbranched Polymers and Folic Acid for Targeted Imaging and Therapy.用超支化聚合物和叶酸修饰的pH敏感型磁铁矿纳米颗粒用于靶向成像和治疗。
Curr Drug Deliv. 2019;16(9):839-848. doi: 10.2174/1567201816666191002102353.
6
Design and construction of multifunctional hyperbranched polymers coated magnetite nanoparticles for both targeting magnetic resonance imaging and cancer therapy.用于靶向磁共振成像和癌症治疗的多功能超支化聚合物包覆磁铁矿纳米粒子的设计与构建
J Colloid Interface Sci. 2017 Mar 15;490:64-73. doi: 10.1016/j.jcis.2016.11.014. Epub 2016 Nov 10.
7
Folic acid (FA)-conjugated mesoporous silica nanoparticles combined with MRP-1 siRNA improves the suppressive effects of myricetin on non-small cell lung cancer (NSCLC).叶酸(FA)偶联介孔硅纳米颗粒联合 MRP-1 siRNA 增强杨梅素对非小细胞肺癌(NSCLC)的抑制作用。
Biomed Pharmacother. 2020 May;125:109561. doi: 10.1016/j.biopha.2019.109561. Epub 2020 Feb 25.
8
A smart pH-responsive nano-carrier as a drug delivery system for the targeted delivery of ursolic acid: suppresses cancer growth and metastasis by modulating P53/MMP-9/PTEN/CD44 mediated multiple signaling pathways.一种智能 pH 响应型纳米载体作为药物传递系统,用于靶向递送熊果酸:通过调节 P53/MMP-9/PTEN/CD44 介导的多种信号通路抑制肿瘤生长和转移。
Nanoscale. 2017 Jul 13;9(27):9428-9439. doi: 10.1039/c7nr01677h.
9
Tamoxifen loaded folic acid armed PEGylated magnetic nanoparticles for targeted imaging and therapy of cancer.载他莫昔芬叶酸武装聚乙二醇化磁性纳米颗粒用于癌症的靶向成像和治疗。
Colloids Surf B Biointerfaces. 2013 Jun 1;106:117-25. doi: 10.1016/j.colsurfb.2013.01.051. Epub 2013 Jan 31.
10
Ultrasound-Triggered Destruction of Folate-Functionalized Mesoporous Silica Nanoparticle-Loaded Microbubble for Targeted Tumor Therapy.超声触发叶酸功能化介孔二氧化硅纳米颗粒负载微泡用于靶向肿瘤治疗。
Adv Healthc Mater. 2017 Sep;6(18). doi: 10.1002/adhm.201700354. Epub 2017 Jul 3.

引用本文的文献

1
Fe O /ZIF-8-90 Nanocomposite as a Strategy for Oncological Treatment.Fe₃O₄/ZIF-8-90纳米复合材料作为一种肿瘤治疗策略。
ACS Omega. 2025 Jul 3;10(27):29463-29475. doi: 10.1021/acsomega.5c02819. eCollection 2025 Jul 15.
2
Demystifying the management of cancer through smart nano-biomedicine via regulation of reactive oxygen species.通过智能纳米生物医学调控活性氧来揭开癌症治疗的神秘面纱。
Naunyn Schmiedebergs Arch Pharmacol. 2025 Jan;398(1):497-532. doi: 10.1007/s00210-024-03469-x. Epub 2024 Oct 31.
3
Combinatorial Delivery of Docetaxel- and Erlotinib-Loaded Functionalized Nanostructured Lipid Carriers for the Treatment of Triple-Negative Breast Cancer Using Quality-by-Design Approach.

本文引用的文献

1
inhalation solution exerts suppressive effect on the secretion of inflammatory mediators inhibiting IKKα/β/IκBα/NF-κB, MAPKs/AP-1, and TBK1/IRF3 signaling pathways in lipopolysaccharide stimulated RAW 264.7 macrophages.吸入溶液对脂多糖刺激的RAW 264.7巨噬细胞中炎性介质的分泌具有抑制作用,可抑制IKKα/β/IκBα/NF-κB、MAPKs/AP-1和TBK1/IRF3信号通路。
RSC Adv. 2019 Mar 18;9(16):8912-8925. doi: 10.1039/c9ra00060g. eCollection 2019 Mar 15.
2
Mesoporous bioactive glass nanoparticles doped with magnesium: drug delivery and acellular bioactivity.掺杂镁的介孔生物活性玻璃纳米颗粒:药物递送与无细胞生物活性
RSC Adv. 2019 Apr 17;9(22):12232-12246. doi: 10.1039/c9ra01133a.
3
采用质量源于设计方法,联合递送载有多西他赛和厄洛替尼的功能化纳米结构脂质载体用于治疗三阴性乳腺癌
Pharmaceutics. 2024 Jul 11;16(7):926. doi: 10.3390/pharmaceutics16070926.
4
Quercetin, a Flavonoid with Great Pharmacological Capacity.槲皮素,一种具有强大药理活性的黄酮类化合物。
Molecules. 2024 Feb 25;29(5):1000. doi: 10.3390/molecules29051000.
5
Antiproliferative and Apoptotic Effects of Olive Leaf Extract Microcapsules on MCF-7 and A549 Cancer Cells.橄榄叶提取物微胶囊对MCF-7和A549癌细胞的抗增殖和凋亡作用
ACS Omega. 2023 Jul 31;8(32):28984-28993. doi: 10.1021/acsomega.3c01493. eCollection 2023 Aug 15.
6
Recent Progress in Nanotechnology Improving the Therapeutic Potential of Polyphenols for Cancer.纳米技术在提高多酚类化合物治疗癌症潜力方面的最新进展。
Nutrients. 2023 Jul 13;15(14):3136. doi: 10.3390/nu15143136.
7
Current advances in nanoformulations of therapeutic agents targeting tumor microenvironment to overcome drug resistance.靶向肿瘤微环境以克服耐药性的治疗药物纳米制剂的当前进展。
Cancer Metastasis Rev. 2023 Sep;42(3):959-1020. doi: 10.1007/s10555-023-10119-w. Epub 2023 Jul 28.
8
Cytotoxicity Mechanisms of Blue-Light-Activated Curcumin in T98G Cell Line: Inducing Apoptosis through ROS-Dependent Downregulation of MMP Pathways.蓝光激活姜黄素对 T98G 细胞系的细胞毒性机制:通过 ROS 依赖性 MMP 途径下调诱导细胞凋亡。
Int J Mol Sci. 2023 Feb 14;24(4):3842. doi: 10.3390/ijms24043842.
9
Facile and Green Synthesis of Novel Fluorescent Carbon Quantum Dots and Their Silver Heterostructure: An Anticancer Activity and Imaging on Colorectal Carcinoma.新型荧光碳量子点及其银异质结构的简便绿色合成:对结直肠癌的抗癌活性及成像研究
ACS Omega. 2023 Jan 27;8(5):4566-4577. doi: 10.1021/acsomega.2c04964. eCollection 2023 Feb 7.
10
Berberine enhances the sensitivity of radiotherapy in ovarian cancer cell line (SKOV-3).小檗碱增强卵巢癌细胞系(SKOV-3)对放疗的敏感性。
Saudi Pharm J. 2023 Jan;31(1):110-118. doi: 10.1016/j.jsps.2022.11.009. Epub 2022 Nov 15.
Novel synthetic routes of large-pore magnetic mesoporous nanocomposites (SBA-15/FeO) as potential multifunctional theranostic nanodevices.
大孔磁性介孔纳米复合材料(SBA-15/FeO)作为潜在多功能诊疗纳米器件的新型合成路线。
J Mater Chem B. 2017 Dec 21;5(47):9395-9404. doi: 10.1039/c7tb01963g. Epub 2017 Nov 27.
4
A novel nanohybrid for cancer theranostics: folate sensitized FeO nanoparticles for colorectal cancer diagnosis and photodynamic therapy.一种用于癌症诊疗的新型纳米杂化物:叶酸敏化的FeO纳米颗粒用于结直肠癌诊断和光动力治疗。
J Mater Chem B. 2017 Jun 7;5(21):3927-3939. doi: 10.1039/c6tb03292c. Epub 2017 May 11.
5
Mesoporous organosilica hybrids with a tunable amphoteric framework for controlled drug delivery.具有可调节两性框架用于可控药物递送的介孔有机硅杂化物。
J Mater Chem B. 2014 Oct 14;2(38):6487-6499. doi: 10.1039/c4tb00808a. Epub 2014 Aug 20.
6
Amelioration of diabetic nephropathy using pomegranate peel extract-stabilized gold nanoparticles: assessment of NF-κB and Nrf2 signaling system.使用石榴皮提取物稳定的金纳米粒子改善糖尿病肾病:评估 NF-κB 和 Nrf2 信号系统。
Int J Nanomedicine. 2019 Mar 7;14:1753-1777. doi: 10.2147/IJN.S176013. eCollection 2019.
7
A new triazine based π-conjugated mesoporous 2D covalent organic framework: its in vitro anticancer activities.一种基于三嗪的新型π共轭介孔二维共价有机骨架:其体外抗癌活性。
Chem Commun (Camb). 2018 Oct 9;54(81):11475-11478. doi: 10.1039/c8cc07289b.
8
Global cancer statistics 2018: GLOBOCAN estimates of incidence and mortality worldwide for 36 cancers in 185 countries.全球癌症统计数据 2018:GLOBOCAN 对全球 185 个国家/地区 36 种癌症的发病率和死亡率的估计。
CA Cancer J Clin. 2018 Nov;68(6):394-424. doi: 10.3322/caac.21492. Epub 2018 Sep 12.
9
Facile Strategy Enabling Both High Loading and High Release Amounts of the Water-Insoluble Drug Clofazimine Using Mesoporous Silica Nanoparticles.介孔硅纳米粒子实现难溶性药物氯法齐明的高载药量和高释放量的简易策略。
ACS Appl Mater Interfaces. 2018 Sep 26;10(38):31870-31881. doi: 10.1021/acsami.8b09069. Epub 2018 Sep 13.
10
Anticancer potential of quercetin: A comprehensive review.槲皮素的抗癌潜力:全面综述。
Phytother Res. 2018 Nov;32(11):2109-2130. doi: 10.1002/ptr.6155. Epub 2018 Jul 24.