Centre for Gene Therapy & Regenerative Medicine, King's College London, London SE1 9RT, UK.
Centre for Cell Biology and Cutaneous Research, Blizard Institute, Faculty of Medicine and Dentistry, Queen Mary University of London, London E1 2AT, UK.
Dev Cell. 2022 Jun 20;57(12):1453-1465.e7. doi: 10.1016/j.devcel.2022.05.011. Epub 2022 Jun 6.
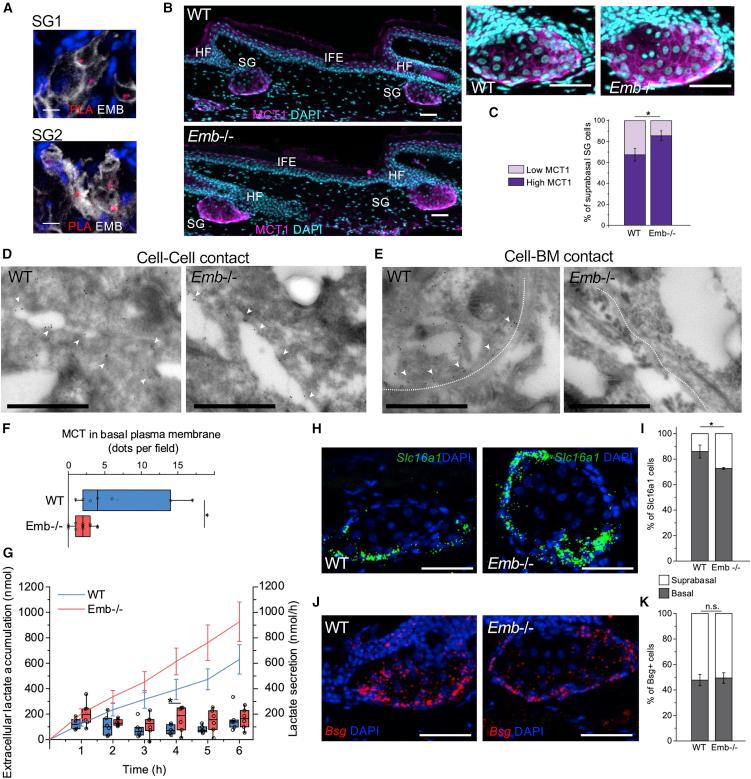
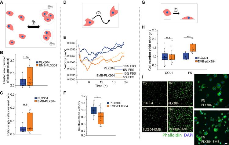
Stem cell renewal and differentiation are regulated by interactions with the niche. Although multiple cell populations have been identified in distinct anatomical compartments, little is known about niche-specific molecular factors. Using skin as a model system and combining single-cell RNA-seq data analysis, immunofluorescence, and transgenic mouse models, we show that the transmembrane protein embigin is specifically expressed in the sebaceous gland and that the number of embigin-expressing cells is negatively regulated by Wnt. The loss of embigin promotes exit from the progenitor compartment and progression toward differentiation, and also compromises lipid metabolism. Embigin modulates sebaceous niche architecture by affecting extracellular matrix organization and basolateral targeting of monocarboxylate transport. We discover through ligand screening that embigin is a direct fibronectin receptor, binding to the N-terminal fibronectin domain without impairing integrin function. Our results solve the long-standing question of how embigin regulates cell adhesion and demonstrate a mechanism that couples adhesion and metabolism.
干细胞的更新和分化受与龛位的相互作用调控。尽管已经在不同的解剖隔室中鉴定出多个细胞群体,但对于龛位特异性的分子因子知之甚少。我们以皮肤作为模型系统,结合单细胞 RNA-seq 数据分析、免疫荧光和转基因小鼠模型,表明跨膜蛋白 embigin 特异性表达于皮脂腺,并且 embigin 表达细胞的数量受 Wnt 的负调控。embigin 的缺失促进了祖细胞区室的退出和向分化的进展,并且还损害了脂质代谢。embigin 通过影响细胞外基质组织和单羧酸转运的基底外侧靶向来调节皮脂腺龛位结构。我们通过配体筛选发现,embigin 是一个直接的纤维连接蛋白受体,与纤维连接蛋白的 N 端结构域结合而不损害整合素的功能。我们的结果解决了 embigin 如何调节细胞黏附的长期存在的问题,并展示了一种将黏附和代谢联系起来的机制。