Suppr超能文献

羽扇豆醇治疗可减轻创伤性脑损伤小鼠模型中神经胶质细胞的激活和氧化应激介导的神经病理学改变。

Lupeol Treatment Attenuates Activation of Glial Cells and Oxidative-Stress-Mediated Neuropathology in Mouse Model of Traumatic Brain Injury.

机构信息

Division of Life Sciences and Applied Life Science (BK 21 FOUR), College of Natural Science, Gyeongsang National University, Jinju 52828, Korea.

Alz-Dementia Korea Co., Jinju 52828, Korea.

出版信息

Int J Mol Sci. 2022 May 29;23(11):6086. doi: 10.3390/ijms23116086.

Abstract

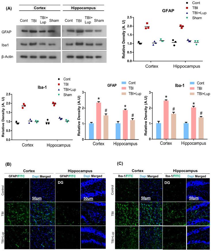
Traumatic brain injury (TBI) signifies a major cause of death and disability. TBI causes central nervous system (CNS) damage under a variety of mechanisms, including protein aggregation, mitochondrial dysfunction, oxidative stress, and neuroinflammation. Astrocytes and microglia, cells of the CNS, are considered the key players in initiating an inflammatory response after injury. Several evidence suggests that activation of astrocytes/microglia and ROS/LPO have the potential to cause more harmful effects in the pathological processes following traumatic brain injury (TBI). Previous studies have established that lupeol provides neuroprotection through modulation of inflammation, oxidative stress, and apoptosis in Aβ and LPS model and neurodegenerative disease. However, the effects of lupeol on apoptosis caused by inflammation and oxidative stress in TBI have not yet been investigated. Therefore, we explored the role of Lupeol on antiapoptosis, anti-inflammatory, and antioxidative stress and its potential mechanism following TBI. In these experiments, adult male mice were randomly divided into four groups: control, TBI, TBI+ Lupeol, and Sham group. Western blotting, immunofluorescence staining, and ROS/LPO assays were performed to investigate the role of lupeol against neuroinflammation, oxidative stress, and apoptosis. Lupeol treatment reversed TBI-induced behavioral and memory disturbances. Lupeol attenuated TBI-induced generation of reactive oxygen species/lipid per oxidation (ROS/LPO) and improved the antioxidant protein level, such as nuclear factor erythroid 2-related factor 2 (Nrf2) and heme-oxygenase 1 (HO-1) in the mouse brain. Similarly, our results indicated that lupeol treatment inhibited glial cell activation, p-NF-κB, and downstream signaling molecules, such as TNF-α, COX-2, and IL-1β, in the mouse cortex and hippocampus. Moreover, lupeol treatment also inhibited mitochondrial apoptotic signaling molecules, such as caspase-3, Bax, cytochrome-C, and reversed deregulated Bcl2 in TBI-treated mice. Overall, our study demonstrated that lupeol inhibits the activation of astrocytes/microglia and ROS/LPO that lead to oxidative stress, neuroinflammation, and apoptosis followed by TBI.

摘要

创伤性脑损伤(TBI)是主要的死亡和残疾原因。TBI 通过多种机制导致中枢神经系统(CNS)损伤,包括蛋白聚集、线粒体功能障碍、氧化应激和神经炎症。星形胶质细胞和小胶质细胞是中枢神经系统的细胞,被认为是损伤后引发炎症反应的关键因素。有几项证据表明,星形胶质细胞/小胶质细胞的激活和 ROS/LPO 有可能在创伤性脑损伤(TBI)后的病理过程中造成更大的伤害。先前的研究已经表明,羽扇醇通过调节 Aβ 和 LPS 模型及神经退行性疾病中的炎症、氧化应激和细胞凋亡提供神经保护。然而,羽扇醇对 TBI 引起的炎症和氧化应激诱导的细胞凋亡的影响尚未得到研究。因此,我们探讨了羽扇醇在 TBI 后抗细胞凋亡、抗炎和抗氧化应激中的作用及其潜在机制。在这些实验中,成年雄性小鼠被随机分为四组:对照组、TBI 组、TBI+羽扇醇组和假手术组。通过 Western blot、免疫荧光染色和 ROS/LPO 测定来研究羽扇醇对抗神经炎症、氧化应激和细胞凋亡的作用。羽扇醇治疗可逆转 TBI 引起的行为和记忆障碍。羽扇醇减轻了 TBI 引起的活性氧/脂质过氧化(ROS/LPO)的产生,并提高了抗氧化蛋白水平,如核因子红细胞 2 相关因子 2(Nrf2)和血红素加氧酶 1(HO-1)在小鼠大脑中。同样,我们的结果表明,羽扇醇治疗抑制了小胶质细胞的激活、p-NF-κB 和下游信号分子,如 TNF-α、COX-2 和 IL-1β,在小鼠皮质和海马区。此外,羽扇醇治疗还抑制了线粒体凋亡信号分子,如 caspase-3、Bax、细胞色素-C,并逆转了 TBI 治疗小鼠中失调的 Bcl2。总的来说,我们的研究表明,羽扇醇抑制了星形胶质细胞/小胶质细胞的激活和 ROS/LPO 的产生,从而导致 TBI 后的氧化应激、神经炎症和细胞凋亡。

https://cdn.ncbi.nlm.nih.gov/pmc/blobs/9a73/9181489/89c8faf068a6/ijms-23-06086-g001.jpg

文献AI研究员

20分钟写一篇综述,助力文献阅读效率提升50倍。

立即体验

用中文搜PubMed

大模型驱动的PubMed中文搜索引擎

马上搜索

文档翻译

学术文献翻译模型,支持多种主流文档格式。

立即体验