• 文献检索
  • 文档翻译
  • 深度研究
  • 学术资讯
  • Suppr Zotero 插件Zotero 插件
  • 邀请有礼
  • 套餐&价格
  • 历史记录
应用&插件
Suppr Zotero 插件Zotero 插件浏览器插件Mac 客户端Windows 客户端微信小程序
定价
高级版会员购买积分包购买API积分包
服务
文献检索文档翻译深度研究API 文档MCP 服务
关于我们
关于 Suppr公司介绍联系我们用户协议隐私条款
关注我们

Suppr 超能文献

核心技术专利:CN118964589B侵权必究
粤ICP备2023148730 号-1Suppr @ 2026

文献检索

告别复杂PubMed语法,用中文像聊天一样搜索,搜遍4000万医学文献。AI智能推荐,让科研检索更轻松。

立即免费搜索

文件翻译

保留排版,准确专业,支持PDF/Word/PPT等文件格式,支持 12+语言互译。

免费翻译文档

深度研究

AI帮你快速写综述,25分钟生成高质量综述,智能提取关键信息,辅助科研写作。

立即免费体验

基于 11 个淋巴结转移相关基因构建和验证用于子宫内膜癌总生存的预后模型。

Construction and validation of a prognostic model based on 11 lymph node metastasis-related genes for overall survival in endometrial cancer.

机构信息

Department of Obstetrics and Gynecology, Handan Central Hospital, Handan, China.

出版信息

Cancer Med. 2022 Dec;11(23):4641-4655. doi: 10.1002/cam4.4844. Epub 2022 Jul 2.

DOI:10.1002/cam4.4844
PMID:35778922
原文链接:https://pmc.ncbi.nlm.nih.gov/articles/PMC9741985/
Abstract

BACKGROUND

Endometrial cancer (EC) is one of the most common malignant tumors in female reproductive system. The incidence of lymph node metastasis (LNM) is only about 10% in clinically suspected early-stage EC patients. Discovering prognostic models and effective biomarkers for early diagnosis is important to reduce the mortality rate.

METHODS

A least absolute shrinkage and selection operator (LASSO) regression was conducted to identify the characteristic dimension decrease and distinguish porgnostic LNM related genes signature. Subsequently, a novel prognosis-related nomogram was constructed to predict overall survival (OS). Survival analysis was carried out to explore the individual prognostic significance of the risk model and key gene was validated in vitro.

RESULTS

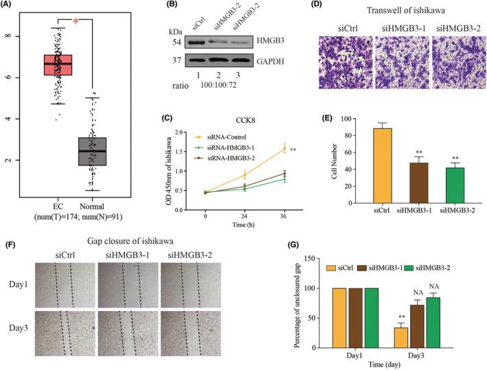
In total, 89 lymph node related genes (LRGs) were identified. Based on the LASSO Cox regression, 11 genes were selected for the development of a risk evaluation model. The Kaplan-Meier curve indicated that patients in the low-risk group had considerably better OS (p = 3.583e-08). The area under the ROC curve (AUC) of this model was 0.718 at 5 years of OS. Then, we developed an OS-associated nomogram that included the risk score and clinicopathological features. The concordance index of the nomogram was 0.769. The survival verification performed in three subgroups from the nomogram demonstrated the validity of the model. The AUC of the nomogram was 0.787 at 5 years OS. Proliferation and metastasis of HMGB3 were explored in EC cell line. External validation with 30 patients in our hospital showed that patients with low-risk scores had a longer OS (p-value = 0.03). Finally, we revealed that the most frequently mutated genes in the low-risk and high-risk groups are PTEN and TP53, respectively.

CONCLUSIONS

Our results suggest that LNM plays an important role in the prognosis, and HMGB3 was potential as a biomarker for EC patients.

摘要

背景

子宫内膜癌(EC)是女性生殖系统最常见的恶性肿瘤之一。在临床疑似早期 EC 患者中,淋巴结转移(LNM)的发生率仅约为 10%。发现用于早期诊断的预后模型和有效生物标志物对于降低死亡率非常重要。

方法

使用最小绝对收缩和选择算子(LASSO)回归来识别特征维度降低,并区分与预后相关的 LNM 基因特征。随后,构建了一种新的预后相关列线图以预测总生存期(OS)。进行生存分析以探讨风险模型的个体预后意义,并在体外验证关键基因。

结果

总共鉴定出 89 个淋巴结相关基因(LRGs)。基于 LASSO Cox 回归,选择了 11 个基因来开发风险评估模型。Kaplan-Meier 曲线表明,低危组患者的 OS 明显更好(p=3.583e-08)。该模型在 5 年 OS 时的 ROC 曲线下面积(AUC)为 0.718。然后,我们开发了一个与 OS 相关的列线图,其中包含风险评分和临床病理特征。该列线图的一致性指数为 0.769。在列线图的三个亚组中进行的生存验证表明了模型的有效性。该列线图在 5 年 OS 时的 AUC 为 0.787。在 EC 细胞系中探索了 HMGB3 的增殖和转移。对我院的 30 例患者进行外部验证表明,低风险评分患者的 OS 更长(p 值=0.03)。最后,我们揭示了低风险和高风险组中最常突变的基因分别是 PTEN 和 TP53。

结论

我们的结果表明,LNM 在预后中起重要作用,HMGB3 可能是 EC 患者的潜在生物标志物。

https://cdn.ncbi.nlm.nih.gov/pmc/blobs/b333/9741985/972652399404/CAM4-11-4641-g005.jpg
https://cdn.ncbi.nlm.nih.gov/pmc/blobs/b333/9741985/d1410d4dc6c4/CAM4-11-4641-g003.jpg
https://cdn.ncbi.nlm.nih.gov/pmc/blobs/b333/9741985/1c412cc7a249/CAM4-11-4641-g001.jpg
https://cdn.ncbi.nlm.nih.gov/pmc/blobs/b333/9741985/71e8fe96cbbe/CAM4-11-4641-g006.jpg
https://cdn.ncbi.nlm.nih.gov/pmc/blobs/b333/9741985/355293a5cbb0/CAM4-11-4641-g007.jpg
https://cdn.ncbi.nlm.nih.gov/pmc/blobs/b333/9741985/01afd40bb6db/CAM4-11-4641-g008.jpg
https://cdn.ncbi.nlm.nih.gov/pmc/blobs/b333/9741985/dd36e0973f0a/CAM4-11-4641-g002.jpg
https://cdn.ncbi.nlm.nih.gov/pmc/blobs/b333/9741985/972652399404/CAM4-11-4641-g005.jpg
https://cdn.ncbi.nlm.nih.gov/pmc/blobs/b333/9741985/d1410d4dc6c4/CAM4-11-4641-g003.jpg
https://cdn.ncbi.nlm.nih.gov/pmc/blobs/b333/9741985/1c412cc7a249/CAM4-11-4641-g001.jpg
https://cdn.ncbi.nlm.nih.gov/pmc/blobs/b333/9741985/71e8fe96cbbe/CAM4-11-4641-g006.jpg
https://cdn.ncbi.nlm.nih.gov/pmc/blobs/b333/9741985/355293a5cbb0/CAM4-11-4641-g007.jpg
https://cdn.ncbi.nlm.nih.gov/pmc/blobs/b333/9741985/01afd40bb6db/CAM4-11-4641-g008.jpg
https://cdn.ncbi.nlm.nih.gov/pmc/blobs/b333/9741985/dd36e0973f0a/CAM4-11-4641-g002.jpg
https://cdn.ncbi.nlm.nih.gov/pmc/blobs/b333/9741985/972652399404/CAM4-11-4641-g005.jpg

相似文献

1
Construction and validation of a prognostic model based on 11 lymph node metastasis-related genes for overall survival in endometrial cancer.基于 11 个淋巴结转移相关基因构建和验证用于子宫内膜癌总生存的预后模型。
Cancer Med. 2022 Dec;11(23):4641-4655. doi: 10.1002/cam4.4844. Epub 2022 Jul 2.
2
Establishment and validation of a prognostic nomogram based on a novel five-DNA methylation signature for survival in endometrial cancer patients.建立并验证了一个基于新型五甲基化 DNA 特征的预后列线图,用于预测子宫内膜癌患者的生存情况。
Cancer Med. 2021 Jan;10(2):693-708. doi: 10.1002/cam4.3576. Epub 2020 Dec 22.
3
A nomogram model based on the number of examined lymph nodes-related signature to predict prognosis and guide clinical therapy in gastric cancer.基于检查淋巴结数量相关特征的列线图模型预测胃癌的预后并指导临床治疗。
Front Immunol. 2022 Nov 2;13:947802. doi: 10.3389/fimmu.2022.947802. eCollection 2022.
4
Identification of an immune-related risk signature and nomogram predicting the overall survival in patients with endometrial cancer.识别免疫相关风险特征并构建列线图预测子宫内膜癌患者的总生存期。
J Gynecol Oncol. 2021 May;32(3):e30. doi: 10.3802/jgo.2021.32.e30. Epub 2021 Jan 25.
5
A metabolic-inflammatory-nutritional score (MINS) is associated with lymph node metastasis and prognostic stratification for endometrial cancer patients.代谢-炎症-营养评分(MINS)与子宫内膜癌患者的淋巴结转移和预后分层相关。
Int J Med Sci. 2024 Sep 9;21(12):2379-2389. doi: 10.7150/ijms.96179. eCollection 2024.
6
A nomogram prediction model for lymph node metastasis in endometrial cancer patients.用于预测子宫内膜癌患者淋巴结转移的列线图预测模型。
BMC Cancer. 2021 Jun 29;21(1):748. doi: 10.1186/s12885-021-08466-4.
7
[A nomogram for predicting lymph node metastasis in early gastric cancer].[一种预测早期胃癌淋巴结转移的列线图]
Zhonghua Wei Chang Wai Ke Za Zhi. 2022 Jan 25;25(1):40-47. doi: 10.3760/cma.j.cn441530-20210208-00059.
8
Expression of EMT-related genes in lymph node metastasis in endometrial cancer: a TCGA-based study.基于 TCGA 的研究:子宫内膜癌淋巴结转移中 EMT 相关基因的表达。
World J Surg Oncol. 2023 Feb 22;21(1):55. doi: 10.1186/s12957-023-02893-2.
9
Clinical models to predict lymph nodes metastasis and distant metastasis in newly diagnosed early esophageal cancer patients: A population-based study.基于人群的研究:预测新诊断早期食管癌患者淋巴结转移和远处转移的临床模型。
Cancer Med. 2023 Mar;12(5):5275-5292. doi: 10.1002/cam4.5334. Epub 2022 Oct 7.
10
Metabolic syndrome score as an indicator in a predictive nomogram for lymph node metastasis in endometrial cancer.代谢综合征评分作为子宫内膜癌淋巴结转移预测列线图的指标。
BMC Cancer. 2023 Jul 4;23(1):622. doi: 10.1186/s12885-023-11053-4.

引用本文的文献

1
Structure and Functions of HMGB3 Protein.HMGB3 蛋白的结构与功能。
Int J Mol Sci. 2024 Jul 12;25(14):7656. doi: 10.3390/ijms25147656.
2
Identification of an HLA-A*11:01-restricted neoepitope of mutant PIK3CA and its specific T cell receptors for cancer immunotherapy targeting hotspot driver mutations.鉴定突变 PIK3CA 的 HLA-A*11:01 限制性新表位及其用于针对热点驱动突变的癌症免疫治疗的特异性 T 细胞受体。
Cancer Immunol Immunother. 2024 Jun 4;73(8):150. doi: 10.1007/s00262-024-03729-y.
3
Deciphering comprehensive features of tumor microenvironment controlled by chromatin regulators to predict prognosis and guide therapies in uterine corpus endometrial carcinoma.

本文引用的文献

1
CDKN2B-AS1 Promotes Malignancy as a Novel Prognosis-Related Molecular Marker in the Endometrial Cancer Immune Microenvironment.CDKN2B-AS1作为子宫内膜癌免疫微环境中一种新的预后相关分子标志物促进肿瘤恶性进展。
Front Cell Dev Biol. 2021 Oct 12;9:721676. doi: 10.3389/fcell.2021.721676. eCollection 2021.
2
A ten-gene methylation signature as a novel biomarker for improving prediction of prognosis and indicating gene targets in endometrial cancer.一种十基因甲基化特征作为改善子宫内膜癌预后预测和指示基因靶点的新型生物标志物。
Genomics. 2021 Jul;113(4):2032-2044. doi: 10.1016/j.ygeno.2021.04.035. Epub 2021 Apr 26.
3
Identification of a Metabolism-Related Signature for the Prediction of Survival in Endometrial Cancer Patients.
解析染色质调控因子调控的肿瘤微环境的综合特征,预测子宫体子宫内膜癌的预后并指导治疗。
Front Immunol. 2023 Mar 3;14:1139126. doi: 10.3389/fimmu.2023.1139126. eCollection 2023.
4
Overexpression of HMGB3 and its prognostic value in breast cancer.HMGB3在乳腺癌中的过表达及其预后价值。
Front Oncol. 2022 Dec 22;12:1048921. doi: 10.3389/fonc.2022.1048921. eCollection 2022.
用于预测子宫内膜癌患者生存的代谢相关特征识别
Front Oncol. 2021 Mar 8;11:630905. doi: 10.3389/fonc.2021.630905. eCollection 2021.
4
Calcium and TRPV4 promote metastasis by regulating cytoskeleton through the RhoA/ROCK1 pathway in endometrial cancer.钙和 TRPV4 通过 RhoA/ROCK1 通路调节细胞骨架促进子宫内膜癌转移。
Cell Death Dis. 2020 Nov 23;11(11):1009. doi: 10.1038/s41419-020-03181-7.
5
Targeting HMGB3/hTERT axis for radioresistance in cervical cancer.靶向HMGB3/hTERT轴治疗宫颈癌的放射抗性
J Exp Clin Cancer Res. 2020 Nov 13;39(1):243. doi: 10.1186/s13046-020-01737-1.
6
Integrated analysis of tumor mutation burden and immune infiltrates in endometrial cancer.子宫内膜癌中肿瘤突变负担与免疫浸润的综合分析。
Curr Probl Cancer. 2021 Apr;45(2):100660. doi: 10.1016/j.currproblcancer.2020.100660. Epub 2020 Sep 29.
7
TPX2 Promotes Metastasis and Serves as a Marker of Poor Prognosis in Non-Small Cell Lung Cancer.TPX2促进非小细胞肺癌转移并作为预后不良的标志物。
Med Sci Monit. 2020 Aug 4;26:e925147. doi: 10.12659/MSM.925147.
8
Nine glycolysis-related gene signature predicting the survival of patients with endometrial adenocarcinoma.预测子宫内膜腺癌患者生存的九个糖酵解相关基因特征
Cancer Cell Int. 2020 May 24;20:183. doi: 10.1186/s12935-020-01264-1. eCollection 2020.
9
Identification of aberrantly methylated differentially expressed genes and associated pathways in endometrial cancer using integrated bioinformatic analysis.采用整合生物信息学分析鉴定子宫内膜癌中异常甲基化差异表达基因及其相关通路。
Cancer Med. 2020 May;9(10):3522-3536. doi: 10.1002/cam4.2956. Epub 2020 Mar 14.
10
A Combined four-mRNA Signature Associated with Lymphatic Metastasis for Prognosis of Colorectal Cancer.一种与结直肠癌淋巴转移及预后相关的联合四信使核糖核酸特征
J Cancer. 2020 Feb 3;11(8):2139-2149. doi: 10.7150/jca.38796. eCollection 2020.