• 文献检索
  • 文档翻译
  • 深度研究
  • 学术资讯
  • Suppr Zotero 插件Zotero 插件
  • 邀请有礼
  • 套餐&价格
  • 历史记录
应用&插件
Suppr Zotero 插件Zotero 插件浏览器插件Mac 客户端Windows 客户端微信小程序
定价
高级版会员购买积分包购买API积分包
服务
文献检索文档翻译深度研究API 文档MCP 服务
关于我们
关于 Suppr公司介绍联系我们用户协议隐私条款
关注我们

Suppr 超能文献

核心技术专利:CN118964589B侵权必究
粤ICP备2023148730 号-1Suppr @ 2026

文献检索

告别复杂PubMed语法,用中文像聊天一样搜索,搜遍4000万医学文献。AI智能推荐,让科研检索更轻松。

立即免费搜索

文件翻译

保留排版,准确专业,支持PDF/Word/PPT等文件格式,支持 12+语言互译。

免费翻译文档

深度研究

AI帮你快速写综述,25分钟生成高质量综述,智能提取关键信息,辅助科研写作。

立即免费体验

水稻 E3 泛素连接酶的 ORFeome 用于泛素化相互作用组的全局分析。

An ORFeome of rice E3 ubiquitin ligases for global analysis of the ubiquitination interactome.

机构信息

State Key Laboratory for Biology of Plant Diseases and Insect Pests, Institute of Plant Protection, Chinese Academy of Agricultural Sciences, Beijing, 100193, China.

Department of Plant Pathology, The Ohio State University, Columbus, OH, 43210, USA.

出版信息

Genome Biol. 2022 Jul 11;23(1):154. doi: 10.1186/s13059-022-02717-8.

DOI:10.1186/s13059-022-02717-8
PMID:35821048
原文链接:https://pmc.ncbi.nlm.nih.gov/articles/PMC9277809/
Abstract

BACKGROUND

Ubiquitination is essential for many cellular processes in eukaryotes, including 26S proteasome-dependent protein degradation, cell cycle progression, transcriptional regulation, and signal transduction. Although numerous ubiquitinated proteins have been empirically identified, their cognate ubiquitin E3 ligases remain largely unknown.

RESULTS

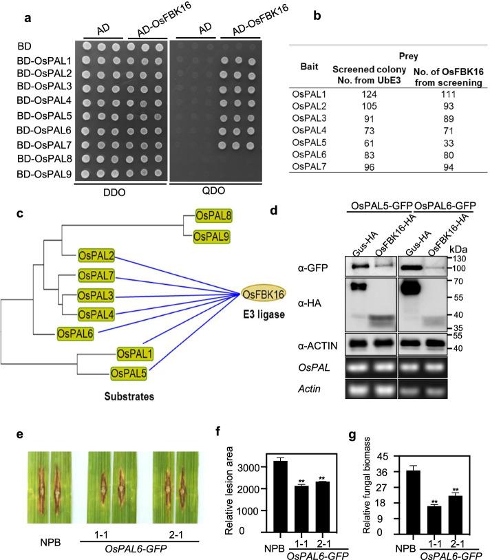
Here, we generate a complete ubiquitin E3 ligase-encoding open reading frames (UbE3-ORFeome) library containing 98.94% of the 1515 E3 ligase genes in the rice (Oryza sativa L.) genome. In the test screens with four known ubiquitinated proteins, we identify both known and new E3s. The interaction and degradation between several E3s and their substrates are confirmed in vitro and in vivo. In addition, we identify the F-box E3 ligase OsFBK16 as a hub-interacting protein of the phenylalanine ammonia lyase family OsPAL1-OsPAL7. We demonstrate that OsFBK16 promotes the degradation of OsPAL1, OsPAL5, and OsPAL6. Remarkably, we find that overexpression of OsPAL1 or OsPAL6 as well as loss-of-function of OsFBK16 in rice displayed enhanced blast resistance, indicating that OsFBK16 degrades OsPALs to negatively regulate rice immunity.

CONCLUSIONS

The rice UbE3-ORFeome is the first complete E3 ligase library in plants and represents a powerful proteomic resource for rapid identification of the cognate E3 ligases of ubiquitinated proteins and establishment of functional E3-substrate interactome in plants.

摘要

背景

泛素化在真核生物的许多细胞过程中是必不可少的,包括 26S 蛋白酶体依赖性蛋白质降解、细胞周期进程、转录调控和信号转导。尽管已经有许多泛素化蛋白被经验性地鉴定出来,但它们的同源泛素 E3 连接酶仍然很大程度上未知。

结果

在这里,我们生成了一个完整的泛素 E3 连接酶编码开放阅读框 (UbE3-ORFeome) 文库,其中包含水稻 (Oryza sativa L.) 基因组中 1515 个 E3 连接酶基因中的 98.94%。在对四种已知泛素化蛋白的测试筛选中,我们鉴定出了已知和新的 E3。几个 E3 及其底物之间的相互作用和降解在体外和体内都得到了证实。此外,我们鉴定出 F-box E3 连接酶 OsFBK16 是苯丙氨酸解氨酶家族 OsPAL1-OsPAL7 的一个枢纽相互作用蛋白。我们证明 OsFBK16 促进了 OsPAL1、OsPAL5 和 OsPAL6 的降解。值得注意的是,我们发现水稻中 OsPAL1 或 OsPAL6 的过表达以及 OsFBK16 的功能丧失都增强了对稻瘟病的抗性,表明 OsFBK16 通过降解 OsPALs 来负调控水稻免疫。

结论

水稻 UbE3-ORFeome 是植物中第一个完整的 E3 连接酶文库,代表了一个强大的蛋白质组学资源,可用于快速鉴定泛素化蛋白的同源 E3 连接酶,并建立植物中功能性 E3-底物相互作用组。

https://cdn.ncbi.nlm.nih.gov/pmc/blobs/b18b/9277809/ca8395d1804e/13059_2022_2717_Fig6_HTML.jpg
https://cdn.ncbi.nlm.nih.gov/pmc/blobs/b18b/9277809/1e216bf85d82/13059_2022_2717_Fig1_HTML.jpg
https://cdn.ncbi.nlm.nih.gov/pmc/blobs/b18b/9277809/3c4ea59f0f73/13059_2022_2717_Fig2_HTML.jpg
https://cdn.ncbi.nlm.nih.gov/pmc/blobs/b18b/9277809/be9c8b8ffebe/13059_2022_2717_Fig3_HTML.jpg
https://cdn.ncbi.nlm.nih.gov/pmc/blobs/b18b/9277809/8f3418c6534a/13059_2022_2717_Fig4_HTML.jpg
https://cdn.ncbi.nlm.nih.gov/pmc/blobs/b18b/9277809/8b0c5e019475/13059_2022_2717_Fig5_HTML.jpg
https://cdn.ncbi.nlm.nih.gov/pmc/blobs/b18b/9277809/ca8395d1804e/13059_2022_2717_Fig6_HTML.jpg
https://cdn.ncbi.nlm.nih.gov/pmc/blobs/b18b/9277809/1e216bf85d82/13059_2022_2717_Fig1_HTML.jpg
https://cdn.ncbi.nlm.nih.gov/pmc/blobs/b18b/9277809/3c4ea59f0f73/13059_2022_2717_Fig2_HTML.jpg
https://cdn.ncbi.nlm.nih.gov/pmc/blobs/b18b/9277809/be9c8b8ffebe/13059_2022_2717_Fig3_HTML.jpg
https://cdn.ncbi.nlm.nih.gov/pmc/blobs/b18b/9277809/8f3418c6534a/13059_2022_2717_Fig4_HTML.jpg
https://cdn.ncbi.nlm.nih.gov/pmc/blobs/b18b/9277809/8b0c5e019475/13059_2022_2717_Fig5_HTML.jpg
https://cdn.ncbi.nlm.nih.gov/pmc/blobs/b18b/9277809/ca8395d1804e/13059_2022_2717_Fig6_HTML.jpg

相似文献

1
An ORFeome of rice E3 ubiquitin ligases for global analysis of the ubiquitination interactome.水稻 E3 泛素连接酶的 ORFeome 用于泛素化相互作用组的全局分析。
Genome Biol. 2022 Jul 11;23(1):154. doi: 10.1186/s13059-022-02717-8.
2
Classification and interaction modes of 40 rice E2 ubiquitin-conjugating enzymes with 17 rice ARM-U-box E3 ubiquitin ligases.40 种水稻 E2 泛素连接酶与 17 种水稻 ARM-U-box E3 泛素连接酶的分类和相互作用模式。
Biochem Biophys Res Commun. 2014 Feb 21;444(4):575-80. doi: 10.1016/j.bbrc.2014.01.098. Epub 2014 Jan 29.
3
E3 ligase, the Oryza sativa salt-induced RING finger protein 4 (OsSIRP4), negatively regulates salt stress responses via degradation of the OsPEX11-1 protein.E3 连接酶、水稻盐诱导的 RING 指蛋白 4(OsSIRP4)通过降解 OsPEX11-1 蛋白负调控盐胁迫响应。
Plant Mol Biol. 2021 Feb;105(3):231-245. doi: 10.1007/s11103-020-01084-x. Epub 2020 Oct 20.
4
Molecular cloning and characterization of OsUPS, a U-box containing E3 ligase gene that respond to phosphate starvation in rice (Oryza sativa).水稻(Oryza sativa)OsUPS 基因的分子克隆和特征分析,该基因是一个含有 U-box 的 E3 连接酶基因,对磷酸盐饥饿有响应。
Mol Biol Rep. 2012 May;39(5):5883-8. doi: 10.1007/s11033-011-1399-5. Epub 2011 Dec 27.
5
Proteomics strategy to identify substrates of LNX, a PDZ domain-containing E3 ubiquitin ligase.蛋白质组学策略鉴定 PDZ 结构域包含 E3 泛素连接酶 LNX 的底物。
J Proteome Res. 2012 Oct 5;11(10):4847-62. doi: 10.1021/pr300674c. Epub 2012 Aug 29.
6
E3 ubiquitin ligase OsPIE3 destabilises the B-lectin receptor-like kinase PID2 to control blast disease resistance in rice.E3泛素连接酶OsPIE3使B-凝集素受体样激酶PID2不稳定,从而调控水稻对稻瘟病的抗性。
New Phytol. 2023 Mar;237(5):1826-1842. doi: 10.1111/nph.18637. Epub 2022 Dec 15.
7
Identifying E3 Ligase Substrates With Quantitative Degradation Proteomics.用定量降解蛋白质组学鉴定 E3 连接酶底物。
Chembiochem. 2023 Aug 15;24(16):e202300108. doi: 10.1002/cbic.202300108. Epub 2023 Jul 18.
8
Ubiquitination of susceptibility proteins modulates rice broad-spectrum resistance.感病蛋白的泛素化修饰调控水稻广谱抗性。
Trends Plant Sci. 2022 Apr;27(4):322-324. doi: 10.1016/j.tplants.2021.12.012. Epub 2022 Jan 4.
9
A comprehensive method for detecting ubiquitinated substrates using TR-TUBE.一种使用TR-TUBE检测泛素化底物的综合方法。
Proc Natl Acad Sci U S A. 2015 Apr 14;112(15):4630-5. doi: 10.1073/pnas.1422313112. Epub 2015 Mar 31.
10
Establishment of a Wheat Cell-Free Synthesized Protein Array Containing 250 Human and Mouse E3 Ubiquitin Ligases to Identify Novel Interaction between E3 Ligases and Substrate Proteins.构建包含250种人类和小鼠E3泛素连接酶的小麦无细胞合成蛋白质阵列以鉴定E3连接酶与底物蛋白之间的新型相互作用。
PLoS One. 2016 Jun 1;11(6):e0156718. doi: 10.1371/journal.pone.0156718. eCollection 2016.

引用本文的文献

1
OsLB2.2 negatively regulates rice disease resistance at seedling stage in rice.OsLB2.2在水稻幼苗期对水稻抗病性起负调控作用。
Front Plant Sci. 2025 Aug 11;16:1629283. doi: 10.3389/fpls.2025.1629283. eCollection 2025.
2
A new E3 ligase-mediated plant immune signaling pathway.一条新的E3连接酶介导的植物免疫信号通路。
Sci China Life Sci. 2025 Aug 15. doi: 10.1007/s11427-025-2998-6.
3
Natural Allelic Variations in IbCHYR1-IbZnFR Complex Regulate Fusarium Root Rot Resistance in Sweet Potato.甘薯中IbCHYR1-IbZnFR复合体的天然等位基因变异调控对镰刀菌根腐病的抗性

本文引用的文献

1
A monocot-specific hydroxycinnamoylputrescine gene cluster contributes to immunity and cell death in rice.一个单子叶植物特有的羟基肉桂酰腐胺基因簇对水稻的免疫和细胞死亡有贡献。
Sci Bull (Beijing). 2021 Dec 15;66(23):2381-2393. doi: 10.1016/j.scib.2021.06.014. Epub 2021 Jun 13.
2
Plant Public RNA-seq Database: a comprehensive online database for expression analysis of ~45 000 plant public RNA-Seq libraries.植物公共RNA测序数据库:一个用于约45000个植物公共RNA测序文库表达分析的综合在线数据库。
Plant Biotechnol J. 2022 May;20(5):806-808. doi: 10.1111/pbi.13798. Epub 2022 Mar 6.
3
The F-box E3 ubiquitin ligase BAF1 mediates the degradation of the brassinosteroid-activated transcription factor BES1 through selective autophagy in Arabidopsis.
Adv Sci (Weinh). 2025 Sep;12(33):e15202. doi: 10.1002/advs.202415202. Epub 2025 Jun 26.
4
An mA methyltransferase confers host resistance by degrading viral proteins through ubiquitination.一种mA甲基转移酶通过泛素化降解病毒蛋白来赋予宿主抗性。
Nat Commun. 2025 May 24;16(1):4821. doi: 10.1038/s41467-025-60199-1.
5
SARS-CoV-2 nsp16 is regulated by host E3 ubiquitin ligases, UBR5 and MARCHF7.严重急性呼吸综合征冠状病毒2(SARS-CoV-2)的非结构蛋白16(nsp16)受宿主E3泛素连接酶UBR5和MARCHF7调控。
Elife. 2025 May 13;13:RP102277. doi: 10.7554/eLife.102277.
6
The Role of E3 Ubiquitin Ligase Gene in Ubiquitination Modification of Protein and Its Potential Function in Plant Growth, Development, Secondary Metabolism, and Stress Response.E3泛素连接酶基因在蛋白质泛素化修饰中的作用及其在植物生长、发育、次生代谢和胁迫响应中的潜在功能
Int J Mol Sci. 2025 Jan 19;26(2):821. doi: 10.3390/ijms26020821.
7
Global Protein Interactome Mapping in Rice Using Barcode-Indexed PCR Coupled with HiFi Long-Read Sequencing.利用条形码索引PCR结合HiFi长读长测序对水稻进行全球蛋白质相互作用组图谱绘制。
Adv Sci (Weinh). 2025 Mar;12(11):e2416243. doi: 10.1002/advs.202416243. Epub 2025 Jan 22.
8
Ubiquitination of OsCSN5 by OsPUB45 activates immunity by modulating the OsCUL3a-OsNPR1 module.OsPUB45对OsCSN5进行泛素化修饰,通过调节OsCUL3a-OsNPR1模块激活免疫反应。
Sci Adv. 2025 Jan 3;11(1):eadr2441. doi: 10.1126/sciadv.adr2441.
9
A frameshift mutation in resolves the growth versus defense dilemma in rice.水稻中的一个移码突变解决了生长与防御的两难问题。
Proc Natl Acad Sci U S A. 2024 Dec 24;121(52):e2413564121. doi: 10.1073/pnas.2413564121. Epub 2024 Dec 18.
10
Rice E3 ubiquitin ligases: From key modulators of host immunity to potential breeding applications.水稻E3泛素连接酶:从宿主免疫的关键调节因子到潜在的育种应用
Plant Commun. 2024 Dec 9;5(12):101128. doi: 10.1016/j.xplc.2024.101128. Epub 2024 Sep 7.
F-box E3 泛素连接酶 BAF1 通过选择性自噬在拟南芥中介导油菜素内酯激活的转录因子 BES1 的降解。
Plant Cell. 2021 Nov 4;33(11):3532-3554. doi: 10.1093/plcell/koab210.
4
SDC mediates DNA methylation-controlled clock pace by interacting with ZTL in Arabidopsis.SDC 通过与拟南芥中的 ZTL 相互作用介导 DNA 甲基化控制的生物钟节律。
Nucleic Acids Res. 2021 Apr 19;49(7):3764-3780. doi: 10.1093/nar/gkab128.
5
Two VOZ transcription factors link an E3 ligase and an NLR immune receptor to modulate immunity in rice.两个 VOZ 转录因子将一个 E3 连接酶和一个 NLR 免疫受体联系起来,以调节水稻中的免疫反应。
Mol Plant. 2021 Feb 1;14(2):253-266. doi: 10.1016/j.molp.2020.11.005. Epub 2020 Nov 10.
6
Ubiquitinome Profiling Reveals the Landscape of Ubiquitination Regulation in Rice Young Panicles.泛素组学分析揭示了水稻幼穗中泛素化调控的全景。
Genomics Proteomics Bioinformatics. 2020 Jun;18(3):305-320. doi: 10.1016/j.gpb.2019.01.005. Epub 2020 Nov 2.
7
A massively parallel barcoded sequencing pipeline enables generation of the first ORFeome and interactome map for rice.一个大规模并行的条码测序管道使第一个水稻 ORFeome 和相互作用组图谱的产生成为可能。
Proc Natl Acad Sci U S A. 2020 May 26;117(21):11836-11842. doi: 10.1073/pnas.1918068117. Epub 2020 May 12.
8
A reference map of the human binary protein interactome.人类二进制蛋白质相互作用组参考图谱。
Nature. 2020 Apr;580(7803):402-408. doi: 10.1038/s41586-020-2188-x. Epub 2020 Apr 8.
9
A Pan-plant Protein Complex Map Reveals Deep Conservation and Novel Assemblies.泛植物蛋白复合物图谱揭示了深度保守和新颖的组装。
Cell. 2020 Apr 16;181(2):460-474.e14. doi: 10.1016/j.cell.2020.02.049. Epub 2020 Mar 18.
10
A Bunyavirus-Inducible Ubiquitin Ligase Targets RNA Polymerase IV for Degradation during Viral Pathogenesis in Rice.一种布尼亚病毒诱导的泛素连接酶通过靶向 RNA 聚合酶 IV 降解来实现病毒在水稻中的致病作用。
Mol Plant. 2020 Jun 1;13(6):836-850. doi: 10.1016/j.molp.2020.02.010. Epub 2020 Feb 19.