• 文献检索
  • 文档翻译
  • 深度研究
  • 学术资讯
  • Suppr Zotero 插件Zotero 插件
  • 邀请有礼
  • 套餐&价格
  • 历史记录
应用&插件
Suppr Zotero 插件Zotero 插件浏览器插件Mac 客户端Windows 客户端微信小程序
定价
高级版会员购买积分包购买API积分包
服务
文献检索文档翻译深度研究API 文档MCP 服务
关于我们
关于 Suppr公司介绍联系我们用户协议隐私条款
关注我们

Suppr 超能文献

核心技术专利:CN118964589B侵权必究
粤ICP备2023148730 号-1Suppr @ 2026

文献检索

告别复杂PubMed语法,用中文像聊天一样搜索,搜遍4000万医学文献。AI智能推荐,让科研检索更轻松。

立即免费搜索

文件翻译

保留排版,准确专业,支持PDF/Word/PPT等文件格式,支持 12+语言互译。

免费翻译文档

深度研究

AI帮你快速写综述,25分钟生成高质量综述,智能提取关键信息,辅助科研写作。

立即免费体验

忍冬果(L.)通过抑制脂肪酶活性和调节高脂肪饮食喂养小鼠的肠道微生物群来发挥作用。

Honeysuckle Berry ( L.) Inhibits Lipase Activity and Modulates the Gut Microbiota in High-Fat Diet-Fed Mice.

机构信息

Department of Food Science and Biotechnology, Gachon University, Seongnam-si 13120, Gyeonggi-do, Korea.

Department of Food and Nutrition, Gachon University, Seongnam-si 13120, Gyeonggi-do, Korea.

出版信息

Molecules. 2022 Jul 24;27(15):4731. doi: 10.3390/molecules27154731.

DOI:10.3390/molecules27154731
PMID:35897908
原文链接:https://pmc.ncbi.nlm.nih.gov/articles/PMC9330072/
Abstract

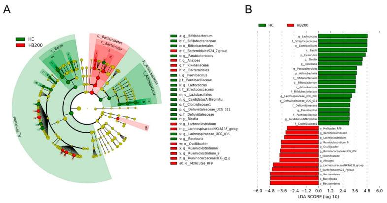
Honeysuckle berry (HB, L.) is an oriental herbal medicine reported to have beneficial effects on metabolic disorders, such as obesity and non-alcoholic fatty liver disease. The fruit part of HB is rich in anthocyanin, a type of polyphenol. Most studies credit the antioxidant and anti-inflammatory properties of HB as the mechanisms of its effectiveness. This study investigated the inhibitory effects of HB on lipase using an in vitro assay and the modulatory effect of HB on gut microbiota in high-fat diet (HFD)-fed mice. HB inhibited pancreatic lipase activity with IC values of approximately 0.47 mg/mL. The fecal triglyceride (TG) levels were higher from the HFD of the HB-fed mice than they were for the control mice. Moreover, the fecal microbiota from the HFD of the HB-fed mice had relatively lower and higher than that from the HFD-only mice. These results suggest that HB modulates gut microbiota composition, which may contribute to body fat reduction. Hence, HB could present a useful agent for treating metabolic diseases through lower TG uptake and the regulation of gut microflora.

摘要

金银花(HB,L.)是一种东方草药,据报道对代谢紊乱有有益的影响,如肥胖和非酒精性脂肪肝疾病。HB 的果实部分富含花青素,这是一种多酚。大多数研究认为 HB 的抗氧化和抗炎特性是其有效性的机制。本研究使用体外测定法研究了 HB 对脂肪酶的抑制作用,并研究了 HB 对高脂肪饮食(HFD)喂养的小鼠肠道微生物群的调节作用。HB 对胰腺脂肪酶活性的抑制 IC 值约为 0.47mg/ml。HB 喂养的 HFD 小鼠的粪便甘油三酯(TG)水平高于对照组小鼠。此外,HB 喂养的 HFD 小鼠的粪便微生物群中的 相对较低,而 相对较高。这些结果表明,HB 调节肠道微生物群组成,这可能有助于减少体脂肪。因此,HB 可以通过降低 TG 吸收和调节肠道微生物群来作为治疗代谢疾病的有用药物。

https://cdn.ncbi.nlm.nih.gov/pmc/blobs/400e/9330072/e9a10f1c8fdf/molecules-27-04731-g007.jpg
https://cdn.ncbi.nlm.nih.gov/pmc/blobs/400e/9330072/0eb69e832fcd/molecules-27-04731-g001.jpg
https://cdn.ncbi.nlm.nih.gov/pmc/blobs/400e/9330072/470c565bc9db/molecules-27-04731-g002.jpg
https://cdn.ncbi.nlm.nih.gov/pmc/blobs/400e/9330072/293292e338e2/molecules-27-04731-g003.jpg
https://cdn.ncbi.nlm.nih.gov/pmc/blobs/400e/9330072/6fa86ff546b8/molecules-27-04731-g004.jpg
https://cdn.ncbi.nlm.nih.gov/pmc/blobs/400e/9330072/2d4eaafd2693/molecules-27-04731-g005.jpg
https://cdn.ncbi.nlm.nih.gov/pmc/blobs/400e/9330072/4a51de19b2ce/molecules-27-04731-g006.jpg
https://cdn.ncbi.nlm.nih.gov/pmc/blobs/400e/9330072/e9a10f1c8fdf/molecules-27-04731-g007.jpg
https://cdn.ncbi.nlm.nih.gov/pmc/blobs/400e/9330072/0eb69e832fcd/molecules-27-04731-g001.jpg
https://cdn.ncbi.nlm.nih.gov/pmc/blobs/400e/9330072/470c565bc9db/molecules-27-04731-g002.jpg
https://cdn.ncbi.nlm.nih.gov/pmc/blobs/400e/9330072/293292e338e2/molecules-27-04731-g003.jpg
https://cdn.ncbi.nlm.nih.gov/pmc/blobs/400e/9330072/6fa86ff546b8/molecules-27-04731-g004.jpg
https://cdn.ncbi.nlm.nih.gov/pmc/blobs/400e/9330072/2d4eaafd2693/molecules-27-04731-g005.jpg
https://cdn.ncbi.nlm.nih.gov/pmc/blobs/400e/9330072/4a51de19b2ce/molecules-27-04731-g006.jpg
https://cdn.ncbi.nlm.nih.gov/pmc/blobs/400e/9330072/e9a10f1c8fdf/molecules-27-04731-g007.jpg

相似文献

1
Honeysuckle Berry ( L.) Inhibits Lipase Activity and Modulates the Gut Microbiota in High-Fat Diet-Fed Mice.忍冬果(L.)通过抑制脂肪酶活性和调节高脂肪饮食喂养小鼠的肠道微生物群来发挥作用。
Molecules. 2022 Jul 24;27(15):4731. doi: 10.3390/molecules27154731.
2
Modulation of Gut Microbiota by L. Berry Polyphenols in a Mouse Model of Fatty Liver Induced by High Fat Diet.高脂饮食诱导的脂肪肝小鼠模型中 L. 浆果多酚对肠道微生物群的调节作用。
Molecules. 2018 Dec 5;23(12):3213. doi: 10.3390/molecules23123213.
3
Anti-Sarcopenic Obesity Effects of Extract in High-Fat Diet-Fed Mice.提取物对高脂饮食喂养小鼠的抗肌肉减少性肥胖作用。
Antioxidants (Basel). 2021 Oct 17;10(10):1633. doi: 10.3390/antiox10101633.
4
Preventive Effects of Anthocyanins from Murray in High-Fat Diet-Induced Obese Mice Are Related to the Regulation of Intestinal Microbiota and Inhibition of Pancreatic Lipase Activity.花色苷对高脂饮食诱导肥胖小鼠的预防作用与调节肠道微生物群和抑制胰腺脂肪酶活性有关。
Molecules. 2022 Mar 26;27(7):2141. doi: 10.3390/molecules27072141.
5
Red pitaya betacyanins protects from diet-induced obesity, liver steatosis and insulin resistance in association with modulation of gut microbiota in mice.红肉火龙果花青素通过调节小鼠肠道微生物群,预防饮食诱导的肥胖、肝脏脂肪变性和胰岛素抵抗。
J Gastroenterol Hepatol. 2016 Aug;31(8):1462-9. doi: 10.1111/jgh.13278.
6
Anti-obesity and fatty liver-preventing activities of Lonicera caerulea in high-fat diet-fed mice.蓝靛果对高脂饮食喂养小鼠的抗肥胖和预防脂肪肝活性。
Int J Mol Med. 2018 Dec;42(6):3047-3064. doi: 10.3892/ijmm.2018.3879. Epub 2018 Sep 14.
7
Antibiotics-induced perturbations in gut microbial diversity influence metabolic phenotypes in a murine model of high-fat diet-induced obesity.抗生素诱导的肠道微生物多样性变化影响高脂肪饮食诱导肥胖小鼠模型的代谢表型。
Appl Microbiol Biotechnol. 2019 Jul;103(13):5269-5283. doi: 10.1007/s00253-019-09764-5. Epub 2019 Apr 24.
8
Short Term High Fat Diet Induces Obesity-Enhancing Changes in Mouse Gut Microbiota That are Partially Reversed by Cessation of the High Fat Diet.短期高脂饮食会引起小鼠肠道微生物群的变化,从而加剧肥胖,而停止高脂饮食后这些变化会部分逆转。
Lipids. 2017 Jun;52(6):499-511. doi: 10.1007/s11745-017-4253-2. Epub 2017 Apr 20.
9
Jamun (Eugenia jambolana Lam.) Fruit Extract Prevents Obesity by Modulating the Gut Microbiome in High-Fat-Diet-Fed Mice.罗望子(Eugenia jambolana Lam.)果提取物通过调节高脂肪饮食喂养小鼠的肠道微生物组预防肥胖。
Mol Nutr Food Res. 2019 May;63(9):e1801307. doi: 10.1002/mnfr.201801307. Epub 2019 Feb 25.
10
Targeting the gut microbiota with resveratrol: a demonstration of novel evidence for the management of hepatic steatosis.用白藜芦醇靶向肠道微生物群:管理肝脂肪变性的新证据的例证。
J Nutr Biochem. 2020 Jul;81:108363. doi: 10.1016/j.jnutbio.2020.108363. Epub 2020 Feb 27.

引用本文的文献

1
Domestication of medicinal plants ( Thunb.) in China: comparison of morphological, resistance and biochemical traits between wild and cultivated populations.中国药用植物(Thunb.)的驯化:野生种群与栽培种群之间形态、抗性和生化特性的比较。
Front Plant Sci. 2025 Jan 24;15:1501396. doi: 10.3389/fpls.2024.1501396. eCollection 2024.
2
Dietary Supplementation of Haskap Berry ( L.) Anthocyanins and Probiotics Attenuate Dextran Sulfate Sodium-Induced Colitis: Evidence from an Experimental Animal Model.花楸果(L.)花青素和益生菌的膳食补充减轻葡聚糖硫酸钠诱导的结肠炎:来自实验动物模型的证据。
Foods. 2024 Jun 24;13(13):1987. doi: 10.3390/foods13131987.
3

本文引用的文献

1
Implications of Gut Microbiota in Complex Human Diseases.肠道微生物群在复杂人类疾病中的意义。
Int J Mol Sci. 2021 Nov 23;22(23):12661. doi: 10.3390/ijms222312661.
2
Anti-Sarcopenic Obesity Effects of Extract in High-Fat Diet-Fed Mice.提取物对高脂饮食喂养小鼠的抗肌肉减少性肥胖作用。
Antioxidants (Basel). 2021 Oct 17;10(10):1633. doi: 10.3390/antiox10101633.
3
Illumina iSeq 100 and MiSeq exhibit similar performance in freshwater fish environmental DNA metabarcoding.Illumina iSeq 100 和 MiSeq 在淡水鱼环境 DNA 宏条形码分析中表现相似。
A Systematic Review of Cardio-Metabolic Properties of L.
对L.的心脏代谢特性的系统评价
Antioxidants (Basel). 2024 Jun 5;13(6):694. doi: 10.3390/antiox13060694.
4
Graphene oxide as inhibitor on the hydrolysis of fats under simulated in vitro duodenal conditions.氧化石墨烯在模拟体外十二指肠条件下对脂肪水解的抑制作用。
Heliyon. 2024 Mar 22;10(7):e28624. doi: 10.1016/j.heliyon.2024.e28624. eCollection 2024 Apr 15.
5
Pomace Alleviates DSS-Induced Colitis via Intestinal Barrier Improvement and Gut Microbiota Modulation.果渣通过改善肠道屏障和调节肠道微生物群减轻右旋糖酐硫酸钠诱导的结肠炎。
Foods. 2023 Sep 5;12(18):3329. doi: 10.3390/foods12183329.
Sci Rep. 2021 Aug 3;11(1):15763. doi: 10.1038/s41598-021-95360-5.
4
Optimization of adipogenic differentiation conditions for canine adipose-derived stem cells.优化犬脂肪干细胞成脂分化条件。
J Vet Sci. 2021 Jul;22(4):e53. doi: 10.4142/jvs.2021.22.e53. Epub 2021 Jun 11.
5
Blueberry and cranberry anthocyanin extracts reduce bodyweight and modulate gut microbiota in C57BL/6 J mice fed with a high-fat diet.蓝莓和蔓越莓花色苷提取物可降低高脂饮食喂养的 C57BL/6J 小鼠的体重并调节其肠道微生物群。
Eur J Nutr. 2021 Aug;60(5):2735-2746. doi: 10.1007/s00394-020-02446-3. Epub 2021 Jan 3.
6
Anti‑inflammatory effects of leaf and branch extracts of honeyberry (Lonicera caerulea) on lipopolysaccharide‑stimulated RAW264.7 cells through ATF3 and Nrf2/HO‑1 activation.蓝莓(Lonicera caerulea)叶和枝提取物通过 ATF3 和 Nrf2/HO-1 激活对脂多糖刺激的 RAW264.7 细胞的抗炎作用。
Mol Med Rep. 2020 Dec;22(6):5219-5230. doi: 10.3892/mmr.2020.11638. Epub 2020 Oct 26.
7
Anti-Obesity Effect of through the Inhibition of Pancreatic Lipase and Amylase Activity.通过抑制胰脂肪酶和淀粉酶活性发挥抗肥胖作用。
Nutrients. 2020 Oct 6;12(10):3053. doi: 10.3390/nu12103053.
8
Beneficial Effects of Strains on Non-Alcoholic Fatty Liver Disease in High Fat/High Fructose Diet-Fed Rats.高脂高果糖饮食诱导的非酒精性脂肪肝病大鼠模型中益生菌菌株的有益作用。
Nutrients. 2020 Feb 20;12(2):542. doi: 10.3390/nu12020542.
9
Health Properties and Composition of Honeysuckle Berry L. An Update on Recent Studies.金银花浆果的健康属性和成分:近期研究的更新。
Molecules. 2020 Feb 9;25(3):749. doi: 10.3390/molecules25030749.
10
Targeting obesity with plant-derived pancreatic lipase inhibitors: A comprehensive review.以植物来源的胰脂肪酶抑制剂为靶点治疗肥胖症:全面综述。
Pharmacol Res. 2020 May;155:104681. doi: 10.1016/j.phrs.2020.104681. Epub 2020 Feb 8.