Suppr超能文献

神经元 Bmal1 调控小鼠视网膜血管生成和新生血管形成。

Neuronal Bmal1 regulates retinal angiogenesis and neovascularization in mice.

机构信息

Department of Ophthalmic Research, Cole Eye Institute, Cleveland Clinic, Cleveland, OH, 44195, USA.

Eversight, Cleveland, OH, 44103, USA.

出版信息

Commun Biol. 2022 Aug 6;5(1):792. doi: 10.1038/s42003-022-03774-2.

Abstract

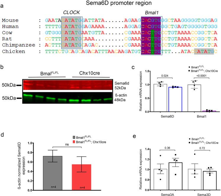
Circadian clocks in the mammalian retina regulate a diverse range of retinal functions that allow the retina to adapt to the light-dark cycle. Emerging evidence suggests a link between the circadian clock and retinopathies though the causality has not been established. Here we report that clock genes are expressed in the mouse embryonic retina, and the embryonic retina requires light cues to maintain robust circadian expression of the core clock gene, Bmal1. Deletion of Bmal1 and Per2 from the retinal neurons results in retinal angiogenic defects similar to when animals are maintained under constant light conditions. Using two different models to assess pathological neovascularization, we show that neuronal Bmal1 deletion reduces neovascularization with reduced vascular leakage, suggesting that a dysregulated circadian clock primarily drives neovascularization. Chromatin immunoprecipitation sequencing analysis suggests that semaphorin signaling is the dominant pathway regulated by Bmal1. Our data indicate that therapeutic silencing of the retinal clock could be a common approach for the treatment of certain retinopathies like diabetic retinopathy and retinopathy of prematurity.

摘要

哺乳动物视网膜中的生物钟调节着广泛的视网膜功能,使视网膜能够适应光暗循环。新出现的证据表明,生物钟与视网膜病变之间存在联系,但因果关系尚未确定。在这里,我们报告说时钟基因在小鼠胚胎视网膜中表达,并且胚胎视网膜需要光线索来维持核心时钟基因 Bmal1 的强大昼夜节律表达。从视网膜神经元中删除 Bmal1 和 Per2 会导致类似于在持续光照条件下维持动物时出现的视网膜血管生成缺陷。使用两种不同的模型来评估病理性新生血管形成,我们表明神经元 Bmal1 的缺失会减少血管渗漏的新生血管形成,表明失调的生物钟主要驱动新生血管形成。染色质免疫沉淀测序分析表明, semaphorin 信号是受 Bmal1 调控的主要途径。我们的数据表明,视网膜时钟的治疗性沉默可能是治疗某些视网膜病变(如糖尿病性视网膜病变和早产儿视网膜病变)的常见方法。

https://cdn.ncbi.nlm.nih.gov/pmc/blobs/f038/9357084/43485f85c393/42003_2022_3774_Fig1_HTML.jpg

文献检索

告别复杂PubMed语法,用中文像聊天一样搜索,搜遍4000万医学文献。AI智能推荐,让科研检索更轻松。

立即免费搜索

文件翻译

保留排版,准确专业,支持PDF/Word/PPT等文件格式,支持 12+语言互译。

免费翻译文档

深度研究

AI帮你快速写综述,25分钟生成高质量综述,智能提取关键信息,辅助科研写作。

立即免费体验