Department of Physiology, University of California, Los Angeles, Los Angeles, United States.
UCLA Neuroscience Interdepartmental Program, University of California, Los Angeles, Los Angeles, United States.
Elife. 2022 Aug 23;11:e74314. doi: 10.7554/eLife.74314.
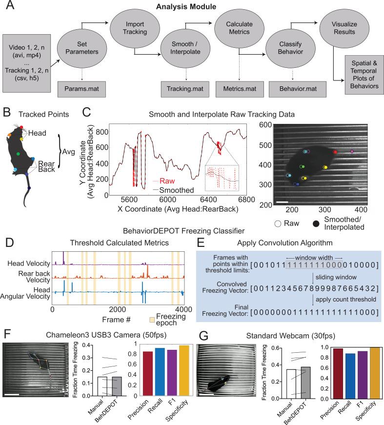
Quantitative descriptions of animal behavior are essential to study the neural substrates of cognitive and emotional processes. Analyses of naturalistic behaviors are often performed by hand or with expensive, inflexible commercial software. Recently, machine learning methods for markerless pose estimation enabled automated tracking of freely moving animals, including in labs with limited coding expertise. However, classifying specific behaviors based on pose data requires additional computational analyses and remains a significant challenge for many groups. We developed BehaviorDEPOT (DEcoding behavior based on POsitional Tracking), a simple, flexible software program that can detect behavior from video timeseries and can analyze the results of experimental assays. BehaviorDEPOT calculates kinematic and postural statistics from keypoint tracking data and creates heuristics that reliably detect behaviors. It requires no programming experience and is applicable to a wide range of behaviors and experimental designs. We provide several hard-coded heuristics. Our freezing detection heuristic achieves above 90% accuracy in videos of mice and rats, including those wearing tethered head-mounts. BehaviorDEPOT also helps researchers develop their own heuristics and incorporate them into the software's graphical interface. Behavioral data is stored framewise for easy alignment with neural data. We demonstrate the immediate utility and flexibility of BehaviorDEPOT using popular assays including fear conditioning, decision-making in a T-maze, open field, elevated plus maze, and novel object exploration.
对动物行为进行定量描述对于研究认知和情感过程的神经基础至关重要。通常通过手动或使用昂贵、不灵活的商业软件来分析自然行为。最近,用于无标记姿势估计的机器学习方法使自由移动动物的自动跟踪成为可能,包括在编码专业知识有限的实验室中。然而,基于姿势数据对特定行为进行分类需要额外的计算分析,并且对许多研究小组来说仍然是一个重大挑战。我们开发了 BehaviorDEPOT(基于位置跟踪解码行为),这是一个简单、灵活的软件程序,可以从视频时间序列中检测行为,并可以分析实验测定的结果。BehaviorDEPOT 从关键点跟踪数据计算运动学和姿势统计信息,并创建可靠检测行为的启发式方法。它不需要编程经验,适用于广泛的行为和实验设计。我们提供了几个硬编码的启发式方法。我们的冻结检测启发式方法在包括佩戴有线头盔的老鼠和大鼠的视频中准确率超过 90%。BehaviorDEPOT 还可以帮助研究人员开发自己的启发式方法并将其纳入软件的图形界面。行为数据按帧存储,便于与神经数据对齐。我们使用流行的测定法,包括恐惧条件反射、T 迷宫中的决策、旷场、高架十字迷宫和新物体探索,展示了 BehaviorDEPOT 的即时实用性和灵活性。