• 文献检索
  • 文档翻译
  • 深度研究
  • 学术资讯
  • Suppr Zotero 插件Zotero 插件
  • 邀请有礼
  • 套餐&价格
  • 历史记录
应用&插件
Suppr Zotero 插件Zotero 插件浏览器插件Mac 客户端Windows 客户端微信小程序
定价
高级版会员购买积分包购买API积分包
服务
文献检索文档翻译深度研究API 文档MCP 服务
关于我们
关于 Suppr公司介绍联系我们用户协议隐私条款
关注我们

Suppr 超能文献

核心技术专利:CN118964589B侵权必究
粤ICP备2023148730 号-1Suppr @ 2026

文献检索

告别复杂PubMed语法,用中文像聊天一样搜索,搜遍4000万医学文献。AI智能推荐,让科研检索更轻松。

立即免费搜索

文件翻译

保留排版,准确专业,支持PDF/Word/PPT等文件格式,支持 12+语言互译。

免费翻译文档

深度研究

AI帮你快速写综述,25分钟生成高质量综述,智能提取关键信息,辅助科研写作。

立即免费体验

(鲍氏鳞伞:Fr.)P. Karst. 孢子粉通过调控肠道微生物群介导的 JAK/STAT 信号通路抑制结直肠癌的作用

Anti-Colorectal Cancer Effects of (Bull.: Fr.) P. Karst. Spore Powder through Regulation of Gut Microbiota-Mediated JAK/STAT Signaling.

机构信息

School of Life Sciences, Jilin University, Changchun 130012, China.

Engineering Research Center of Chinese Ministry of Education for Edible and Medicinal Fungi, School of Plant Protection, Jilin Agricultural University, Changchun 130118, China.

出版信息

Nutrients. 2022 Aug 12;14(16):3299. doi: 10.3390/nu14163299.

DOI:10.3390/nu14163299
PMID:36014805
原文链接:https://pmc.ncbi.nlm.nih.gov/articles/PMC9415721/
Abstract

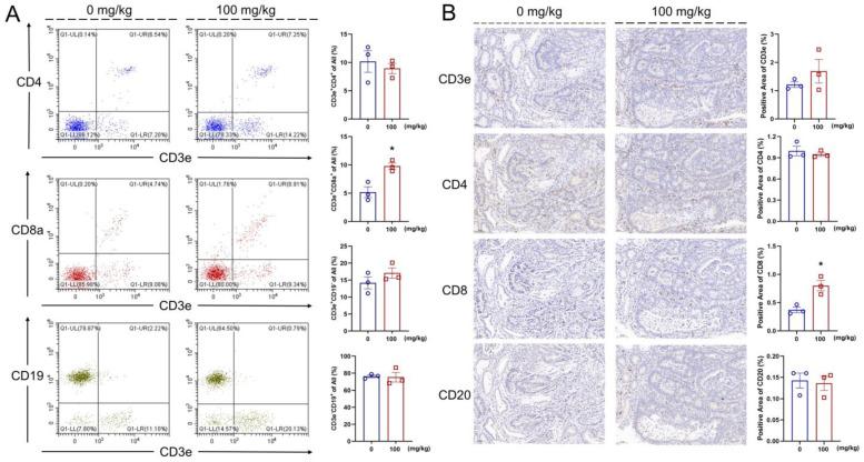
(Bull.: Fr.) P. Karst. spore powder (IHS) contains polyphenols and triterpenoids with pharmacological effects. Here, we analyzed its composition, and we investigated the effects of IHS on colorectal cancer (CRC) in B6/JGpt-/Gpt () mice and its potential mechanisms by analyzing gut microbiota and serum metabolomics. The enzyme-linked immunosorbent assays and Western blotting were used to confirm the changes in the cytokine and protein levels associated with IHS administration. The IHS affected the abundance of gut microbiota and the level of -arginine (-Arg). Furthermore, the IHS influenced T cells in mice by increasing the interleukin (IL)-2 and decreasing the IL-5, -6, and -10 levels, thus suppressing tumor development. Overall, IHS showed anti-CRC properties in mice by affecting the gut microbiota and serum metabolites, which in turn affected the Janus kinase (JAK)/signal transducer and activator of transcription (STAT) signaling, and regulated the abundance of CD8 T cells. These results provide experimental support for the potential future treatment of CRC with IHS.

摘要

(Bull.:Fr.)P. Karst. 孢子粉(IHS)含有具有药理作用的多酚和三萜类化合物。在这里,我们分析了它的组成,并通过分析肠道微生物群和血清代谢组学,研究了 IHS 对 B6/JGpt-/Gpt()小鼠结直肠癌(CRC)的影响及其潜在机制。酶联免疫吸附试验和 Western blotting 用于确认与 IHS 给药相关的细胞因子和蛋白质水平的变化。IHS 影响肠道微生物群的丰度和 -精氨酸(-Arg)的水平。此外,IHS 通过增加白细胞介素(IL)-2 和降低 IL-5、-6 和 -10 的水平影响 小鼠中的 T 细胞,从而抑制肿瘤的发展。总的来说,IHS 通过影响肠道微生物群和血清代谢物,进而影响 Janus 激酶(JAK)/信号转导和转录激活因子(STAT)信号,调节 CD8 T 细胞的丰度,在 小鼠中显示出抗 CRC 特性。这些结果为未来使用 IHS 治疗 CRC 提供了实验支持。

https://cdn.ncbi.nlm.nih.gov/pmc/blobs/4ea5/9415721/5c59bff50824/nutrients-14-03299-g005.jpg
https://cdn.ncbi.nlm.nih.gov/pmc/blobs/4ea5/9415721/be3461b77a12/nutrients-14-03299-g001.jpg
https://cdn.ncbi.nlm.nih.gov/pmc/blobs/4ea5/9415721/ddca1fc825eb/nutrients-14-03299-g002.jpg
https://cdn.ncbi.nlm.nih.gov/pmc/blobs/4ea5/9415721/fa900f80530c/nutrients-14-03299-g003.jpg
https://cdn.ncbi.nlm.nih.gov/pmc/blobs/4ea5/9415721/3721c55fc18d/nutrients-14-03299-g004.jpg
https://cdn.ncbi.nlm.nih.gov/pmc/blobs/4ea5/9415721/5c59bff50824/nutrients-14-03299-g005.jpg
https://cdn.ncbi.nlm.nih.gov/pmc/blobs/4ea5/9415721/be3461b77a12/nutrients-14-03299-g001.jpg
https://cdn.ncbi.nlm.nih.gov/pmc/blobs/4ea5/9415721/ddca1fc825eb/nutrients-14-03299-g002.jpg
https://cdn.ncbi.nlm.nih.gov/pmc/blobs/4ea5/9415721/fa900f80530c/nutrients-14-03299-g003.jpg
https://cdn.ncbi.nlm.nih.gov/pmc/blobs/4ea5/9415721/3721c55fc18d/nutrients-14-03299-g004.jpg
https://cdn.ncbi.nlm.nih.gov/pmc/blobs/4ea5/9415721/5c59bff50824/nutrients-14-03299-g005.jpg

相似文献

1
Anti-Colorectal Cancer Effects of (Bull.: Fr.) P. Karst. Spore Powder through Regulation of Gut Microbiota-Mediated JAK/STAT Signaling.(鲍氏鳞伞:Fr.)P. Karst. 孢子粉通过调控肠道微生物群介导的 JAK/STAT 信号通路抑制结直肠癌的作用
Nutrients. 2022 Aug 12;14(16):3299. doi: 10.3390/nu14163299.
2
The involvement of gut microbiota in the anti-tumor effect of carnosic acid via IL-17 suppression in colorectal cancer.肠道微生物群通过抑制白细胞介素-17在结直肠癌中的抗肿瘤作用参与迷迭香酸的作用。
Chem Biol Interact. 2022 Sep 25;365:110080. doi: 10.1016/j.cbi.2022.110080. Epub 2022 Aug 1.
3
Protection of (Bull.) P. Karst. against Chronic Alcohol-Induced Liver Injury in Mice via Its Relieving Inflammation Response.通过减轻炎症反应保护苦丁茶(Bull.)P. Karst. 免受慢性酒精性肝损伤的影响。
Nutrients. 2023 Aug 10;15(16):3530. doi: 10.3390/nu15163530.
4
Pectin supplement significantly enhanced the anti-PD-1 efficacy in tumor-bearing mice humanized with gut microbiota from patients with colorectal cancer.果胶补充剂显著增强了用来自结直肠癌患者的肠道微生物群人源化的荷瘤小鼠的抗PD-1疗效。
Theranostics. 2021 Feb 19;11(9):4155-4170. doi: 10.7150/thno.54476. eCollection 2021.
5
YYFZBJS ameliorates colorectal cancer progression in Apc mice by remodeling gut microbiota and inhibiting regulatory T-cell generation.YYFZBJS 通过重塑肠道微生物群和抑制调节性 T 细胞生成来改善 Apc 小鼠的结直肠癌进展。
Cell Commun Signal. 2020 Jul 16;18(1):113. doi: 10.1186/s12964-020-00596-9.
6
Lam. Peptide Remodels Intestinal Mucosal Barrier by Inhibiting JAK-STAT Activation and Modulating Gut Microbiota in Colitis.林. 肽通过抑制 JAK-STAT 激活和调节结肠炎中的肠道微生物群来重塑肠道黏膜屏障。
Front Immunol. 2022 Jul 15;13:924178. doi: 10.3389/fimmu.2022.924178. eCollection 2022.
7
Gut microbiome associated with APC gene mutation in patients with intestinal adenomatous polyps.肠道微生物组与肠腺瘤性息肉患者 APC 基因突变相关。
Int J Biol Sci. 2020 Jan 1;16(1):135-146. doi: 10.7150/ijbs.37399. eCollection 2020.
8
Calf Thymus Polypeptide Restrains the Growth of Colorectal Tumor Regulating the Intestinal Microbiota-Mediated Immune Function.小牛胸腺多肽通过调节肠道微生物群介导的免疫功能抑制结直肠癌的生长。
Front Pharmacol. 2022 May 19;13:898906. doi: 10.3389/fphar.2022.898906. eCollection 2022.
9
Impact of heat stress on prolactin-mediated ovarian JAK-STAT signaling in postpubertal gilts.热应激对青春期后母猪催乳素介导的卵巢 JAK-STAT 信号转导的影响。
J Anim Sci. 2022 Jul 1;100(7). doi: 10.1093/jas/skac118.
10
The involvement of Th1 cell differentiation in the anti-tumor effect of purified polysaccharide from Sanghuangporus vaninii in colorectal cancer via multi-omics analysis.通过多组学分析,探讨裂蹄木层孔菌多糖对结直肠癌细胞系的抗肿瘤作用及其与 Th1 细胞分化的关系。
Int J Biol Macromol. 2023 May 15;237:123927. doi: 10.1016/j.ijbiomac.2023.123927. Epub 2023 Mar 7.

引用本文的文献

1
Targeting the JAK-STAT pathway in colorectal cancer: mechanisms, clinical implications, and therapeutic potential.靶向结直肠癌中的JAK-STAT信号通路:作用机制、临床意义及治疗潜力
Front Cell Dev Biol. 2024 Nov 26;12:1507621. doi: 10.3389/fcell.2024.1507621. eCollection 2024.
2
Eucommia ulmoides Oliver polysaccharide alleviates glucocorticoid-induced osteoporosis by stimulating bone formation via ERK/BMP-2/SMAD signaling.杜仲多糖通过 ERK/BMP-2/SMAD 信号通路刺激骨形成来缓解糖皮质激素诱导的骨质疏松。
Sci Rep. 2024 Nov 28;14(1):29647. doi: 10.1038/s41598-024-80859-4.
3
Potential of natural products and gut microbiome in tumor immunotherapy.

本文引用的文献

1
The involvement of gut microbiota in the anti-tumor effect of carnosic acid via IL-17 suppression in colorectal cancer.肠道微生物群通过抑制白细胞介素-17在结直肠癌中的抗肿瘤作用参与迷迭香酸的作用。
Chem Biol Interact. 2022 Sep 25;365:110080. doi: 10.1016/j.cbi.2022.110080. Epub 2022 Aug 1.
2
Gender-based effect of absence of gut microbiota on the protective efficacy of Bifidobacterium longum-fermented rice bran diet against inflammation-associated colon tumorigenesis.双歧杆菌发酵米糠饮食对炎症相关结直肠肿瘤发生的保护作用中肠道微生物群缺失的性别效应。
Mol Carcinog. 2022 Oct;61(10):941-957. doi: 10.1002/mc.23452. Epub 2022 Jul 20.
3
天然产物与肠道微生物群在肿瘤免疫治疗中的潜力。
Chin Med. 2024 Nov 20;19(1):161. doi: 10.1186/s13020-024-01032-7.
4
Gut microbiome, metabolome and alopecia areata.肠道微生物群、代谢组与斑秃
Front Microbiol. 2023 Nov 15;14:1281660. doi: 10.3389/fmicb.2023.1281660. eCollection 2023.
5
Protection of (Bull.) P. Karst. against Chronic Alcohol-Induced Liver Injury in Mice via Its Relieving Inflammation Response.通过减轻炎症反应保护苦丁茶(Bull.)P. Karst. 免受慢性酒精性肝损伤的影响。
Nutrients. 2023 Aug 10;15(16):3530. doi: 10.3390/nu15163530.
6
Genomic comparison between two strains isolated from growing in different tree species.从不同树种中生长分离出的两个菌株之间的基因组比较。
Front Genet. 2023 Jul 13;14:1221491. doi: 10.3389/fgene.2023.1221491. eCollection 2023.
7
Optimization of Phenolic Compounds Extraction and Antioxidant Activity from Using Ultrasound-Assisted Extraction Technology.利用超声辅助提取技术优化[具体来源未给出,此处翻译为“从……中”]酚类化合物的提取及抗氧化活性
Metabolites. 2023 Apr 5;13(4):524. doi: 10.3390/metabo13040524.
8
The effects of traditional Chinese medicine and dietary compounds on digestive cancer immunotherapy and gut microbiota modulation: A review.中药和膳食化合物对消化道癌症免疫治疗和肠道微生物群调节的影响:综述。
Front Immunol. 2023 Feb 6;14:1087755. doi: 10.3389/fimmu.2023.1087755. eCollection 2023.
Calf Thymus Polypeptide Restrains the Growth of Colorectal Tumor Regulating the Intestinal Microbiota-Mediated Immune Function.
小牛胸腺多肽通过调节肠道微生物群介导的免疫功能抑制结直肠癌的生长。
Front Pharmacol. 2022 May 19;13:898906. doi: 10.3389/fphar.2022.898906. eCollection 2022.
4
Polysaccharides Modulate Intestinal Microflora in Aged Rats .多糖对老年大鼠肠道微生物群的调节作用
Front Microbiol. 2022 Mar 4;13:841397. doi: 10.3389/fmicb.2022.841397. eCollection 2022.
5
STAT3 Role in T-Cell Memory Formation.STAT3 在 T 细胞记忆形成中的作用。
Int J Mol Sci. 2022 Mar 7;23(5):2878. doi: 10.3390/ijms23052878.
6
Distribution, organization and expression of genes concerned with anaerobic lactate utilization in human intestinal bacteria.人肠道细菌中与厌氧乳酸利用相关基因的分布、组织和表达。
Microb Genom. 2022 Jan;8(1). doi: 10.1099/mgen.0.000739.
7
The JAK/STAT signaling pathway: from bench to clinic.JAK/STAT 信号通路:从基础到临床。
Signal Transduct Target Ther. 2021 Nov 26;6(1):402. doi: 10.1038/s41392-021-00791-1.
8
Supplementation of Alhagi honey polysaccharides contributes to the improvement of the intestinal immunity regulating the structure of intestinal flora in mice.阿力格蜂蜜多糖的补充有助于改善肠道免疫,调节小鼠肠道菌群结构。
Food Funct. 2021 Oct 19;12(20):9693-9707. doi: 10.1039/d1fo01860d.
9
Integrated analysis of the faecal metagenome and serum metabolome reveals the role of gut microbiome-associated metabolites in the detection of colorectal cancer and adenoma.粪便宏基因组和血清代谢组的综合分析揭示了肠道微生物组相关代谢物在结直肠癌和腺瘤检测中的作用。
Gut. 2022 Jul;71(7):1315-1325. doi: 10.1136/gutjnl-2020-323476. Epub 2021 Aug 30.
10
Understanding the Gastrointestinal Protective Effects of Polyphenols using Foodomics-Based Approaches.利用基于食品组学的方法了解多酚的胃肠道保护作用。
Front Immunol. 2021 Jul 2;12:671150. doi: 10.3389/fimmu.2021.671150. eCollection 2021.