Suppr超能文献

铜死亡相关长链非编码RNA:透明细胞肾细胞癌预后预测及亚型判定

Cuproptosis-related lncRNA: Prediction of prognosis and subtype determination in clear cell renal cell carcinoma.

作者信息

Huili Youlong, Nie Shiwen, Zhang Liguo, Yao Anliang, Liu Jian, Wang Yong, Wang Lei, Cao Fenghong

机构信息

Department of Urology, North China University of Science and Technology Affiliated Hospital, Tangshan, Hebei, China.

出版信息

Front Genet. 2022 Aug 22;13:958547. doi: 10.3389/fgene.2022.958547. eCollection 2022.

Abstract

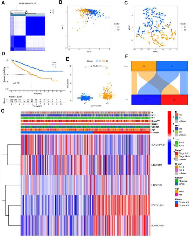
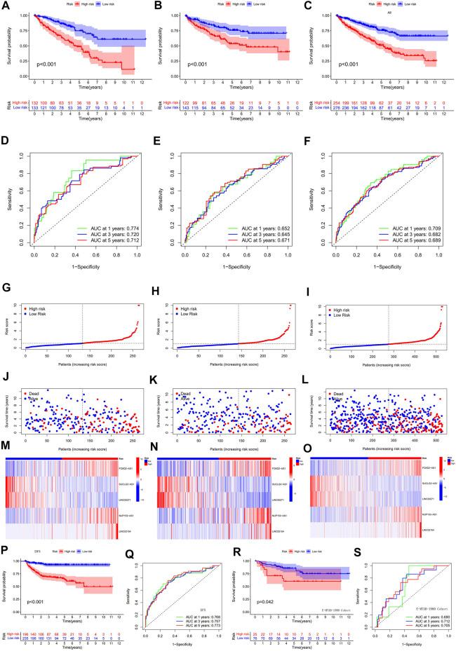
Clear cell renal cell carcinoma (ccRCC) is the most common type of renal cell carcinoma, accounting for approximately 70% of all RCC cases. Cuproptosis, a novel mechanism of cell death, may be a potential target for intervention in tumor development. Cuproptosis-related prognostic lncRNAs were identified by co-expression analysis and univariable Cox regression. Five lncRNA profiles were obtained by LASSO regression analysis, and a model with high accuracy was constructed to assess the prognosis of ccRCC patients based on these cuproptosis-related lncRNAs. Survival analysis and time-dependent ROC curves were performed for the and groups, and the results confirmed the high accuracy of the model in predicting the prognosis of ccRCC patients. Immunoassay, principal component analysis (PCA), and drug sensitivity analysis were also performed for different risk categories. Finally, we classified ccRCC patients into two different subtypes by consistent class clustering, and performed immune checkpoint activation, tumor microenvironment analysis, PCA, and drug sensitivity analysis for different subtypes. We developed a prognostic model using five cuproptosis-associated lncRNAs, which was found to be highly accurate in predicting ccRCC patients' prognosis. Immunotherapy may be more beneficial to the hyper-risk category and the C2 subtype. The results of this study confirm that five cuproptosis-associated lncRNAs can be used as potential prognostic markers for ccRCC.

摘要

透明细胞肾细胞癌(ccRCC)是肾细胞癌最常见的类型,约占所有肾细胞癌病例的70%。铜死亡作为一种新的细胞死亡机制,可能是肿瘤发展干预的潜在靶点。通过共表达分析和单变量Cox回归鉴定出与铜死亡相关的预后lncRNAs。通过LASSO回归分析获得5种lncRNA谱,并构建了一个基于这些与铜死亡相关lncRNAs的高精度模型来评估ccRCC患者的预后。对高低风险组进行生存分析和时间依赖性ROC曲线分析,结果证实该模型在预测ccRCC患者预后方面具有较高的准确性。还对不同风险类别进行了免疫分析、主成分分析(PCA)和药物敏感性分析。最后,通过一致性聚类将ccRCC患者分为两种不同亚型,并对不同亚型进行免疫检查点激活、肿瘤微环境分析、PCA和药物敏感性分析。我们利用5种与铜死亡相关的lncRNAs开发了一种预后模型,发现该模型在预测ccRCC患者预后方面具有很高的准确性。免疫治疗可能对高风险类别和C2亚型更有益。本研究结果证实,5种与铜死亡相关的lncRNAs可作为ccRCC潜在的预后标志物。

https://cdn.ncbi.nlm.nih.gov/pmc/blobs/c4eb/9441767/89dc92b43fe5/fgene-13-958547-g001.jpg

文献检索

告别复杂PubMed语法,用中文像聊天一样搜索,搜遍4000万医学文献。AI智能推荐,让科研检索更轻松。

立即免费搜索

文件翻译

保留排版,准确专业,支持PDF/Word/PPT等文件格式,支持 12+语言互译。

免费翻译文档

深度研究

AI帮你快速写综述,25分钟生成高质量综述,智能提取关键信息,辅助科研写作。

立即免费体验