• 文献检索
  • 文档翻译
  • 深度研究
  • 学术资讯
  • Suppr Zotero 插件Zotero 插件
  • 邀请有礼
  • 套餐&价格
  • 历史记录
应用&插件
Suppr Zotero 插件Zotero 插件浏览器插件Mac 客户端Windows 客户端微信小程序
定价
高级版会员购买积分包购买API积分包
服务
文献检索文档翻译深度研究API 文档MCP 服务
关于我们
关于 Suppr公司介绍联系我们用户协议隐私条款
关注我们

Suppr 超能文献

核心技术专利:CN118964589B侵权必究
粤ICP备2023148730 号-1Suppr @ 2026

文献检索

告别复杂PubMed语法,用中文像聊天一样搜索,搜遍4000万医学文献。AI智能推荐,让科研检索更轻松。

立即免费搜索

文件翻译

保留排版,准确专业,支持PDF/Word/PPT等文件格式,支持 12+语言互译。

免费翻译文档

深度研究

AI帮你快速写综述,25分钟生成高质量综述,智能提取关键信息,辅助科研写作。

立即免费体验

RNF6介导的巨噬细胞中QKI降解通过增强PI3K p110β依赖性自噬保护小鼠免受耐甲氧西林金黄色葡萄球菌感染。

QKI degradation in macrophage by RNF6 protects mice from MRSA infection via enhancing PI3K p110β dependent autophagy.

作者信息

Zhai Dongsheng, Wang Wenwen, Ye Zichen, Xue Ke, Chen Guo, Hu Sijun, Yan Zhao, Guo Yanhai, Wang Fang, Li Xubo, Xiang An, Li Xia, Lu Zifan, Wang Li

机构信息

Department of Pharmacology, School of Pharmacy, Fourth Military Medical University, Xi'an, Shaanxi, China.

State Key Laboratory of Cancer Biology, Department of Biopharmaceutics, Fourth Military Medical University, Xi'an, Shaanxi, China.

出版信息

Cell Biosci. 2022 Sep 10;12(1):154. doi: 10.1186/s13578-022-00865-9.

DOI:10.1186/s13578-022-00865-9
PMID:36088389
原文链接:https://pmc.ncbi.nlm.nih.gov/articles/PMC9464412/
Abstract

BACKGROUND

Sepsis is a fatal condition commonly caused by Methicillin-resistant Staphylococcus aureus (MRSA) with a high death rate. Macrophages can protect the host from various microbial pathogens by recognizing and eliminating them. Earlier we found that Quaking (QKI), an RNA binding protein (RBP), was involved in differentiation and polarization of macrophages. However, the role of QKI in sepsis caused by pathogenic microbes, specifically MRSA, is unclear. This study aimed to investigate the role of QKI in regulation of host-pathogen interaction in MRSA-induced sepsis and explored the underlying mechanisms.

METHODS

Transmission electron microscope and immunofluorescence were used to observe the autophagy level in macrophages. Real-time PCR and western blot were used to analyzed the expression of mRNA and protein respectively. The potential protein interaction was analyzed by iTRAQ mass spectrometry and Immunoprecipitation. RNA fluorescence in situ hybridization, dual-luciferase reporter assay and RNA immunoprecipitation were used to explore the mechanism of QKI regulating mRNA of PI3K-p110β.

RESULTS

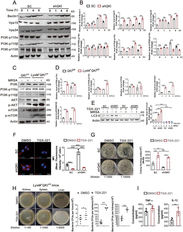
The mRNA level of QKI was aberrantly decreased in monocytes and PBMCs of septic patients with the increasing level of plasma procalcitonin (PCT). Then the mice with myeloid specific knockout of QKI was challenged with MRSA or Cecal Ligation and Puncture (CLP). Mice in these two models displayed higher survival rates and lower bacterial loads. Mechanistically, QKI deletion promoted phagocytosis and autophagic degradation of MRSA via activating p110β (a member of Class IA phosphoinositide 3-kinases) mediated autophagic response. QKI expression in macrophages led to the sequestration of p110β in mRNA processing (P) bodies and translational repression. Upon infection, the direct interaction of RNF6, a RING-type E3 ligase, mediated QKI ubiquitination degradation and facilitated PI3K-p110β related autophagic removal of pathogen. The administration of nanoparticles with QKI specific siRNA significantly protected mice from MRSA infection.

CONCLUSIONS

This study disclosed the novel function of QKI in the P body mRNA regulation during infection. QKI degradation in macrophage by RNF6 protects mice from MRSA infection via enhancing PI3K-p110β dependent autophagy. It suggested that QKI may serve as a potential theranostic marker in MRSA-induced sepsis.

摘要

背景

脓毒症是一种通常由耐甲氧西林金黄色葡萄球菌(MRSA)引起的致命疾病,死亡率很高。巨噬细胞可通过识别和清除各种微生物病原体来保护宿主。我们之前发现,RNA结合蛋白(RBP)震颤蛋白(QKI)参与巨噬细胞的分化和极化。然而,QKI在由病原微生物,特别是MRSA引起的脓毒症中的作用尚不清楚。本研究旨在探讨QKI在MRSA诱导的脓毒症中调节宿主-病原体相互作用的作用,并探索其潜在机制。

方法

使用透射电子显微镜和免疫荧光观察巨噬细胞中的自噬水平。分别使用实时PCR和蛋白质印迹分析mRNA和蛋白质的表达。通过iTRAQ质谱和免疫沉淀分析潜在的蛋白质相互作用。使用RNA荧光原位杂交、双荧光素酶报告基因检测和RNA免疫沉淀来探索QKI调节PI3K-p110β mRNA的机制。

结果

脓毒症患者的单核细胞和外周血单个核细胞(PBMC)中QKI的mRNA水平随着血浆降钙素原(PCT)水平的升高而异常降低。然后用MRSA或盲肠结扎穿孔(CLP)对髓系特异性敲除QKI的小鼠进行攻击。这两种模型中的小鼠均显示出较高的存活率和较低的细菌载量。机制上,QKI缺失通过激活I类A磷酸肌醇3激酶的成员p110β介导的自噬反应促进MRSA的吞噬和自噬降解。巨噬细胞中QKI的表达导致p110β在mRNA加工(P)小体中被隔离并导致翻译抑制。感染后,RING型E3连接酶RNF6的直接相互作用介导QKI泛素化降解,并促进PI3K-p110β相关的病原体自噬清除。给予携带QKI特异性siRNA的纳米颗粒可显著保护小鼠免受MRSA感染。

结论

本研究揭示了QKI在感染期间P小体mRNA调节中的新功能。RNF6介导巨噬细胞中QKI降解通过增强PI3K-p110β依赖性自噬保护小鼠免受MRSA感染。这表明QKI可能作为MRSA诱导的脓毒症的潜在诊疗标志物。

https://cdn.ncbi.nlm.nih.gov/pmc/blobs/f548/9464412/8b8acf1e23b7/13578_2022_865_Fig7_HTML.jpg
https://cdn.ncbi.nlm.nih.gov/pmc/blobs/f548/9464412/3f6eae114925/13578_2022_865_Fig1_HTML.jpg
https://cdn.ncbi.nlm.nih.gov/pmc/blobs/f548/9464412/4471d18c3024/13578_2022_865_Fig2_HTML.jpg
https://cdn.ncbi.nlm.nih.gov/pmc/blobs/f548/9464412/22e7874eca8c/13578_2022_865_Fig3_HTML.jpg
https://cdn.ncbi.nlm.nih.gov/pmc/blobs/f548/9464412/09ec6e4540ea/13578_2022_865_Fig4_HTML.jpg
https://cdn.ncbi.nlm.nih.gov/pmc/blobs/f548/9464412/06861f5dad19/13578_2022_865_Fig5_HTML.jpg
https://cdn.ncbi.nlm.nih.gov/pmc/blobs/f548/9464412/c045d398a1be/13578_2022_865_Fig6_HTML.jpg
https://cdn.ncbi.nlm.nih.gov/pmc/blobs/f548/9464412/8b8acf1e23b7/13578_2022_865_Fig7_HTML.jpg
https://cdn.ncbi.nlm.nih.gov/pmc/blobs/f548/9464412/3f6eae114925/13578_2022_865_Fig1_HTML.jpg
https://cdn.ncbi.nlm.nih.gov/pmc/blobs/f548/9464412/4471d18c3024/13578_2022_865_Fig2_HTML.jpg
https://cdn.ncbi.nlm.nih.gov/pmc/blobs/f548/9464412/22e7874eca8c/13578_2022_865_Fig3_HTML.jpg
https://cdn.ncbi.nlm.nih.gov/pmc/blobs/f548/9464412/09ec6e4540ea/13578_2022_865_Fig4_HTML.jpg
https://cdn.ncbi.nlm.nih.gov/pmc/blobs/f548/9464412/06861f5dad19/13578_2022_865_Fig5_HTML.jpg
https://cdn.ncbi.nlm.nih.gov/pmc/blobs/f548/9464412/c045d398a1be/13578_2022_865_Fig6_HTML.jpg
https://cdn.ncbi.nlm.nih.gov/pmc/blobs/f548/9464412/8b8acf1e23b7/13578_2022_865_Fig7_HTML.jpg

相似文献

1
QKI degradation in macrophage by RNF6 protects mice from MRSA infection via enhancing PI3K p110β dependent autophagy.RNF6介导的巨噬细胞中QKI降解通过增强PI3K p110β依赖性自噬保护小鼠免受耐甲氧西林金黄色葡萄球菌感染。
Cell Biosci. 2022 Sep 10;12(1):154. doi: 10.1186/s13578-022-00865-9.
2
IL-9 promotes methicillin-resistant pneumonia by regulating the polarization and phagocytosis of macrophages.白细胞介素-9通过调节巨噬细胞的极化和吞噬作用促进耐甲氧西林肺炎。
Infect Immun. 2023 Oct 17;91(10):e0016623. doi: 10.1128/iai.00166-23. Epub 2023 Sep 28.
3
Cross-talk between macrophages and atrial myocytes in atrial fibrillation.心房颤动中巨噬细胞与心房肌细胞之间的相互作用。
Basic Res Cardiol. 2016 Nov;111(6):63. doi: 10.1007/s00395-016-0584-z. Epub 2016 Sep 22.
4
Methylsulfonylmethane protects against lethal dose MRSA-induced sepsis through promoting M2 macrophage polarization.二甲基砜通过促进M2巨噬细胞极化来预防致死剂量耐甲氧西林金黄色葡萄球菌诱导的败血症。
Mol Immunol. 2022 Jun;146:69-77. doi: 10.1016/j.molimm.2022.04.001. Epub 2022 Apr 20.
5
QKI deficiency in macrophages protects mice against JEV infection by regulating cell migration and antiviral response.QKI 在巨噬细胞中的缺失通过调控细胞迁移和抗病毒反应保护小鼠抵抗 JEV 感染。
Mol Immunol. 2022 Aug;148:34-44. doi: 10.1016/j.molimm.2022.05.119. Epub 2022 Jun 2.
6
[The emerging roles of the RNA binding protein quaking in regulating differentiation and function of monocytes-macrophages].[RNA结合蛋白颤抖在调节单核细胞-巨噬细胞分化和功能中的新作用]
Xi Bao Yu Fen Zi Mian Yi Xue Za Zhi. 2023;39(11):1032-1038.
7
miR-29a promotes scavenger receptor A expression by targeting QKI (quaking) during monocyte-macrophage differentiation.在单核细胞 - 巨噬细胞分化过程中,miR - 29a通过靶向QKI(震颤蛋白)促进清道夫受体A的表达。
Biochem Biophys Res Commun. 2015 Aug 14;464(1):1-6. doi: 10.1016/j.bbrc.2015.05.019. Epub 2015 Jun 6.
8
Artesunate Attenuates Pro-Inflammatory Cytokine Release from Macrophages by Inhibiting TLR4-Mediated Autophagic Activation via the TRAF6-Beclin1-PI3KC3 Pathway.青蒿琥酯通过TRAF6-Beclin1-PI3KC3途径抑制TLR4介导的自噬激活,从而减轻巨噬细胞促炎细胞因子的释放。
Cell Physiol Biochem. 2018;47(2):475-488. doi: 10.1159/000489982. Epub 2018 May 22.
9
Regulatory relationship between macrophage autophagy and PVL-positive methicillin-resistant Staphylococcus aureus.巨噬细胞自噬与产 PVL 阳性耐甲氧西林金黄色葡萄球菌的调控关系
Immunobiology. 2022 May;227(3):152223. doi: 10.1016/j.imbio.2022.152223. Epub 2022 May 4.
10
Autophagy inhibition promotes phagocytosis of macrophage and protects mice from methicillin-resistant staphylococcus aureus pneumonia.自噬抑制促进巨噬细胞吞噬作用并保护小鼠免受耐甲氧西林金黄色葡萄球菌肺炎的影响。
J Cell Biochem. 2018 Jun;119(6):4808-4814. doi: 10.1002/jcb.26677. Epub 2018 Mar 7.

本文引用的文献

1
Sepsis.败血症。
Crit Care Nurs Clin North Am. 2021 Dec;33(4):407-418. doi: 10.1016/j.cnc.2021.08.003. Epub 2021 Oct 9.
2
Bacteremia due to Methicillin-Resistant Staphylococcus aureus: An Update on New Therapeutic Approaches.耐甲氧西林金黄色葡萄球菌引起的菌血症:新治疗方法的最新进展。
Infect Dis Clin North Am. 2020 Dec;34(4):849-861. doi: 10.1016/j.idc.2020.04.003. Epub 2020 Sep 30.
3
Eating the unknown: Xenophagy and ER-phagy are cytoprotective defenses against pathogens.吞噬陌生:异噬和内质网自噬是针对病原体的细胞保护防御机制。
Exp Cell Res. 2020 Nov 1;396(1):112276. doi: 10.1016/j.yexcr.2020.112276. Epub 2020 Sep 9.
4
Typically inhibiting USP14 promotes autophagy in M1-like macrophages and alleviates CLP-induced sepsis.通常抑制 USP14 可促进 M1 样巨噬细胞中的自噬作用,并减轻 CLP 诱导的败血症。
Cell Death Dis. 2020 Aug 20;11(8):666. doi: 10.1038/s41419-020-02898-9.
5
Mechanisms and Regulation of RNA Condensation in RNP Granule Formation.RNA 凝聚的机制与调控在 RNP 颗粒形成中的作用。
Trends Biochem Sci. 2020 Sep;45(9):764-778. doi: 10.1016/j.tibs.2020.05.002. Epub 2020 May 11.
6
QKI deficiency leads to osteoporosis by promoting RANKL-induced osteoclastogenesis and disrupting bone metabolism.QKI 缺乏通过促进 RANKL 诱导的破骨细胞生成和破坏骨代谢导致骨质疏松症。
Cell Death Dis. 2020 May 7;11(5):330. doi: 10.1038/s41419-020-2548-3.
7
Photo-Disassembly of Membrane Microdomains Revives Conventional Antibiotics against MRSA.膜微区的光解离使传统抗生素对耐甲氧西林金黄色葡萄球菌恢复效力。
Adv Sci (Weinh). 2020 Jan 27;7(6):1903117. doi: 10.1002/advs.201903117. eCollection 2020 Mar.
8
Pharmacological targets of metabolism in disease: Opportunities from macrophages.疾病中代谢的药理学靶点:巨噬细胞的机遇。
Pharmacol Ther. 2020 Jun;210:107521. doi: 10.1016/j.pharmthera.2020.107521. Epub 2020 Mar 6.
9
Autophagy and Macrophage Functions: Inflammatory Response and Phagocytosis.自噬与巨噬细胞功能:炎症反应与吞噬作用。
Cells. 2019 Dec 27;9(1):70. doi: 10.3390/cells9010070.
10
Proteomic atlas of organ vasculopathies triggered by Staphylococcus aureus sepsis.金黄色葡萄球菌脓毒症引发的器官血管病变蛋白质组学图谱。
Nat Commun. 2019 Oct 11;10(1):4656. doi: 10.1038/s41467-019-12672-x.