Suppr超能文献

间充质干细胞来源的外泌体通过递送 miR-138-5p 到靶标 SIRT1 抑制成纤维细胞的增殖、迁移和蛋白表达来减轻病理性瘢痕。

Exosome Derived from Mesenchymal Stem Cells Alleviates Pathological Scars by Inhibiting the Proliferation, Migration and Protein Expression of Fibroblasts via Delivering miR-138-5p to Target SIRT1.

机构信息

Department of Burn and Plastic Surgery, Shandong Provincial Hospital Affiliated to Shandong First Medical University, Jinan, People's Republic of China.

Department of Burn and Plastic Surgery, Shandong Provincial Hospital, Cheeloo College of Medicine, Shandong University, Jinan, People's Republic of China.

出版信息

Int J Nanomedicine. 2022 Sep 8;17:4023-4038. doi: 10.2147/IJN.S377317. eCollection 2022.

Abstract

INTRODUCTION

The therapies of using exosomes derived from mesenchymal stem cells (MSC-Exo) for wound healing and scar attenuation and micro RNAs (miRNAs) for regulation of genes by translational inhibition and mRNA destabilization obtained great achievements. Silent information regulator 1 (SIRT1) is the silent information, which has an intricate role in many biological processes. However, the effects of SIRT1 and miR-138-5p loaded in MSC-Exo on pathological scars remain unclear.

METHODS

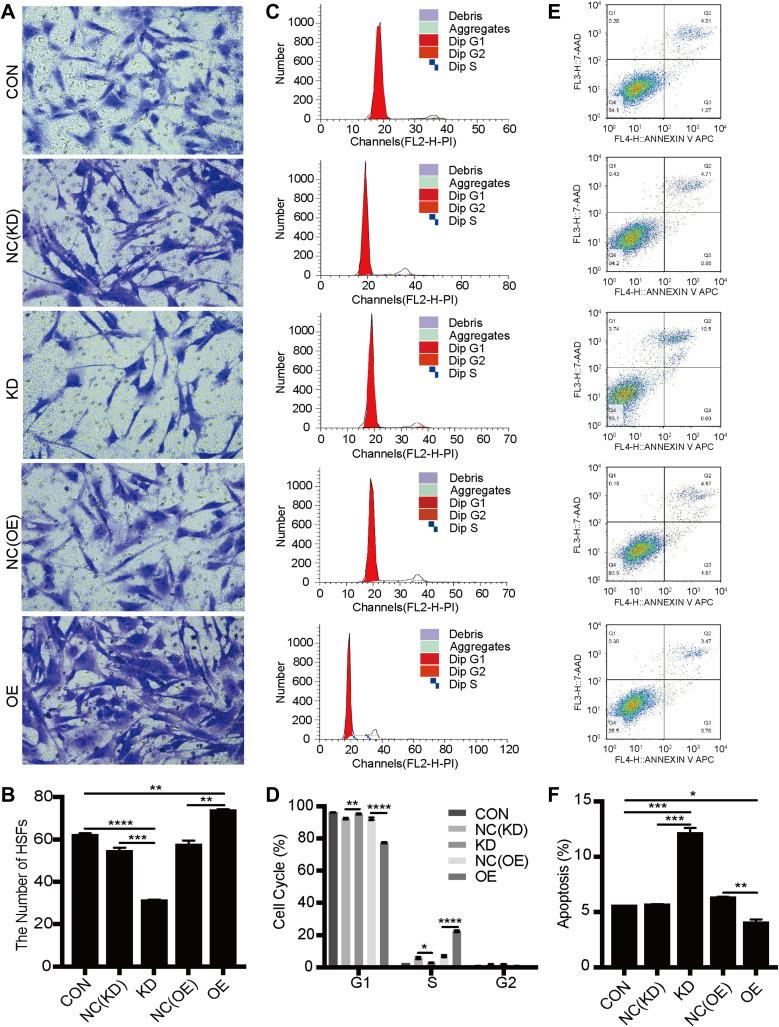
MSC-Exo was isolated and identified by ultracentrifugation, transmission electron microscopy, nanoparticle size measuring instrument and Western blot assays. The relationship between SIRT1 and miR-138-5p was verified by a double-luciferase reporter assay. Cell Counting Kit-8, Τranswell, scratch, and Western blot assays were used to evaluate the proliferation and migration of human skin fibroblasts (HSFs), and the protein expression of SIRT1, NF-κB, α-SMA and TGF-β1 in HSFs, respectively. Flow cytometry was used to assess the apoptosis and cell cycle of HSFs affected by SIRT1.

RESULTS

Our study demonstrated that miR-138-5p loaded in MSC-Exo could attenuate proliferation, migration and protein expression of HSFs-derived NF-κB, α-SMA, and TGF-β1 by targeting to SIRT1 gene, which confirmed the potential effects of MSC-Exo in alleviating pathological scars by performing as a miRNA's delivery vehicle.

CONCLUSION

Exosomes derived from MSCs acting as a delivery vehicle to deliver miR-138-5p can downregulate SIRT1 to inhibit the growth and protein expression of HSFs and attenuate pathological scars.

摘要

简介

利用间充质干细胞(MSC-Exo)衍生的外泌体治疗伤口愈合和瘢痕衰减,以及利用 micro RNAs(miRNAs)通过翻译抑制和 mRNA 不稳定性调节基因的疗法取得了巨大成就。沉默信息调节因子 1(SIRT1)是沉默信息,在许多生物过程中具有复杂的作用。然而,MSC-Exo 中负载的 SIRT1 和 miR-138-5p 对病理性瘢痕的影响尚不清楚。

方法

通过超速离心、透射电子显微镜、纳米颗粒粒径测量仪和 Western blot 检测分离和鉴定 MSC-Exo。通过双荧光素酶报告实验验证 SIRT1 和 miR-138-5p 之间的关系。使用细胞计数试剂盒-8、Transwell、划痕和 Western blot 检测分别评估人皮肤成纤维细胞(HSFs)的增殖和迁移,以及 HSFs 中 SIRT1、NF-κB、α-SMA 和 TGF-β1 的蛋白表达。流式细胞术用于评估 SIRT1 对 HSFs 凋亡和细胞周期的影响。

结果

我们的研究表明,MSC-Exo 中负载的 miR-138-5p 通过靶向 SIRT1 基因可以抑制 HSFs 衍生的 NF-κB、α-SMA 和 TGF-β1 的增殖、迁移和蛋白表达,证实了 MSC-Exo 通过作为 miRNA 的递送载体在减轻病理性瘢痕方面的潜在作用。

结论

MSC 衍生的外泌体作为递送载体传递 miR-138-5p 可以下调 SIRT1,抑制 HSFs 的生长和蛋白表达,从而减轻病理性瘢痕。

https://cdn.ncbi.nlm.nih.gov/pmc/blobs/69a5/9467851/935804fdc70b/IJN-17-4023-g0001.jpg

文献AI研究员

20分钟写一篇综述,助力文献阅读效率提升50倍。

立即体验

用中文搜PubMed

大模型驱动的PubMed中文搜索引擎

马上搜索

文档翻译

学术文献翻译模型,支持多种主流文档格式。

立即体验