Suppr超能文献

蜂胶:在人类健康和疾病中的作用和功效。

Propolis: Its Role and Efficacy in Human Health and Diseases.

机构信息

Department of Chemistry, Faculty of Science, Universiti Brunei Darussalam, Jalan Tungku Link, Gadong BE1410, Brunei.

Environmental and Life Science, Faculty of Science, Universiti Brunei Darussalam, Jalan Tungku Link, Gadong BE1410, Brunei.

出版信息

Molecules. 2022 Sep 19;27(18):6120. doi: 10.3390/molecules27186120.

Abstract

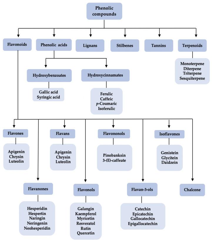
With technological advancements in the medicinal and pharmaceutical industries, numerous research studies have focused on the propolis produced by stingless bees ( tribe) and honeybees as alternative complementary medicines for the potential treatment of various acute and chronic diseases. Propolis can be found in tropical and subtropical forests throughout the world. The composition of phytochemical constituents in propolis varies depending on the bee species, geographical location, botanical source, and environmental conditions. Typically, propolis contains lipid, beeswax, essential oils, pollen, and organic components. The latter include flavonoids, phenolic compounds, polyphenols, terpenes, terpenoids, coumarins, steroids, amino acids, and aromatic acids. The biologically active constituents of propolis, which include countless organic compounds such as artepillin C, caffeic acid, caffeic acid phenethyl ester, apigenin, chrysin, galangin, kaempferol, luteolin, genistein, naringin, pinocembrin, coumaric acid, and quercetin, have a broad spectrum of biological and therapeutic properties such as antidiabetic, anti-inflammatory, antioxidant, anticancer, rheumatoid arthritis, chronic obstruct pulmonary disorders, cardiovascular diseases, respiratory tract-related diseases, gastrointestinal disorders, as well as neuroprotective, immunomodulatory, and immuno-inflammatory agents. Therefore, this review aims to provide a summary of recent studies on the role of propolis, its constituents, its biologically active compounds, and their efficacy in the medicinal and pharmaceutical treatment of chronic diseases.

摘要

随着医药和制药行业的技术进步,许多研究集中在无刺蜂(族)和蜜蜂产生的蜂胶上,将其作为治疗各种急性和慢性疾病的潜在替代补充药物。蜂胶在世界各地的热带和亚热带森林中都有发现。蜂胶中植物化学成分的组成因蜜蜂种类、地理位置、植物来源和环境条件而异。通常,蜂胶含有脂质、蜂蜡、精油、花粉和有机成分。后者包括类黄酮、酚类化合物、多酚、萜类、三萜类、香豆素、甾醇、氨基酸和芳香酸。蜂胶的生物活性成分包括无数有机化合物,如 artepillin C、咖啡酸、咖啡酸苯乙酯、芹菜素、白杨素、高良姜素、山奈酚、木樨草素、染料木黄酮、柚皮苷、 pinocembrin、香豆酸和槲皮素等,具有广泛的生物和治疗特性,如抗糖尿病、抗炎、抗氧化、抗癌、类风湿性关节炎、慢性阻塞性肺疾病、心血管疾病、呼吸道相关疾病、胃肠道疾病以及神经保护、免疫调节和免疫炎症作用。因此,本综述旨在总结蜂胶及其成分、生物活性化合物及其在治疗慢性疾病中的药用和制药功效的最新研究。

https://cdn.ncbi.nlm.nih.gov/pmc/blobs/4f30/9504311/9809cde82cc0/molecules-27-06120-g001.jpg

文献AI研究员

20分钟写一篇综述,助力文献阅读效率提升50倍。

立即体验

用中文搜PubMed

大模型驱动的PubMed中文搜索引擎

马上搜索

文档翻译

学术文献翻译模型,支持多种主流文档格式。

立即体验