Suppr超能文献

源自阿尔茨海默病的 AppNL-F 敲入模型的小鼠神经元中的线粒体改变。

Mitochondrial Alterations in Neurons Derived from the Murine AppNL-F Knock-In Model of Alzheimer's Disease.

机构信息

Division of Neurogeriatrics, Department of Neurobiology, Care Sciences and Society (NVS), Karolinska Institutet, Stockholm, Sweden.

Department of Medical Cell Biology, Uppsala University, Uppsala, Sweden.

出版信息

J Alzheimers Dis. 2022;90(2):565-583. doi: 10.3233/JAD-220383.

Abstract

BACKGROUND

Alzheimer's disease (AD) research has relied on mouse models overexpressing human mutant A βPP; however, newer generation knock-in models allow for physiological expression of amyloid-β protein precursor (AβPP) containing familial AD mutations where murine AβPP is edited with a humanized amyloid-β (Aβ) sequence. The AppNL-F mouse model has shown substantial similarities to AD brains developing late onset cognitive impairment.

OBJECTIVE

In this study, we aimed to characterize mature primary cortical neurons derived from homozygous AppNL-F embryos, especially to identify early mitochondrial alterations in this model.

METHODS

Primary cultures of AppNL-F neurons kept in culture for 12-15 days were used to measure Aβ levels, secretase activity, mitochondrial functions, mitochondrial-ER contacts, synaptic function, and cell death.

RESULTS

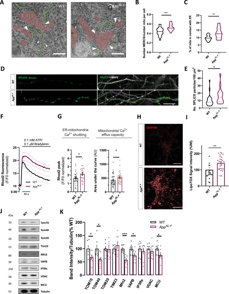
We detected higher levels of Aβ42 released from AppNL-F neurons as compared to wild-type neurons. AppNL-F neurons, also displayed an increased Aβ42/Aβ40 ratio, similar to adult AppNL-F mouse brain. Interestingly, we found an upregulation in mitochondrial oxygen consumption with concomitant downregulation in glycolytic reserve. Furthermore, AppNL-F neurons were more susceptible to cell death triggered by mitochondrial electron transport chain inhibition. Juxtaposition between ER and mitochondria was found to be substantially upregulated, which may account for upregulated mitochondrial-derived ATP production. However, anterograde mitochondrial movement was severely impaired in this model along with loss in synaptic vesicle protein and impairment in pre- and post-synaptic function.

CONCLUSION

We show that widespread mitochondrial alterations can be detected in AppNL-F neurons in vitro, where amyloid plaque deposition does not occur, suggesting soluble and oligomeric Aβ-species being responsible for these alterations.

摘要

背景

阿尔茨海默病(AD)的研究一直依赖于过度表达人突变 AβPP 的小鼠模型;然而,新一代的基因敲入模型允许淀粉样前体蛋白(AβPP)的生理表达,其中鼠 AβPP 被具有人源化淀粉样蛋白(Aβ)序列的淀粉样蛋白-β(Aβ)序列编辑。AppNL-F 小鼠模型显示出与发生迟发性认知障碍的 AD 大脑有很大的相似性。

目的

在这项研究中,我们旨在对来自纯合 AppNL-F 胚胎的成熟原代皮质神经元进行表型分析,特别是在该模型中鉴定早期线粒体改变。

方法

培养 12-15 天的 AppNL-F 神经元原代培养物用于测量 Aβ 水平、分泌酶活性、线粒体功能、线粒体-内质网接触、突触功能和细胞死亡。

结果

与野生型神经元相比,我们从 AppNL-F 神经元中检测到更高水平的 Aβ42 释放。AppNL-F 神经元还显示出 Aβ42/Aβ40 比值增加,类似于成年 AppNL-F 小鼠大脑。有趣的是,我们发现线粒体耗氧量增加,同时糖酵解储备减少。此外,AppNL-F 神经元更容易受到线粒体电子传递链抑制引发的细胞死亡。发现内质网和线粒体之间的并置明显上调,这可能是由于上调的线粒体衍生的 ATP 产生。然而,在这个模型中,顺行线粒体运动严重受损,突触小泡蛋白丢失,突触前和突触后功能受损。

结论

我们表明,在体外不会发生淀粉样斑块沉积的 AppNL-F 神经元中可以检测到广泛的线粒体改变,这表明可溶性和寡聚 Aβ 物种是这些改变的原因。

https://cdn.ncbi.nlm.nih.gov/pmc/blobs/fdae/9697055/a05c8566aebf/jad-90-jad220383-g001.jpg

文献AI研究员

20分钟写一篇综述,助力文献阅读效率提升50倍。

立即体验

用中文搜PubMed

大模型驱动的PubMed中文搜索引擎

马上搜索

文档翻译

学术文献翻译模型,支持多种主流文档格式。

立即体验