• 文献检索
  • 文档翻译
  • 深度研究
  • 学术资讯
  • Suppr Zotero 插件Zotero 插件
  • 邀请有礼
  • 套餐&价格
  • 历史记录
应用&插件
Suppr Zotero 插件Zotero 插件浏览器插件Mac 客户端Windows 客户端微信小程序
定价
高级版会员购买积分包购买API积分包
服务
文献检索文档翻译深度研究API 文档MCP 服务
关于我们
关于 Suppr公司介绍联系我们用户协议隐私条款
关注我们

Suppr 超能文献

核心技术专利:CN118964589B侵权必究
粤ICP备2023148730 号-1Suppr @ 2026

文献检索

告别复杂PubMed语法,用中文像聊天一样搜索,搜遍4000万医学文献。AI智能推荐,让科研检索更轻松。

立即免费搜索

文件翻译

保留排版,准确专业,支持PDF/Word/PPT等文件格式,支持 12+语言互译。

免费翻译文档

深度研究

AI帮你快速写综述,25分钟生成高质量综述,智能提取关键信息,辅助科研写作。

立即免费体验

用于对抗新冠病毒的纳米药物和抗体的局部递送

Localized delivery of nanomedicine and antibodies for combating COVID-19.

作者信息

Tu Bin, Gao Yanrong, An Xinran, Wang Huiyuan, Huang Yongzhuo

机构信息

State Key Laboratory of Drug Research, Shanghai Institute of Materia Medica, Chinese Academy of Sciences, Shanghai 201203, China.

University of Chinese Academy of Sciences, Beijing 100049, China.

出版信息

Acta Pharm Sin B. 2023 May;13(5):1828-1846. doi: 10.1016/j.apsb.2022.09.011. Epub 2022 Sep 23.

DOI:10.1016/j.apsb.2022.09.011
PMID:36168329
原文链接:https://pmc.ncbi.nlm.nih.gov/articles/PMC9502448/
Abstract

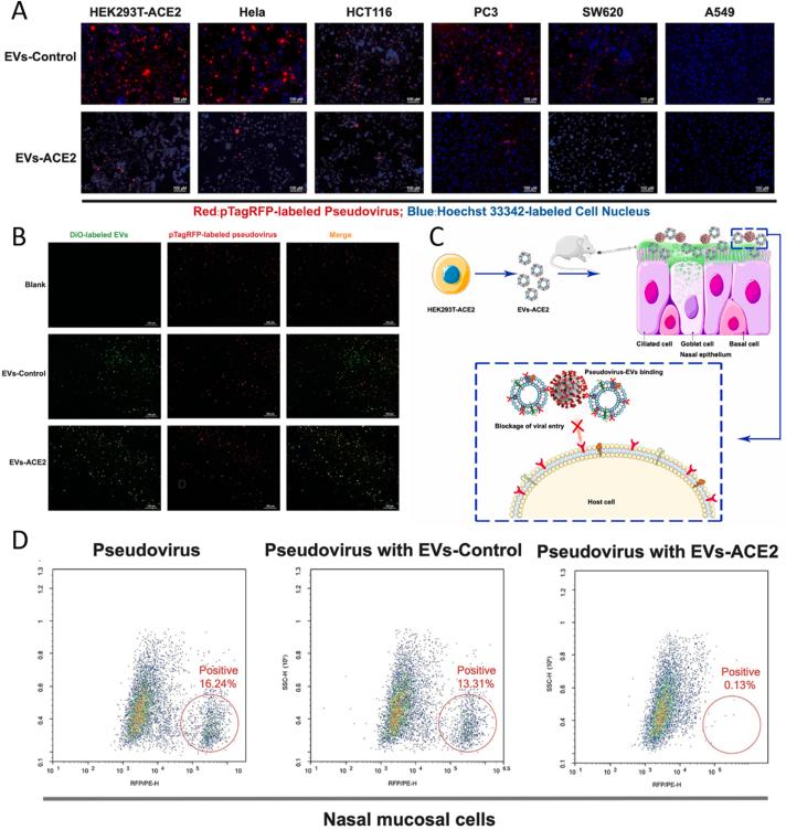
The severe acute respiratory syndrome coronavirus 2 (SARS-CoV-2) pandemic has been a major health burden in the world. So far, many strategies have been investigated to control the spread of COVID-19, including social distancing, disinfection protocols, vaccines, and antiviral treatments. Despite the significant achievement, due to the constantly emerging new variants, COVID-19 is still a great challenge to the global healthcare system. It is an urgent demand for the development of new therapeutics and technologies for containing the wild spread of SARS-CoV-2. Inhaled administration is useful for the treatment of lung and respiratory diseases, and enables the drugs to reach the site of action directly with benefits of decreased dose, improved safety, and enhanced patient compliance. Nanotechnology has been extensively applied in the prevention and treatment of COVID-19. In this review, the inhaled nanomedicines and antibodies, as well as intranasal nanodrugs, for the prevention and treatment of COVID-19 are summarized.

摘要

严重急性呼吸综合征冠状病毒2(SARS-CoV-2)大流行已成为全球主要的健康负担。到目前为止,人们已经研究了许多控制COVID-19传播的策略,包括社交距离、消毒方案、疫苗和抗病毒治疗。尽管取得了重大成就,但由于不断出现新的变种,COVID-19仍然是全球医疗系统面临的巨大挑战。开发新的治疗方法和技术以遏制SARS-CoV-2的广泛传播迫在眉睫。吸入给药对肺部和呼吸道疾病的治疗有用,并且能使药物直接到达作用部位,具有降低剂量、提高安全性和增强患者依从性的优点。纳米技术已广泛应用于COVID-19的预防和治疗。在这篇综述中,总结了用于预防和治疗COVID-19的吸入纳米药物和抗体以及鼻内纳米药物。

https://cdn.ncbi.nlm.nih.gov/pmc/blobs/94fc/10213807/ce4809a156e1/gr6.jpg
https://cdn.ncbi.nlm.nih.gov/pmc/blobs/94fc/10213807/159e6e70968e/ga1.jpg
https://cdn.ncbi.nlm.nih.gov/pmc/blobs/94fc/10213807/7423b7b8f046/gr1.jpg
https://cdn.ncbi.nlm.nih.gov/pmc/blobs/94fc/10213807/4fb761f6b003/gr2.jpg
https://cdn.ncbi.nlm.nih.gov/pmc/blobs/94fc/10213807/d71f6f837587/gr3.jpg
https://cdn.ncbi.nlm.nih.gov/pmc/blobs/94fc/10213807/232131dc5136/gr4.jpg
https://cdn.ncbi.nlm.nih.gov/pmc/blobs/94fc/10213807/2c789c5d58ee/gr5.jpg
https://cdn.ncbi.nlm.nih.gov/pmc/blobs/94fc/10213807/ce4809a156e1/gr6.jpg
https://cdn.ncbi.nlm.nih.gov/pmc/blobs/94fc/10213807/159e6e70968e/ga1.jpg
https://cdn.ncbi.nlm.nih.gov/pmc/blobs/94fc/10213807/7423b7b8f046/gr1.jpg
https://cdn.ncbi.nlm.nih.gov/pmc/blobs/94fc/10213807/4fb761f6b003/gr2.jpg
https://cdn.ncbi.nlm.nih.gov/pmc/blobs/94fc/10213807/d71f6f837587/gr3.jpg
https://cdn.ncbi.nlm.nih.gov/pmc/blobs/94fc/10213807/232131dc5136/gr4.jpg
https://cdn.ncbi.nlm.nih.gov/pmc/blobs/94fc/10213807/2c789c5d58ee/gr5.jpg
https://cdn.ncbi.nlm.nih.gov/pmc/blobs/94fc/10213807/ce4809a156e1/gr6.jpg

相似文献

1
Localized delivery of nanomedicine and antibodies for combating COVID-19.用于对抗新冠病毒的纳米药物和抗体的局部递送
Acta Pharm Sin B. 2023 May;13(5):1828-1846. doi: 10.1016/j.apsb.2022.09.011. Epub 2022 Sep 23.
2
Molecular Insights of SARS-CoV-2 Infection and Molecular Treatments.SARS-CoV-2 感染的分子机制与分子治疗。
Curr Mol Med. 2022;22(7):621-639. doi: 10.2174/1566524021666211013121831.
3
Toward Nanotechnology-Enabled Approaches against the COVID-19 Pandemic.迈向新冠疫情的纳米技术应对策略。
ACS Nano. 2020 Jun 23;14(6):6383-6406. doi: 10.1021/acsnano.0c03697. Epub 2020 Jun 10.
4
Biomedical application, drug delivery and metabolic pathway of antiviral nanotherapeutics for combating viral pandemic: A review.抗病毒纳米疗法在生物医学应用、药物传递和代谢途径方面对抗病毒大流行的作用:综述。
Environ Res. 2020 Dec;191:110119. doi: 10.1016/j.envres.2020.110119. Epub 2020 Aug 23.
5
A critical overview of current progress for COVID-19: development of vaccines, antiviral drugs, and therapeutic antibodies.对 COVID-19 目前进展的批判性综述:疫苗、抗病毒药物和治疗性抗体的开发。
J Biomed Sci. 2022 Sep 12;29(1):68. doi: 10.1186/s12929-022-00852-9.
6
Clinical approval of nanotechnology-based SARS-CoV-2 mRNA vaccines: impact on translational nanomedicine.临床认可基于纳米技术的 SARS-CoV-2 mRNA 疫苗:对转化纳米医学的影响。
Drug Deliv Transl Res. 2021 Aug;11(4):1309-1315. doi: 10.1007/s13346-021-00911-y. Epub 2021 Jan 29.
7
Use of nanotechnology in combating coronavirus.纳米技术在对抗冠状病毒中的应用。
3 Biotech. 2021 Jul;11(7):358. doi: 10.1007/s13205-021-02905-6. Epub 2021 Jun 28.
8
Molnupiravir and Its Antiviral Activity Against COVID-19.莫努匹韦及其抗 COVID-19 的抗病毒活性。
Front Immunol. 2022 Apr 4;13:855496. doi: 10.3389/fimmu.2022.855496. eCollection 2022.
9
The British variant of the new coronavirus-19 (Sars-Cov-2) should not create a vaccine problem.新冠病毒-19(Sars-Cov-2)的英国变体不应造成疫苗问题。
J Biol Regul Homeost Agents. 2021 Jan-Feb;35(1):1-4. doi: 10.23812/21-3-E.
10
Inhaled therapy for COVID-19: Considerations of drugs, formulations and devices.COVID-19 的吸入疗法:药物、制剂和装置的考虑因素。
Int J Pharm. 2022 Aug 25;624:122042. doi: 10.1016/j.ijpharm.2022.122042. Epub 2022 Jul 20.

引用本文的文献

1
Overview of host-directed antiviral targets for future research and drug development.未来研究和药物开发的宿主导向抗病毒靶点概述。
Acta Pharm Sin B. 2025 Apr;15(4):1723-1751. doi: 10.1016/j.apsb.2025.03.011. Epub 2025 Mar 8.
2
Nanoscale warriors against viral invaders: a comprehensive review of Nanobodies as potential antiviral therapeutics.对抗病毒入侵者的纳米级战士:关于纳米抗体作为潜在抗病毒疗法的全面综述
MAbs. 2025 Dec;17(1):2486390. doi: 10.1080/19420862.2025.2486390. Epub 2025 Apr 9.
3
Respiratory delivered vaccines: Current status and perspectives in rational formulation design.

本文引用的文献

1
Development of Electrospun Nanofibrous Filters for Controlling Coronavirus Aerosols.用于控制冠状病毒气溶胶的电纺纳米纤维过滤器的研制
Environ Sci Technol Lett. 2021 May 17;8(7):545-550. doi: 10.1021/acs.estlett.1c00337. eCollection 2021 Jul 13.
2
A nanomaterial targeting the spike protein captures SARS-CoV-2 variants and promotes viral elimination.一种针对刺突蛋白的纳米材料可捕获 SARS-CoV-2 变体并促进病毒清除。
Nat Nanotechnol. 2022 Sep;17(9):993-1003. doi: 10.1038/s41565-022-01177-2. Epub 2022 Aug 22.
3
Nebulization Therapy with Umbilical Cord Mesenchymal Stem Cell-Derived Exosomes for COVID-19 Pneumonia.
呼吸道给药疫苗:合理剂型设计的现状与展望
Acta Pharm Sin B. 2024 Dec;14(12):5132-5160. doi: 10.1016/j.apsb.2024.08.026. Epub 2024 Nov 4.
4
Pathogen-binding nanoparticles to inhibit host cell infection by heparan sulfate and sialic acid dependent viruses and protozoan parasites.病原体结合纳米颗粒可抑制硫酸乙酰肝素和唾液酸依赖性病毒及原生动物寄生虫对宿主细胞的感染。
Smart Med. 2024 Mar 1;3(2):e20230046. doi: 10.1002/SMMD.20230046. eCollection 2024 Jun.
5
Editorial of Special Column on Delivery Nanotechnologies to Modulate the Immune System and Combat Inflammation and Infection.关于递送纳米技术以调节免疫系统及对抗炎症和感染的专栏社论
Acta Pharm Sin B. 2023 Jun;13(6):2296-2297. doi: 10.1016/j.apsb.2023.05.027. Epub 2023 Jun 28.
6
Uncovering the information immunology journals transmitted for COVID-19: A bibliometric and visualization analysis.揭示 COVID-19 信息免疫学期刊传递的信息:文献计量学和可视化分析。
Front Immunol. 2022 Oct 31;13:1035151. doi: 10.3389/fimmu.2022.1035151. eCollection 2022.
雾化治疗新型冠状病毒肺炎:脐带间充质干细胞衍生外泌体的应用。
Stem Cell Rev Rep. 2022 Aug;18(6):2152-2163. doi: 10.1007/s12015-022-10398-w. Epub 2022 Jun 4.
4
Safety and immunogenicity of a live-attenuated influenza virus vector-based intranasal SARS-CoV-2 vaccine in adults: randomised, double-blind, placebo-controlled, phase 1 and 2 trials.一种基于减毒流感病毒载体的鼻内 SARS-CoV-2 疫苗在成年人中的安全性和免疫原性:随机、双盲、安慰剂对照、1 期和 2 期临床试验。
Lancet Respir Med. 2022 Aug;10(8):749-760. doi: 10.1016/S2213-2600(22)00131-X. Epub 2022 May 26.
5
Safety and immunogenicity of heterologous boost immunisation with an orally administered aerosolised Ad5-nCoV after two-dose priming with an inactivated SARS-CoV-2 vaccine in Chinese adults: a randomised, open-label, single-centre trial.两剂灭活 SARS-CoV-2 疫苗初免后,用口服雾化 Ad5-nCoV 进行异源加强免疫在中国成年人中的安全性和免疫原性:一项随机、开放标签、单中心试验。
Lancet Respir Med. 2022 Aug;10(8):739-748. doi: 10.1016/S2213-2600(22)00087-X. Epub 2022 May 20.
6
Clinical severity of COVID-19 in patients admitted to hospital during the omicron wave in South Africa: a retrospective observational study.南非奥密克戎变异株流行期间住院患者的 COVID-19 临床严重程度:一项回顾性观察研究。
Lancet Glob Health. 2022 Jul;10(7):e961-e969. doi: 10.1016/S2214-109X(22)00114-0. Epub 2022 May 18.
7
Exploring the intrinsic micro-/nanoparticle size on their in vivo fate after lung delivery.探索肺部给药后内在的微/纳米颗粒大小对其体内命运的影响。
J Control Release. 2022 Jul;347:435-448. doi: 10.1016/j.jconrel.2022.05.006. Epub 2022 May 19.
8
Nanomaterial-based drug delivery systems as promising carriers for patients with COVID-19.基于纳米材料的药物递送系统有望成为新冠肺炎患者的载体。
RSC Adv. 2021 Aug 2;11(43):26463-26480. doi: 10.1039/d1ra04835j.
9
Structural insights into the SARS-CoV-2 Omicron RBD-ACE2 interaction.严重急性呼吸综合征冠状病毒2(SARS-CoV-2)奥密克戎变异株受体结合域(RBD)与血管紧张素转换酶2(ACE2)相互作用的结构见解
Cell Res. 2022 Jun;32(6):593-595. doi: 10.1038/s41422-022-00644-8. Epub 2022 Apr 13.
10
Symptom prevalence, duration, and risk of hospital admission in individuals infected with SARS-CoV-2 during periods of omicron and delta variant dominance: a prospective observational study from the ZOE COVID Study.奥密克戎和德尔塔变异株主导期间感染新型冠状病毒(SARS-CoV-2)个体的症状流行率、持续时间及住院风险:来自ZOE COVID研究的一项前瞻性观察性研究
Lancet. 2022 Apr 23;399(10335):1618-1624. doi: 10.1016/S0140-6736(22)00327-0. Epub 2022 Apr 7.