Zheng Ao, Wang Xiao, Xin Xianzhen, Peng Lingjie, Su Tingshu, Cao Lingyan, Jiang Xinquan
Department of Prosthodontics, Shanghai Ninth People's Hospital, Shanghai Jiao Tong University School of Medicine, College of Stomatology, Shanghai Jiao Tong University, National Center for Stomatology, National Clinical Research Center for Oral Diseases, Shanghai Key Laboratory of Stomatology, Shanghai Engineering Research Center of Advanced Dental Technology and Materials, 639 Zhizaoju Road, Shanghai, 200011, China.
Bioact Mater. 2022 Sep 14;21:403-421. doi: 10.1016/j.bioactmat.2022.08.031. eCollection 2023 Mar.
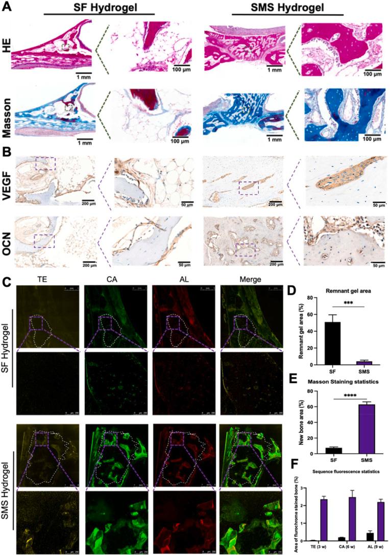
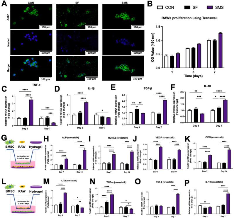
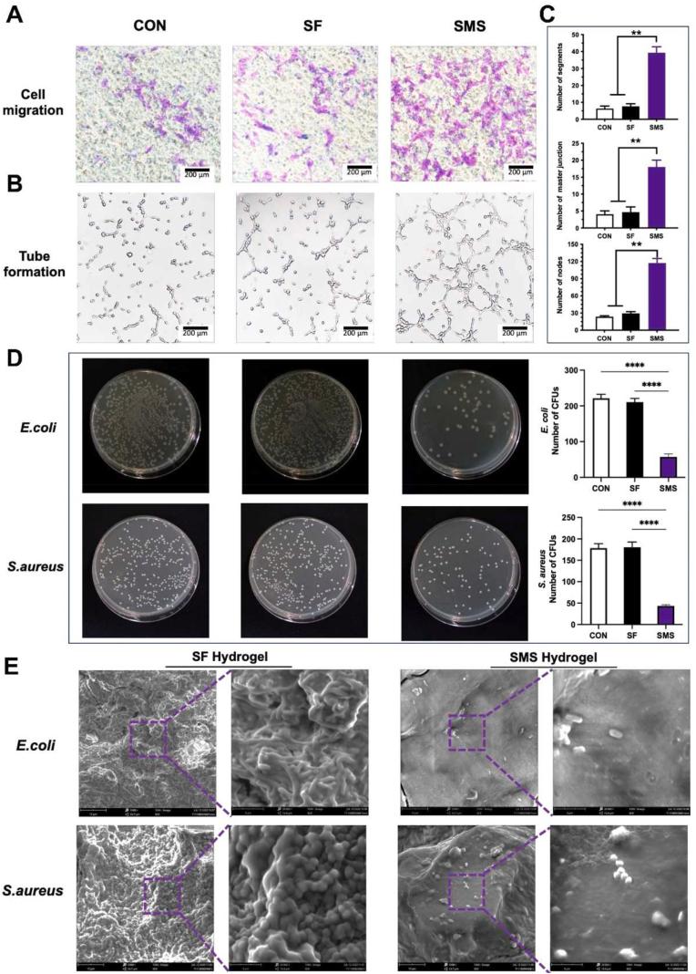
Injectable hydrogel is suitable for the repair of lacunar bone deficiency. This study fabricated an injectable, self-adaptive silk fibroin/mesoporous bioglass/sodium alginate (SMS) composite hydrogel system. With controllable and adjustable physical and chemical properties, the SMS hydrogel could be easily optimized adaptively to different clinical applications. The SMS hydrogel effectively showed great injectability and shapeability, allowing defect filling with no gap. Moreover, the SMS hydrogel displayed self-adaptability in mechanical reinforcement and degradation, responsive to the concentration of Ca and inflammatory-like pH value in the microenvironment of bone deficiency, respectively. biological studies indicated that SMS hydrogel could promote osteogenic differentiation of bone marrow mesenchymal stem cells by activation of the MAPK signaling pathway. The SMS hydrogel also could improve migration and tube formation of human umbilical vein endothelial cells. Investigations of the crosstalk between osteoblasts and macrophages confirmed that SMS hydrogel could regulate macrophage polarization from M1 to M2, which could create a specific favorable environment to induce new bone formation and angiogenesis. Meanwhile, SMS hydrogel was proved to be antibacterial, especially for gram-negative bacteria. Furthermore, study indicated that SMS could be easily applied for maxillary sinus elevation, inducing sufficient new bone formation. Thus, it is convincing that SMS hydrogel could be potent in a simple, minimally invasive and efficient treatment for the repair of lacunar bone deficiency.
可注射水凝胶适用于腔隙性骨缺损的修复。本研究制备了一种可注射的、自适应的丝素蛋白/介孔生物玻璃/海藻酸钠(SMS)复合水凝胶体系。凭借可控且可调节的物理和化学性质,SMS水凝胶能够轻松地自适应优化以适用于不同的临床应用。SMS水凝胶有效地展现出了出色的可注射性和可成型性,能够实现无间隙的缺损填充。此外,SMS水凝胶在机械增强和降解方面表现出自我适应性,分别对骨缺损微环境中的钙浓度和炎症样pH值做出响应。生物学研究表明,SMS水凝胶可通过激活MAPK信号通路促进骨髓间充质干细胞的成骨分化。SMS水凝胶还能改善人脐静脉内皮细胞的迁移和管腔形成。对成骨细胞与巨噬细胞之间相互作用的研究证实,SMS水凝胶可调节巨噬细胞从M1型向M2型极化,这能够营造一个特定的有利环境以诱导新骨形成和血管生成。同时,SMS水凝胶被证明具有抗菌性,尤其是对革兰氏阴性菌。此外,研究表明SMS可轻松应用于上颌窦提升术,诱导充分的新骨形成。因此,令人信服的是,SMS水凝胶在用于腔隙性骨缺损修复的简单、微创且高效的治疗中可能具有强大作用。