Li Fang, Yin Long, Sun Mingyun, Gao Zan
School of Physical Education, Hengyang Normal University, Hengyang 421002, China.
School of Mathematics and Statistics, Hengyang Normal University, Hengyang 421002, China.
J Clin Med. 2022 Sep 24;11(19):5623. doi: 10.3390/jcm11195623.
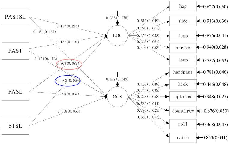
Background: Few studies have investigated associations between meeting 24-Hour Movement Guidelines and preschool children’s fundamental movement skills (FMS). This study aimed to investigate the associations between Chinese preschoolers meeting various combinations of the Guidelines and FMS, as well as examining gender differences across those outcomes. Methods: A total of 322 preschool children (181 boys and 141 girls) aged 3−6 years old were recruited from five early-childhood education and care services in China. Children’s 7-day physical activity (PA) was assessed using accelerometry, and screen time (ST) and sleep duration were reported by their parents. FMS were assessed by Test of Gross Motor Development 3. Descriptive statistics and gender differences in children’s meeting the Guidelines and FMS were calculated using t-tests for continuous variables and Chi-square tests for categorical variables. Results: Most preschoolers met the sleep and ST guidelines, but only 22.3% met the PA guidelines; 4% of preschoolers did not meet any of the recommendations, while 9.3% met all three recommendations. Boys reported significantly higher compliance with all combined recommendations. There were positive associations between meeting the PA guidelines and both locomotor (β = 0.49; p < 0.001) and object control skills (β = 0.21; p < 0.001). A significantly positive relationship was identified between meeting PA + sleep guidelines and locomotor skills (β = −0.16; p = 0.02). A significantly negative association was observed between preschoolers’ meeting sleep + ST guidelines and locomotor skills (β = 0.31; p = 0.001). Conclusion: Few preschoolers met all three movement behavior guidelines. The findings suggest that PA levels, especially MVPA, are important for the promotion of FMS. Meanwhile, the impacts of ST and sleep on motor development cannot be neglected.
很少有研究调查符合24小时运动指南与学龄前儿童基本运动技能(FMS)之间的关联。本研究旨在调查中国学龄前儿童符合指南的各种组合与FMS之间的关联,并检验这些结果中的性别差异。方法:从中国的五个幼儿教育和护理服务机构招募了322名3至6岁的学龄前儿童(181名男孩和141名女孩)。使用加速度计评估儿童7天的身体活动(PA),并由其父母报告屏幕时间(ST)和睡眠时间。通过《粗大运动发展测试第3版》评估FMS。使用连续变量的t检验和分类变量的卡方检验计算儿童符合指南和FMS的描述性统计数据及性别差异。结果:大多数学龄前儿童符合睡眠和ST指南,但只有22.3%符合PA指南;4%的学龄前儿童未符合任何一项建议,而9.3%符合所有三项建议。男孩报告称对所有综合建议的依从性显著更高。符合PA指南与运动技能(β = 0.49;p < 0.001)和物体控制技能(β = 0.21;p < 0.001)均呈正相关。符合PA + 睡眠指南与运动技能之间存在显著正相关(β = -0.16;p = 0.02)。观察到学龄前儿童符合睡眠 + ST指南与运动技能之间存在显著负相关(β = 0.31;p = 0.001)。结论:很少有学龄前儿童符合所有三项运动行为指南。研究结果表明,PA水平,尤其是中等至剧烈身体活动(MVPA),对促进FMS很重要。同时,ST和睡眠对运动发育的影响不可忽视。