Department of Zoology, University of Cambridge, Cambridge, United Kingdom.
Janelia Research Campus, Howard Hughes Medical Institute, Ashburn, United States.
Elife. 2022 Oct 28;11:e70015. doi: 10.7554/eLife.70015.
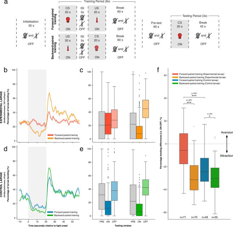
Learning which stimuli (classical conditioning) or which actions (operant conditioning) predict rewards or punishments can improve chances of survival. However, the circuit mechanisms that underlie distinct types of associative learning are still not fully understood. Automated, high-throughput paradigms for studying different types of associative learning, combined with manipulation of specific neurons in freely behaving animals, can help advance this field. The larva is a tractable model system for studying the circuit basis of behaviour, but many forms of associative learning have not yet been demonstrated in this animal. Here, we developed a high-throughput (i.e. multi-larva) training system that combines real-time behaviour detection of freely moving larvae with targeted opto- and thermogenetic stimulation of tracked animals. Both stimuli are controlled in either open- or closed-loop, and delivered with high temporal and spatial precision. Using this tracker, we show for the first time that larvae can perform classical conditioning with no overlap between sensory stimuli (i.e. trace conditioning). We also demonstrate that larvae are capable of operant conditioning by inducing a bend direction preference through optogenetic activation of reward-encoding serotonergic neurons. Our results extend the known associative learning capacities of larvae. Our automated training rig will facilitate the study of many different forms of associative learning and the identification of the neural circuits that underpin them.
学习哪些刺激(经典条件反射)或哪些动作(操作性条件反射)可以预测奖励或惩罚,可以提高生存的机会。然而,支持不同类型的联想学习的回路机制仍未完全理解。用于研究不同类型的联想学习的自动化、高通量范式,结合对自由行为动物的特定神经元的操作,有助于推动这一领域的发展。幼虫是研究行为回路基础的一种易于处理的模式系统,但在这种动物中,许多形式的联想学习尚未得到证明。在这里,我们开发了一种高通量(即多幼虫)训练系统,该系统将自由移动幼虫的实时行为检测与跟踪动物的靶向光遗传学和热敏刺激相结合。这两种刺激都可以在开环或闭环中进行控制,并且具有高精度的时间和空间精度。使用这个跟踪器,我们首次证明了幼虫可以进行无感觉刺激重叠的经典条件反射(即痕迹条件反射)。我们还证明,通过光遗传激活编码奖励的血清素能神经元,可以诱导幼虫产生弯曲方向偏好,从而进行操作性条件反射。我们的结果扩展了已知的 幼虫的联想学习能力。我们的自动化训练装置将有助于研究许多不同形式的联想学习,并确定支持它们的神经回路。