Suppr超能文献

一种用于预测黑色素瘤预后和微环境的铁死亡相关长链非编码RNA特征的开发与验证

Development and validation of a ferroptosis-related lncRNAs signature to predict prognosis and microenvironment for melanoma.

作者信息

Ping Shuai, Gong Ruining, Lei Ke, Qing Gong, Zhang Guangheng, Chen Jianghai

机构信息

Department of Gastroenterology, Tumor Immunology and Cytotherapy, Medical Research Center, The Affiliated Hospital of Qingdao University, No. 1677 Wutaishan Road, Huangdao District, Qingdao, 266000, China.

Tumor Immunology and Cytotherapy, Medical Research Center, The Affiliated Hospital of Qingdao University, No. 1677 Wutaishan Road, Huangdao District, Qingdao, 266000, China.

出版信息

Discov Oncol. 2022 Nov 12;13(1):125. doi: 10.1007/s12672-022-00581-3.

Abstract

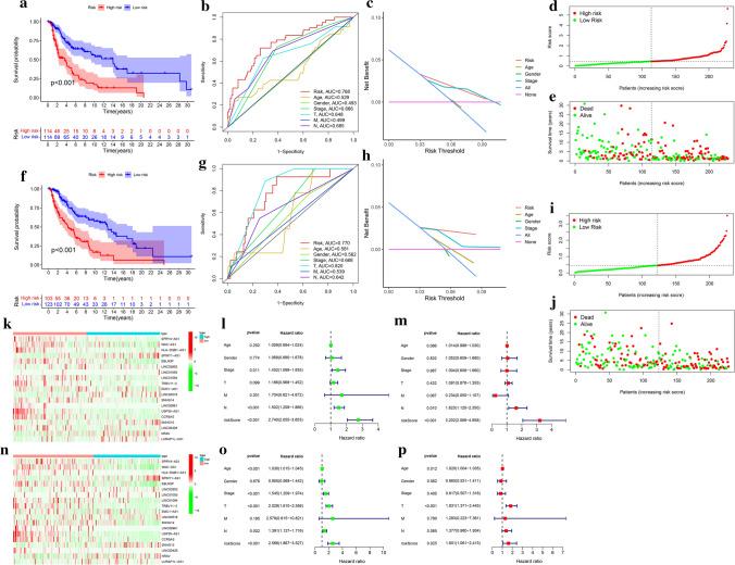
Ferroptosis plays an important role in cancer. However, studies about ferroptosis-related lncRNAs (FRLs) in skin cutaneous melanoma (SKCM) are scarce. Moreover, the relationship between prognostic FRLs and tumor microenvironment (TME) in melanoma remains unclear. This study investigates the potential prognostic value of FRLs and their association with TME in SKCM. The RNA-sequencing data of SKCM were downloaded from The Cancer Genome Atlas (TCGA) database. Melanoma patients were randomly divided into training and testing groups in a 1:1 ratio. A signature composed of 19 FRLs was developed by the least absolute shrinkage and selection operator (LASSO) regression analysis to divide patients into a low-risk group with a better prognosis and a high-risk group with a poor prognosis. Multivariate Cox regression analysis suggested that the risk score was an independent prognostic factor. The Area Under Curve (AUC) value of the risk score reached 0.768 in the training group and 0.770 in the testing group. Subsequent analysis proved that immune-related signaling pathways were significantly enriched in the low-risk group. The tumor immune cell infiltration analysis demonstrated that melanoma in the high-risk group tended to be immunologically "cold". We identified a novel FRLs signature which could accurately predict the prognosis of patients with melanoma.

摘要

铁死亡在癌症中发挥着重要作用。然而,关于皮肤黑色素瘤(SKCM)中与铁死亡相关的长链非编码RNA(FRL)的研究却很少。此外,黑色素瘤中预后性FRL与肿瘤微环境(TME)之间的关系仍不清楚。本研究调查了FRL在SKCM中的潜在预后价值及其与TME的关联。SKCM的RNA测序数据从癌症基因组图谱(TCGA)数据库下载。黑色素瘤患者以1:1的比例随机分为训练组和测试组。通过最小绝对收缩和选择算子(LASSO)回归分析开发了一个由19个FRL组成的特征,将患者分为预后较好的低风险组和预后较差的高风险组。多变量Cox回归分析表明,风险评分是一个独立的预后因素。风险评分在训练组中的曲线下面积(AUC)值达到0.768,在测试组中达到0.770。后续分析证明,免疫相关信号通路在低风险组中显著富集。肿瘤免疫细胞浸润分析表明,高风险组中的黑色素瘤倾向于免疫“冷”状态。我们鉴定出一种新型的FRL特征,它可以准确预测黑色素瘤患者的预后。

https://cdn.ncbi.nlm.nih.gov/pmc/blobs/c613/9653531/7bddfadf7b1c/12672_2022_581_Fig1_HTML.jpg

文献AI研究员

20分钟写一篇综述,助力文献阅读效率提升50倍。

立即体验

用中文搜PubMed

大模型驱动的PubMed中文搜索引擎

马上搜索

文档翻译

学术文献翻译模型,支持多种主流文档格式。

立即体验